SNAS416K July   2007  – November 2019 LM48511

PRODUCTION DATA.  

  1. Features
  2. Applications
  3. Description
    1.     Device Images
      1.      EMI Graph: LM48511 RF Emissions — 3-Inch Cable
  4. Revision History
  5. Pin Configuration and Functions
    1.     Pin Functions
  6. Specifications
    1. 6.1 Absolute Maximum Ratings
    2. 6.2 ESD Ratings
    3. 6.3 Recommended Operating Conditions
    4. 6.4 Thermal Information
    5. 6.5 Electrical Characteristics VDD = 5 V
    6. 6.6 Electrical Characteristics VDD = 3.6 V
    7. 6.7 Electrical Characteristics VDD = 3 V
    8. 6.8 Typical Characteristics
  7. Detailed Description
    1. 7.1 Overview
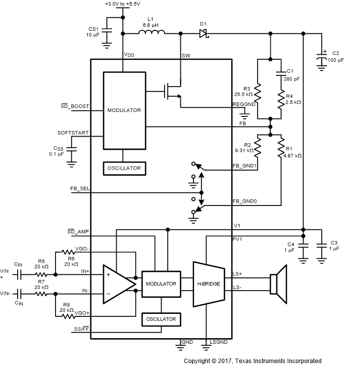
    2. 7.2 Functional Block Diagram
    3. 7.3 Feature Description
      1. 7.3.1 General Amplifier Function
      2. 7.3.2 Differential Amplifier Explanation
      3. 7.3.3 Audio Amplifier Power Dissipation and Efficiency
      4. 7.3.4 Regulator Power Dissipation
      5. 7.3.5 Shutdown Function
      6. 7.3.6 Regulator Feedback Select
    4. 7.4 Device Functional Modes
      1. 7.4.1 7.4.1 Fixed Frequency
      2. 7.4.2 7.4.2 Spread Spectrum Mode
  8. Application and Implementation
    1. 8.1 Application Information
    2. 8.2 Typical Application
      1. 8.2.1 Design Requirements
      2. 8.2.2 Detailed Design Procedure
        1. 8.2.2.1  Proper Selection of External Components
        2. 8.2.2.2  Power Supply Bypassing
        3. 8.2.2.3  Audio Amplifier Gain Setting Resistor Selection
        4. 8.2.2.4  Audio Amplifier Input Capacitor Selection
        5. 8.2.2.5  Selecting Regulator Output Capacitor
        6. 8.2.2.6  Selecting Regulating Bypass Capacitor
        7. 8.2.2.7  Selecting the Soft-Start (CSS) Capacitor
        8. 8.2.2.8  Selecting Diode (D1)
        9. 8.2.2.9  Duty Cycle
        10. 8.2.2.10 Selecting Inductor Value
        11. 8.2.2.11 Inductor Supplies
        12. 8.2.2.12 Setting the Regulator Output Voltage (PV1)
        13. 8.2.2.13 Discontinuous and Continuous Operation
        14. 8.2.2.14 ISW Feed-Forward Compensation for Boost Converter
        15. 8.2.2.15 Calculating Regulator Output Current
        16. 8.2.2.16 Design Parameters VSW and ISW
      3. 8.2.3 Application Curve
  9. Power Supply Recommendations
  10. 10Layout
    1. 10.1 Layout Guidelines
      1. 10.1.1 Power and Ground Circuits
      2. 10.1.2 Layout Helpful Hints
    2. 10.2 Layout Example
  11. 11Device and Documentation Support
    1. 11.1 Receiving Notification of Documentation Updates
    2. 11.2 Community Resources
    3. 11.3 Trademarks
    4. 11.4 Electrostatic Discharge Caution
    5. 11.5 Glossary
  12. 12Mechanical, Packaging, and Orderable Information

Package Options

Mechanical Data (Package|Pins)
Thermal pad, mechanical data (Package|Pins)
Orderable Information

Functional Block Diagram

LM48511 300222i3.gif