SNVSAP6C September 2017 – October 2021 LM5150-Q1
PRODUCTION DATA
Refer to the PDF data sheet for device specific package drawings
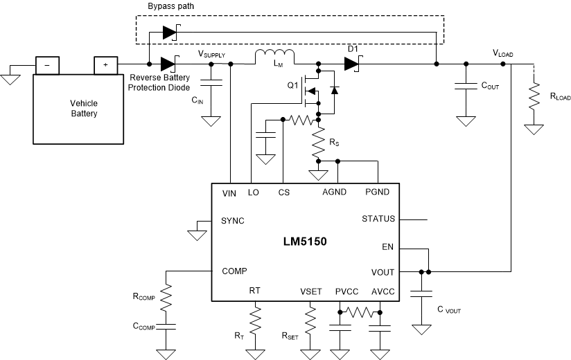
Figure 8-7 Typical Start-Stop ApplicationThe LM5150-Q1 runs at fixed switching frequency without any pulse skipping in SS configuration. The device turns on the LO driver every cycle with TON-MIN until entering into standby mode, which helps to prevent EMI spectrum shifts. Because the MOSFET turns on every cycle, the boost converter output can be above the regulation target if the required on-time is less than TON-MIN when the boost supply voltage is close to the VOUT regulation target or the load current is very small. The output voltage will rise above the VOUT regulation target if the one of the inequalities below is true.


In SS configuration, the LM5150-Q1 enters into the standby mode if VOUT is greater than the VOUT standby threshold—which is 24% higher than the VOUT regulation target—or if VIN is greater than the VIN standby threshold.