SNOSB29H November   2009  – May 2022 LMP8645 , LMP8645HV

PRODUCTION DATA  

  1. Features
  2. Applications
  3. Description
  4. Revision History
  5. Pin Configuration and Functions
  6. Specifications
    1. 6.1 Absolute Maximum Ratings
    2. 6.2 ESD Ratings
    3. 6.3 Recommended Operating Conditions
    4. 6.4 Thermal Information
    5. 6.5 2.7-V Electrical Characteristics
    6. 6.6 5-V Electrical Characteristics
    7. 6.7 12-V Electrical Characteristics
    8. 6.8 Typical Characteristics
  7. Detailed Description
    1. 7.1 Overview
      1. 7.1.1 Theory of Operation
    2. 7.2 Functional Block Diagram
    3. 7.3 Feature Description
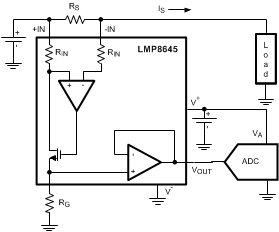
      1. 7.3.1 Driving ADC
      2. 7.3.2 Applying Input Voltage With No Supply Voltage
    4. 7.4 Device Functional Modes
      1. 7.4.1 Selection of the Gain Resistor
      2. 7.4.2 Gain Range Limitations
        1. 7.4.2.1 Range 1: VCM is –2 V to 1.8 V
        2. 7.4.2.2 Range 2: VCM is 1.8 V to VS
        3. 7.4.2.3 Range 3: VCM is greater than VS
      3. 7.4.3 Selection of Sense Resistor
        1. 7.4.3.1 Resistor Power Rating and Thermal Issues
        2. 7.4.3.2 Using PCB Trace as a Sense Resistor
      4. 7.4.4 Sense Line Inputs
        1. 7.4.4.1 Effects of Series Resistance on Sense Lines
  8. Application and Implementation
    1. 8.1 Application Information
    2. 8.2 Typical Applications
      1. 8.2.1 Typical Current Monitor Application
        1. 8.2.1.1 Design Requirements
        2. 8.2.1.2 Detailed Design Procedure
        3. 8.2.1.3 Application Curves
      2. 8.2.2 High Brightness LED Driver
  9. Power Supply Recommendations
  10. 10Layout
    1. 10.1 Layout Guidelines
    2. 10.2 Layout Example
  11. 11Device and Documentation Support
    1. 11.1 Device Support
      1. 11.1.1 Development Support
    2. 11.2 Documentation Support
      1. 11.2.1 Related Documentation
    3. 11.3 Receiving Notification of Documentation Updates
    4. 11.4 Support Resources
    5. 11.5 Trademarks
    6. 11.6 Electrostatic Discharge Caution
    7. 11.7 Glossary
  12. 12Mechanical, Packaging, and Orderable Information

Package Options

Mechanical Data (Package|Pins)
Thermal pad, mechanical data (Package|Pins)
Orderable Information

Description

The LMP8645 and the LMP8645HV devices are precision current sense amplifiers that detect small differential voltages across a sense resistor in the presence of high-input common-mode voltages.

Operating from a supply range of 2.7 V to 12 V, the LMP8645 accepts input signals with a common-mode voltage range of –2 V to 42 V, while the LMP8645HV accepts input signals with a common-mode voltage range of –2 V to 76 V. The LMP8645 and LMP8645HV have adjustable gain for applications where supply current and high common-mode voltage are the determining factors. The gain is configured with a single resistor, providing a high level of flexibility, as well as accuracy as low as 2% (maximum) including the gain setting resistor. The output is buffered to provide low output impedance. This high-side current sense amplifier is ideal for sensing and monitoring currents in DC or battery-powered systems, has excellent AC and DC specifications over temperature, and keeps errors in the current sense loop to a minimum. The LMP8645 is an ideal choice for industrial, automotive, and consumer applications, and is available in SOT-6 package.

Device Information(1)
PART NUMBERPACKAGEBODY SIZE (NOM)
LMP8645SOT (6)1.60 mm × 2.90 mm
LMP8645HV
For all available packages, see the orderable addendum at the end of the data sheet.
GUID-C75977E3-5EC8-4696-A6B0-BC4E6DACC008-low.gifTypical Application