SBOS926I January   2021  – March 2025 OPA2392 , OPA392 , OPA4392

PRODMIX  

  1.   1
  2. Features
  3. Applications
  4. Description
  5. Device Comparison Table
  6. Pin Configuration and Functions
  7. Specifications
    1. 6.1 Absolute Maximum Ratings
    2. 6.2 ESD Ratings
    3. 6.3 Recommended Operating Conditions
    4. 6.4 Thermal Information OPA392
    5. 6.5 Thermal Information OPA2392
    6. 6.6 Thermal Information OPA4392
    7. 6.7 Electrical Characteristics
    8. 6.8 Typical Characteristics
  8. Detailed Description
    1. 7.1 Overview
    2. 7.2 Functional Block Diagram
    3. 7.3 Feature Description
      1. 7.3.1 Low Operating Voltage
      2. 7.3.2 Low Input Bias Current
    4. 7.4 Device Functional Modes
  9. Application and Implementation
    1. 8.1 Application Information
    2. 8.2 Typical Application
      1. 8.2.1 Design Requirements
      2. 8.2.2 Detailed Design Procedure
      3. 8.2.3 Application Curve
    3. 8.3 Power Supply Recommendations
    4. 8.4 Layout
      1. 8.4.1 Layout Guidelines
      2. 8.4.2 Layout Example
  10. Device and Documentation Support
    1. 9.1 Device Support
      1. 9.1.1 Development Support
        1. 9.1.1.1 PSpice® for TI
        2. 9.1.1.2 TINA-TI™ Simulation Software (Free Download)
    2. 9.2 Documentation Support
      1. 9.2.1 Related Documentation
    3. 9.3 Receiving Notification of Documentation Updates
    4. 9.4 Support Resources
    5. 9.5 Trademarks
    6. 9.6 Electrostatic Discharge Caution
    7. 9.7 Glossary
  11. 10Revision History
  12. 11Mechanical, Packaging, and Orderable Information

Package Options

Mechanical Data (Package|Pins)
Thermal pad, mechanical data (Package|Pins)
Orderable Information

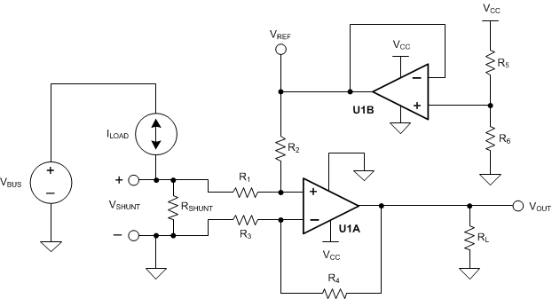
Typical Application

This single-supply, low-side, bidirectional current-sensing design example detects load currents from –1 A to +1 A. The single-ended output spans from 110 mV to 3.19 V. This design uses the OPA392 because of the low offset voltage and rail-to-rail input and output. One of the amplifiers is configured as a difference amplifier and the other amplifier provides the reference voltage.

Figure 8-1 shows the schematic.

OPA392 OPA2392 OPA4392 Bidirectional
          Current-Sensing Schematic Figure 8-1 Bidirectional Current-Sensing Schematic