SLLS632C December 2005 – February 2015 SN65HVD1050
PRODUCTION DATA.
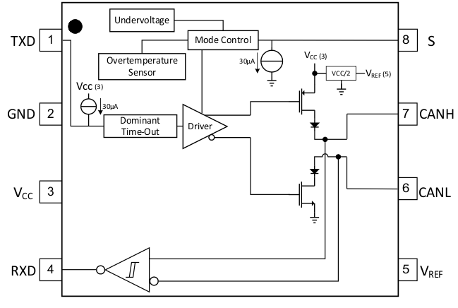
The SN65HVD1050 meets or exceeds the specifications of the ISO 11898 standard for use in applications employing a Controller Area Network (CAN).
As a CAN transceiver, this device provides differential transmit capability to the bus and differential receive capability to a CAN controller at signaling rates up to 1 megabit per second (Mbps)
The SN65HVD1050 is designed for operation in especially harsh environments. As a result, the device features cross-wire, overvoltage and loss of ground protection from –27 V to 40 V, overtemperature shutdown, a –12-V to 12-V common-mode range, and will withstand voltage transients from –200 V to 200 V according to ISO 7637.
| PART NUMBER | PACKAGE | BODY SIZE (NOM) |
|---|---|---|
| SN65HVD1050 | SOIC (8) | 4.90 mm × 3.91 mm |
