SLVSC42A August 2013 – April 2015 TPS22967
PRODUCTION DATA.
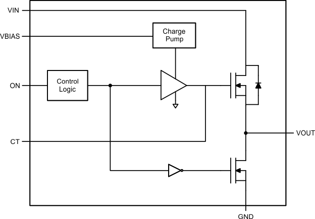
The TPS22967 device is a small, ultra-low RON, single-channel load switch with controlled turnon. The device contains an N-channel MOSFET that can operate over an input voltage range of 0.8 V to 5.5 V and can support a maximum continuous current of
4 A. The switch is controlled by an on/off input (ON), which can interface directly with low-voltage control signals. In the TPS22967, a 225-Ω pulldown resistor is added for quick output discharge when the switch is turned off.
The TPS22967 is available in a small, space-saving 2-mm × 2-mm 8-pin WSON package (DSG) with integrated thermal pad allowing for high power dissipation. The device is characterized for operation over the free-air temperature range of –40°C to 85°C.
| PART NUMBER | PACKAGE | BODY SIZE (NOM) |
|---|---|---|
| TPS22967 | WSON (8) | 2.00 mm × 2.00 mm |
