SLVSDU1K August   2018  – July 2025 TPS62810-Q1 , TPS62811-Q1 , TPS62812-Q1 , TPS62813-Q1

PRODUCTION DATA  

  1.   1
  2. Features
  3. Applications
  4. Description
  5. Device Comparison Table
  6. Pin Configuration and Functions
  7. Specifications
    1. 6.1 Absolute Maximum Ratings
    2. 6.2 ESD Ratings
    3. 6.3 Recommended Operating Conditions
    4. 6.4 Thermal Information
    5. 6.5 Electrical Characteristics
    6. 6.6 Typical Characteristics
  8. Parameter Measurement Information
    1. 7.1 Schematic
  9. Detailed Description
    1. 8.1 Overview
    2. 8.2 Functional Block Diagram
    3. 8.3 Feature Description
      1. 8.3.1 Precise Enable
      2. 8.3.2 COMP/FSET
      3. 8.3.3 MODE / SYNC
      4. 8.3.4 Spread Spectrum Clocking (SSC)
      5. 8.3.5 Undervoltage Lockout (UVLO)
      6. 8.3.6 Power Good Output (PG)
      7. 8.3.7 Thermal Shutdown
    4. 8.4 Device Functional Modes
      1. 8.4.1 Pulse Width Modulation (PWM) Operation
      2. 8.4.2 Power Save Mode Operation (PWM/PFM)
      3. 8.4.3 100% Duty-Cycle Operation
      4. 8.4.4 Current Limit and Short-Circuit Protection
      5. 8.4.5 Foldback Current Limit and Short-Circuit Protection
      6. 8.4.6 Output Discharge
      7. 8.4.7 Soft Start / Tracking (SS/TR)
  10. Application and Implementation
    1. 9.1 Application Information
      1. 9.1.1 Programming the Output Voltage
      2. 9.1.2 External Component Selection
        1. 9.1.2.1 Inductor Selection
      3. 9.1.3 Capacitor Selection
        1. 9.1.3.1 Input Capacitor
        2. 9.1.3.2 Output Capacitor
    2. 9.2 Typical Application
      1. 9.2.1 Design Requirements
      2. 9.2.2 Detailed Design Procedure
      3. 9.2.3 Application Curves
    3. 9.3 System Examples
      1. 9.3.1 Fixed Output Voltage Versions
      2. 9.3.2 Voltage Tracking
      3. 9.3.3 Synchronizing to an External Clock
    4. 9.4 Power Supply Recommendations
    5. 9.5 Layout
      1. 9.5.1 Layout Guidelines
      2. 9.5.2 Layout Example
  11. 10Device and Documentation Support
    1. 10.1 Device Support
      1. 10.1.1 Third-Party Products Disclaimer
    2. 10.2 Documentation Support
      1. 10.2.1 Related Documentation
    3. 10.3 Receiving Notification of Documentation Updates
    4. 10.4 Support Resources
    5. 10.5 Trademarks
    6. 10.6 Electrostatic Discharge Caution
    7. 10.7 Glossary
  12. 11Revision History
  13. 12Mechanical, Packaging, and Orderable Information

Package Options

Mechanical Data (Package|Pins)
Thermal pad, mechanical data (Package|Pins)
Orderable Information

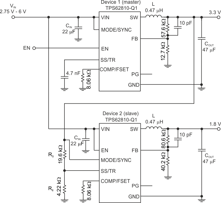
Voltage Tracking

The TPS6281x-Q1 follows the voltage applied to the SS/TR pin. A voltage ramp on SS/TR to 0.6 V ramps the output voltage according to the 0.6 V feedback voltage.

Tracking the 3.3 V of device 1, such that both rails reach the target voltage at the same time, requires a resistor divider on SS/TR of device 2 equal to the output voltage divider of device 1. The output current of 2.5 µA on the SS/TR pin causes an offset voltage on the resistor divider formed by R5 and R6. The equivalent resistance of R5 // R6, so keep below 15 kΩ. The current from SS/TR causes a slightly higher voltage across R6 than 0.6 V, which is desired because device 2 switches to the internal reference as soon as the voltage at SS/TR is higher than 0.6 V.

In case both devices must run in forced PWM mode, TI recommends to tie the MODE pin of device 2 to the output voltage or the power good signal of device 1, the controller device. The TPS6281x-Q1 has a duty cycle limitation defined by the minimum on-time. For tracking down to low output voltages, device 2 cannot follow after the minimum duty cycle is reached. Enabling PFM mode while tracking is in progress allows the user to ramp down the output voltage close to 0 V.

TPS62810-Q1 TPS62811-Q1 TPS62812-Q1 TPS62813-Q1 Schematic for Output Voltage TrackingFigure 9-58 Schematic for Output Voltage Tracking
TPS62810-Q1 TPS62811-Q1 TPS62812-Q1 TPS62813-Q1 Scope Plot for Output Voltage TrackingFigure 9-59 Scope Plot for Output Voltage Tracking