SBVS115D August 2008 – January 2015 TPS782
PRODUCTION DATA.
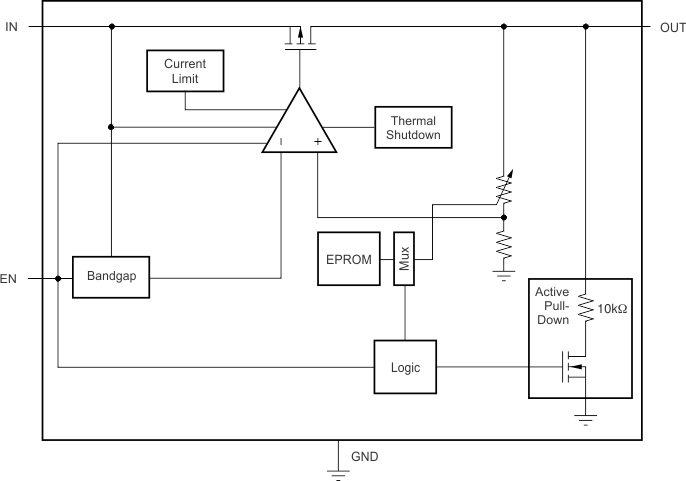
The TPS782 family of low-dropout regulators (LDOs) is designed specifically for battery-powered applications where ultralow quiescent current is a critical parameter. The TPS782 family is compatible with the TI MSP430 and other similar products. The enable pin (EN) is compatible with standard CMOS logic. This LDO family is stable with any output capacitor greater than 1.0 µF.

The TPS782 is internally current-limited to protect the regulator during fault conditions. During current limit, the output sources a fixed amount of current that is largely independent of output voltage. For reliable operation, the device should not be operated in a current limit state for extended periods of time.
The PMOS pass element in the TPS782 series has a built-in body diode that conducts current when the voltage at OUT exceeds the voltage at IN. This current is not limited, so if extended reverse voltage operation is anticipated, external limiting to 5% of rated output current may be appropriate.
In the TPS782 series, the active pulldown discharges VOUT when the device is off. However, the input voltage must be greater than 2.2 V for the active pulldown to work.
The enable pin (EN) is active high and is compatible with standard and low-voltage CMOS levels. When shutdown capability is not required, EN should be connected to the IN pin, as shown in Figure 22. The TPS782 series, with internal active output pulldown circuitry, discharges the output to within 5% VOUT with a time (t) shown in Equation 1:

Where:
RL= output load resistance
COUT = output capacitance
Figure 22. Circuit Showing EN Tied High When Shutdown Capability Is Not Required
Table 1 provides a quick comparison between the normal, dropout, and disabled modes of operation.
| OPERATING MODE | PARAMETER | |||
|---|---|---|---|---|
| VIN | EN | IOUT | TJ | |
| Normal | VIN > VOUT(nom) + VDO | VEN > VEN(HI) | IOUT < ILIM | TJ < TSD |
| Dropout | VIN < VOUT(nom) + VDO | VEN > VEN(HI) | IOUT < ILIM | TJ < TSD |
| Disabled | — | VEN < VEN(LO) | — | TJ > TSD |
The device regulates to the nominal output voltage under the following conditions:
If the input voltage is lower than the nominal output voltage plus the specified dropout voltage, but all other conditions are met for normal operation, the device operates in dropout mode. In this mode, the output voltage tracks the input voltage. During this mode, the transient performance of the device becomes significantly degraded because the pass device is in a triode state and no longer controls the current through the LDO. Line or load transients in dropout can result in large output-voltage deviations.
The device is disabled under the following conditions: