SLUSEV2C June   2022  – March 2023 UCC28C50-Q1 , UCC28C51-Q1 , UCC28C52-Q1 , UCC28C53-Q1 , UCC28C54-Q1 , UCC28C55-Q1 , UCC28C56H-Q1 , UCC28C56L-Q1 , UCC28C57H-Q1 , UCC28C57L-Q1 , UCC28C58-Q1 , UCC28C59-Q1

PRODUCTION DATA  

  1. Features
  2. Applications
  3. Description
  4. Revision History
  5. Device Comparison Table
  6. Pin Configuration and Functions
  7. Specifications
    1. 7.1 Absolute Maximum Ratings
    2. 7.2 ESD Ratings
    3. 7.3 Recommended Operating Conditions
    4. 7.4 Thermal Information
    5. 7.5 Electrical Characteristics
    6. 7.6 Typical Characteristics
  8. Detailed Description
    1. 8.1 Overview
    2. 8.2 Functional Block Diagram
    3. 8.3 Feature Description
      1. 8.3.1  Detailed Pin Description
        1. 8.3.1.1 COMP
        2. 8.3.1.2 FB
        3. 8.3.1.3 CS
        4. 8.3.1.4 RT/CT
        5. 8.3.1.5 GND
        6. 8.3.1.6 OUT
        7. 8.3.1.7 VDD
        8. 8.3.1.8 VREF
      2. 8.3.2  Undervoltage Lockout
      3. 8.3.3  ±1% Internal Reference Voltage
      4. 8.3.4  Current Sense and Overcurrent Limit
      5. 8.3.5  Reduced-Discharge Current Variation
      6. 8.3.6  Oscillator Synchronization
      7. 8.3.7  Soft Start
      8. 8.3.8  Enable and Disable
      9. 8.3.9  Slope Compensation
      10. 8.3.10 Voltage Mode
    4. 8.4 Device Functional Modes
      1. 8.4.1 Normal Operation
      2. 8.4.2 UVLO Mode
  9. Application and Implementation
    1. 9.1 Application Information
    2. 9.2 Typical Application
      1. 9.2.1 Design Requirements
      2. 9.2.2 Detailed Design Procedure
        1. 9.2.2.1  Primary-to-Secondary Turns Ratio of the Flyback Transformer (NPS)
        2. 9.2.2.2  Primary Magnetizing Inductance of the Flyback Transformer (LM)
        3. 9.2.2.3  Number of Turns of the Flyback Transformer Windings
        4. 9.2.2.4  Current Sense Resistors (R24, R25) and Current Limiting
        5. 9.2.2.5  Primary Clamp Circuit (D7, D1, D3, R2, R28) to Limit Voltage Stress
        6. 9.2.2.6  Primary-Side Current Stress and Input Capacitor Selection
        7. 9.2.2.7  Secondary-Side Current Stress and Output Capacitor Selection
        8. 9.2.2.8  VDD Capacitors (C12, C18)
        9. 9.2.2.9  Gate Drive Network (R14, R16, Q6)
        10. 9.2.2.10 VREF Capacitor (C18)
        11. 9.2.2.11 RT/CT Components (R12, C15)
        12. 9.2.2.12 HV Start-Up Circuitry for VDD (Q1, Q2, D2, D4, D6, D8, R5)
        13. 9.2.2.13 Desensitization to CS-pin Noise by RC Filtering, Leading-Edge Blanking, and Slope Compensation
        14. 9.2.2.14 Voltage Feedback Compensation
          1. 9.2.2.14.1 Power Stage Gain, Poles, and Zeroes
          2. 9.2.2.14.2 Compensation Components
          3. 9.2.2.14.3 Bode Plots and Stability Margins
          4. 9.2.2.14.4 Stability Measurements
      3. 9.2.3 Application Curves
    3. 9.3 PCB Layout Recommendations
      1. 9.3.1 PCB Layout Routing Examples
    4. 9.4 Power Supply Recommendations
  10. 10Device and Documentation Support
    1. 10.1 Device Support
      1. 10.1.1 Development Support
    2. 10.2 Documentation Support
      1. 10.2.1 Related Documentation
    3. 10.3 Related Links
    4. 10.4 Support Resources
    5. 10.5 Trademarks
    6. 10.6 Electrostatic Discharge Caution
    7. 10.7 Glossary
  11. 11Mechanical, Packaging, and Orderable Information

Package Options

Mechanical Data (Package|Pins)
Thermal pad, mechanical data (Package|Pins)
Orderable Information

Voltage Mode

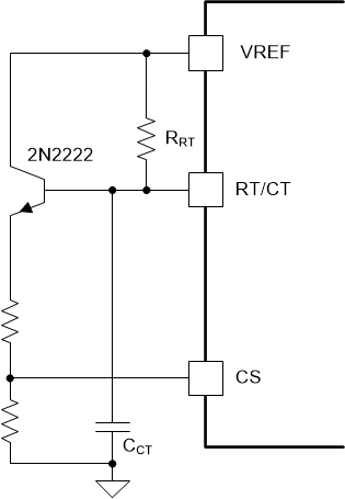
In certain applications, voltage mode control may be a preferred control strategy for a variety of reasons. Voltage mode control is easily executable with any current mode controller, especially the UCC28C5x-Q1 family members. Implementation requires generating a 0-V to 0.9-V sawtooth shaped signal to input to the current sense pin (CS) which is also one input to the PWM comparator. This is compared to the divided down error amplifier output voltage at the other input of the PWM comparator. As the error amplifier output is varied, it intersects the sawtooth waveform at different points in time, thereby generating different pulse widths. This is a straightforward method of linearly generating a pulse whose width is proportional to the error voltage.

Implementation of voltage mode control is possible by using a fraction of the oscillator timing capacitor (CCT) waveform. This can be divided down and fed to the current sense pin as shown in Figure 8-9. The oscillator timing components must be selected to approximate as close to a linear sawtooth waveform as possible. Although exponentially charged, large values of timing resistance and small values of timing capacitance help approximate a more linear shaped waveform. A small transistor is used to buffer the oscillator timing components from the loading of the resistive divider network.

GUID-D1C19FAB-C2C5-4CB7-B92F-153B4114CCC2-low.gif Figure 8-9 Current Mode PWM Used as a Voltage Mode PWM