SLUSER8C June   2022  – March 2023 UCC28C50 , UCC28C51 , UCC28C52 , UCC28C53 , UCC28C54 , UCC28C55 , UCC28C56H , UCC28C56L , UCC28C57H , UCC28C57L , UCC28C58 , UCC28C59 , UCC38C50 , UCC38C51 , UCC38C52 , UCC38C53 , UCC38C54 , UCC38C55

PRODUCTION DATA  

  1. Features
  2. Applications
  3. Description
  4. Revision History
  5. Device Comparison Table
  6. Pin Configuration and Functions
  7. Specifications
    1. 7.1 Absolute Maximum Ratings
    2. 7.2 ESD Ratings
    3. 7.3 Recommended Operating Conditions
    4. 7.4 Thermal Information
    5. 7.5 Electrical Characteristics
    6. 7.6 Typical Characteristics
  8. Detailed Description
    1. 8.1 Overview
    2. 8.2 Functional Block Diagram
    3. 8.3 Feature Description
      1. 8.3.1  Detailed Pin Description
        1. 8.3.1.1 COMP
        2. 8.3.1.2 FB
        3. 8.3.1.3 CS
        4. 8.3.1.4 RT/CT
        5. 8.3.1.5 GND
        6. 8.3.1.6 OUT
        7. 8.3.1.7 VDD
        8. 8.3.1.8 VREF
      2. 8.3.2  Undervoltage Lockout
      3. 8.3.3  ±1% Internal Reference Voltage
      4. 8.3.4  Current Sense and Overcurrent Limit
      5. 8.3.5  Reduced-Discharge Current Variation
      6. 8.3.6  Oscillator Synchronization
      7. 8.3.7  Soft-Start Timing
      8. 8.3.8  Enable and Disable
      9. 8.3.9  Slope Compensation
      10. 8.3.10 Voltage Mode
    4. 8.4 Device Functional Modes
      1. 8.4.1 Normal Operation
      2. 8.4.2 UVLO Mode
  9. Application and Implementation
    1. 9.1 Application Information
    2. 9.2 Typical Application
      1. 9.2.1 Design Requirements
      2. 9.2.2 Detailed Design Procedure
        1. 9.2.2.1  Input Bulk Capacitor and Minimum Bulk Voltage
        2. 9.2.2.2  Transformer Turns Ratio and Maximum Duty Cycle
        3. 9.2.2.3  Transformer Inductance and Peak Currents
        4. 9.2.2.4  Output Capacitor
        5. 9.2.2.5  Current Sensing Network
        6. 9.2.2.6  Gate Drive Resistor
        7. 9.2.2.7  VREF Capacitor
        8. 9.2.2.8  RT/CT
        9. 9.2.2.9  Start-Up Circuit
        10. 9.2.2.10 Voltage Feedback Compensation
          1. 9.2.2.10.1 Power Stage Poles and Zeroes
          2. 9.2.2.10.2 Slope Compensation
          3. 9.2.2.10.3 Open-Loop Gain
          4. 9.2.2.10.4 Compensation Loop
      3. 9.2.3 Application Curves
    3. 9.3 Power Supply Recommendations
    4. 9.4 Layout
      1. 9.4.1 Layout Guidelines
        1. 9.4.1.1 Precautions
        2. 9.4.1.2 Feedback Traces
        3. 9.4.1.3 Bypass Capacitors
        4. 9.4.1.4 Compensation Components
        5. 9.4.1.5 Traces and Ground Planes
      2. 9.4.2 Layout Example
  10. 10Device and Documentation Support
    1. 10.1 Device Support
      1. 10.1.1 Third-Party Products Disclaimer
    2. 10.2 Documentation Support
      1. 10.2.1 Related Documentation
    3. 10.3 Receiving Notification of Documentation Updates
    4. 10.4 Support Resources
    5. 10.5 Trademarks
    6. 10.6 Electrostatic Discharge Caution
    7. 10.7 Glossary
  11. 11Mechanical, Packaging, and Orderable Information

Package Options

Mechanical Data (Package|Pins)
Thermal pad, mechanical data (Package|Pins)
Orderable Information

Application Information

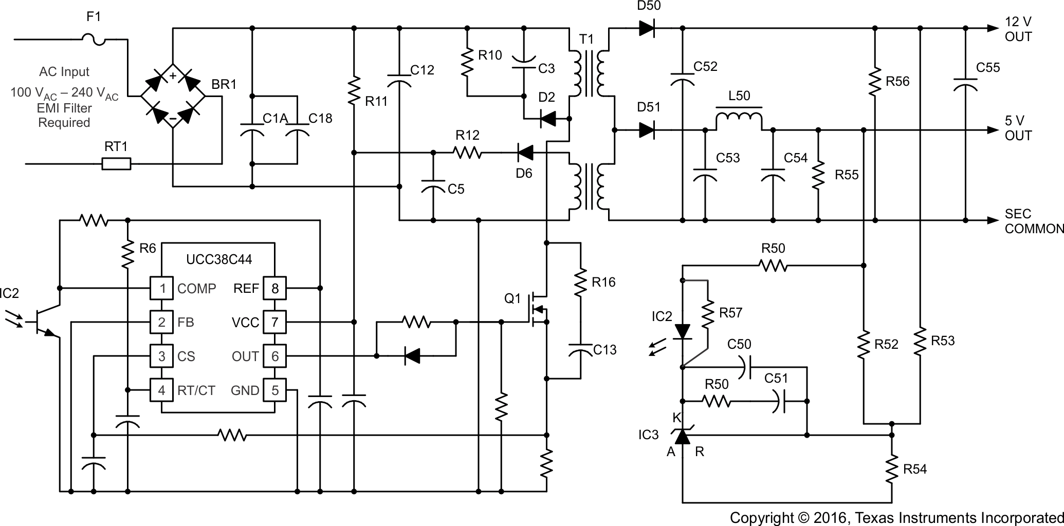
The UCC28C5x controllers are peak current mode pulse width modulators. These controllers have an onboard amplifier and can be used in isolated and nonisolated power supply designs. The onboard totem pole gate driver is capable of delivering 1 A of peak current. This high-speed PWM is capable of operating at switching frequencies up to 1 MHz. Since UCCx8C5x can be used to directly substitute UCCx8C4x by drop-in, the design steps are the same as those for UCCx8C4x. The same design example, including the layout, of UCCx8c4x is re-used for UCCx8C5x as shown below.Figure 9-1 shows a typical off-line application using UCC38C44.

GUID-20221024-SS0I-TQ22-7BCT-WZHQ9GC3C38V-low.gifFigure 9-1 Typical Off-Line Application

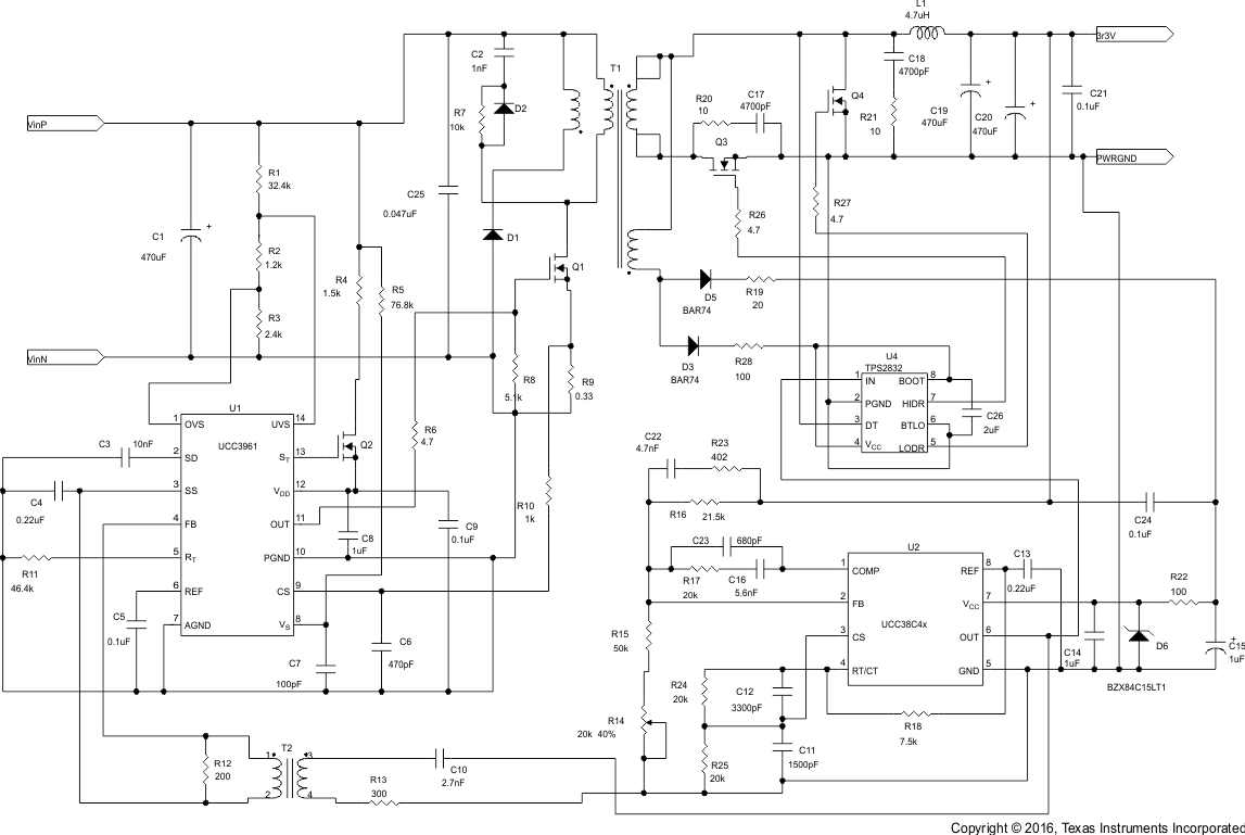
Figure 9-2 shows a forward converter with synchronous rectification. This application provides 48 V to 3.3 V at 10 A with over 85% efficiency, and uses the UCC38C42as the secondary-side controller and UCC3961 as the primary-side startup control device.

GUID-7730A2CE-D252-419A-BD29-502A103AF89B-low.gifFigure 9-2 Forward Converter with Synchronous Rectification Using the UCC38C42 as the Secondary-Side Controller