JAJSCM0D April   2011  – April 2025 INA200-Q1 , INA201-Q1 , INA202-Q1

PRODUCTION DATA  

  1.   1
  2. 特長
  3. アプリケーション
  4. 説明
  5. デバイスの比較
  6. ピン構成および機能
  7. 仕様
    1. 6.1 絶対最大定格
    2. 6.2 ESD 定格
    3. 6.3 推奨動作条件
    4. 6.4 熱に関する情報
    5. 6.5 電気的特性:電流シャント モニタ
    6. 6.6 電気的特性:コンパレータ
    7. 6.7 電気的特性:総則
    8. 6.8 代表的特性
  8. パラメータ測定情報
    1. 7.1 ヒステリシス
  9. 詳細説明
    1. 8.1 概要
    2. 8.2 機能ブロック図
    3. 8.3 機能説明
      1. 8.3.1 コンパレータ
      2. 8.3.2 出力電圧範囲
    4. 8.4 デバイスの機能モード
  10. アプリケーション情報
    1. 9.1 アプリケーション情報
      1. 9.1.1 基本的な接続
      2. 9.1.2 RS の選択
      3. 9.1.3 入力フィルタリング
      4. 9.1.4 VSENSEとコモンモード電圧による精度の変化
        1. 9.1.4.1 ノーマルケース 1:VSENSE ≥ 20mV、VCM ≥ VS
        2. 9.1.4.2 ノーマルケース 2:VSENSE ≥ 20 mV, VCM < V5
        3. 9.1.4.3 低い VSENSE ケース 1:VSENSE < 20mV、-16V ≤ VCM < 0V、および低VSENSEケース3:VSENSE < 20mV、VS < VCM ≤ 80V
        4. 9.1.4.4 低い VSENSE ケース 2:VSENSE < 20mV、0V ≤ VCM ≤ VS
      5. 9.1.5 過渡保護
    2. 9.2 代表的なアプリケーション
      1. 9.2.1 ローサイドスイッチによる過電流シャットダウン
        1. 9.2.1.1 設計要件
        2. 9.2.1.2 詳細な設計手順
        3. 9.2.1.3 アプリケーション曲線
      2. 9.2.2 ハイサイドスイッチによる過電流シャットダウン
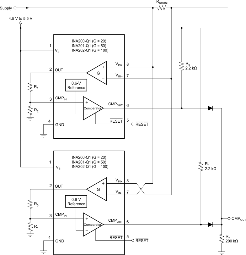
      3. 9.2.3 双方向過電流コンパレータ
    3. 9.3 電源に関する推奨事項
      1. 9.3.1 出力と電源ランプとの関係に関する検討事項
    4. 9.4 レイアウト
      1. 9.4.1 レイアウトのガイドライン
      2. 9.4.2 レイアウト例
  11. 10デバイスおよびドキュメントのサポート
    1. 10.1 ドキュメントの更新通知を受け取る方法
    2. 10.2 サポート・リソース
    3. 10.3 商標
    4. 10.4 静電気放電に関する注意事項
    5. 10.5 用語集
  12. 11改訂履歴
  13. 12メカニカル、パッケージ、および注文情報

パッケージ・オプション

メカニカル・データ(パッケージ|ピン)
サーマルパッド・メカニカル・データ
発注情報

双方向過電流コンパレータ

図 9-8に、同じゲインの 2 つの INA20x -Q1 デバイスを使用した双方向過電流コンパレータの基本的な接続を示します。

INA200-Q1 INA201-Q1 INA202-Q1 双方向過電流コンパレータ
注:方向ごとに異なる制限の設定が可能です。
図 9-8 双方向過電流コンパレータ