JAJSMQ7A August   2021  – October 2021 LM5158-Q1 , LM51581-Q1

PRODUCTION DATA  

  1. 特長
  2. アプリケーション
  3. 概要
  4. Revision History
  5. 概要 (続き)
  6. Device Comparison Table
  7. Pin Configuration and Functions
  8. Specifications
    1. 8.1 Absolute Maximum Ratings
    2. 8.2 ESD Ratings
    3. 8.3 Recommended Operating Conditions
    4. 8.4 Thermal Information
    5. 8.5 Electrical Characteristics
    6. 8.6 Typical Characteristics
  9. Detailed Description
    1. 9.1 Overview
    2. 9.2 Functional Block Diagram
    3. 9.3 Feature Description
      1. 9.3.1  Line Undervoltage Lockout (EN/UVLO/SYNC Pin)
      2. 9.3.2  High Voltage VCC Regulator (BIAS, VCC Pin)
      3. 9.3.3  Soft Start (SS Pin)
      4. 9.3.4  Switching Frequency (RT Pin)
      5. 9.3.5  Dual Random Spread Spectrum – DRSS (MODE Pin)
      6. 9.3.6  Clock Synchronization (EN/UVLO/SYNC Pin)
      7. 9.3.7  Current Sense and Slope Compensation
      8. 9.3.8  Current Limit and Minimum On Time
      9. 9.3.9  Feedback and Error Amplifier (FB, COMP Pin)
      10. 9.3.10 Power-Good Indicator (PGOOD Pin)
      11. 9.3.11 Hiccup Mode Overload Protection (MODE Pin)
      12. 9.3.12 Maximum Duty Cycle Limit and Minimum Input Supply Voltage
      13. 9.3.13 Internal MOSFET (SW Pin)
      14. 9.3.14 Overvoltage Protection (OVP)
      15. 9.3.15 Thermal Shutdown (TSD)
    4. 9.4 Device Functional Modes
      1. 9.4.1 Shutdown Mode
      2. 9.4.2 Standby Mode
      3. 9.4.3 Run Mode
        1. 9.4.3.1 Spread Spectrum Enabled
        2. 9.4.3.2 Hiccup Mode Protection Enabled
  10. 10Application and Implementation
    1. 10.1 Application Information
    2. 10.2 Typical Boost Application
      1. 10.2.1 Design Requirements
      2. 10.2.2 Detailed Design Procedure
        1. 10.2.2.1 Custom Design With WEBENCH® Tools
        2. 10.2.2.2 Recommended Components
        3. 10.2.2.3 Inductor Selection (LM)
        4. 10.2.2.4 Output Capacitor (COUT)
        5. 10.2.2.5 Input Capacitor
        6. 10.2.2.6 Diode Selection
      3. 10.2.3 Application Curve
    3. 10.3 System Examples
  11. 11Power Supply Recommendations
  12. 12Layout
    1. 12.1 Layout Guidelines
    2. 12.2 Layout Examples
  13. 13Device and Documentation Support
    1. 13.1 Device Support
      1. 13.1.1 Third-Party Products Disclaimer
      2. 13.1.2 Development Support
        1. 13.1.2.1 Custom Design With WEBENCH® Tools
    2. 13.2 Documentation Support
      1. 13.2.1 Related Documentation
    3. 13.3 Receiving Notification of Documentation Updates
    4. 13.4 サポート・リソース
    5. 13.5 Trademarks
    6. 13.6 Electrostatic Discharge Caution
    7. 13.7 Glossary
  14. 14Mechanical, Packaging, and Orderable Information

パッケージ・オプション

メカニカル・データ(パッケージ|ピン)
サーマルパッド・メカニカル・データ
発注情報

High Voltage VCC Regulator (BIAS, VCC Pin)

The device has an internal wide input VCC regulator that is sourced from the BIAS pin. The wide input VCC regulator allows the BIAS pin to be connected directly to supply voltages from 3.2 V to 60 V (transient protection up to 65 V).

The VCC regulator turns on when the device is in standby or run mode. When the BIAS pin voltage is below the VCC regulation target, the VCC output tracks the BIAS with a small dropout voltage. When the BIAS pin voltage is greater than the VCC regulation target, the VCC regulator provides a 5-V supply (typical) for the device and the internal N-channel MOSFET driver.

The VCC regulator sources current into the capacitor connected to the VCC pin. The recommended VCC capacitor value is 1 µF.

The minimum supply voltage after start-up can be further decreased by supplying the BIAS pin from the boost converter output or from an external power supply as shown in Figure 9-5. Also, this configuration allows the device to handle more power when the VSUPPLY is less than 5 V. Practical minimum supply voltage after start-up is decided by the maximum duty cycle limit (DMAX).

GUID-BBD1DC39-10C3-40BE-9169-6CD7FC9CB95F-low.gifFigure 9-5 Decrease the Minimum Operating Voltage After Start-Up

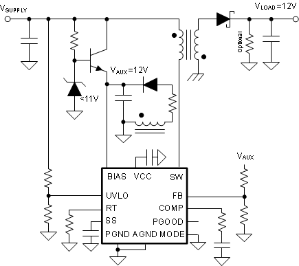
In flyback topology, the internal power dissipation of the device can be decreased by supplying the BIAS using an additional transformer winding, especially in PSR flyback. In this configuration, the external BIAS supply voltage (VAUX) must be greater than the regulation target of the external LDO, and the BIAS pin voltage must always be greater than 3.2 V.

GUID-A9BC06D0-E59C-42A1-8133-DB203F564131-low.gifFigure 9-6 External BIAS Supply (PSR Flyback)