SNOSAX9J April   2007  – April 2016 LMH6552

PRODUCTION DATA.  

  1. Features
  2. Applications
  3. Description
  4. Revision History
  5. Pin Configuration and Functions
  6. Specifications
    1. 6.1 Absolute Maximum Ratings
    2. 6.2 ESD Ratings
    3. 6.3 Recommended Operating Conditions
    4. 6.4 Thermal Information
    5. 6.5 Electrical Characteristics: ±5 V
    6. 6.6 Electrical Characteristics: ±2.5 V
    7. 6.7 Typical Characteristics V+ = +5 V, V− = −5 V
  7. Detailed Description
    1. 7.1 Overview
    2. 7.2 Functional Block Diagram
    3. 7.3 Feature Description
    4. 7.4 Device Functional Modes
  8. Application and Implementation
    1. 8.1 Application Information
    2. 8.2 Typical Applications
      1. 8.2.1 Typical Fully Differential Application
        1. 8.2.1.1 Design Requirements
        2. 8.2.1.2 Detailed Design Procedure
          1. 8.2.1.2.1 WSON Package
          2. 8.2.1.2.2 Fully Differential Operation
          3. 8.2.1.2.3 Driving Capacitive Loads
            1. 8.2.1.2.3.1 Balanced Cable Driver
        3. 8.2.1.3 Application Curves
      2. 8.2.2 Single-Ended Input to Differential Output Operation
      3. 8.2.3 Single Supply Operation
      4. 8.2.4 Split Supply Operation
      5. 8.2.5 Output Noise Performance and Measurement
      6. 8.2.6 Driving Analog to Digital Converters
  9. Power Supply Recommendations
    1. 9.1 Power Supply Bypassing
  10. 10Layout
    1. 10.1 Layout Guidelines
    2. 10.2 Layout Example
    3. 10.3 Thermal Considerations
    4. 10.4 Power Dissipation
    5. 10.5 ESD Protection
  11. 11Device and Documentation Support
    1. 11.1 Device Support
      1. 11.1.1 Third-Party Products Disclaimer
    2. 11.2 Documentation Support
      1. 11.2.1 Related Documentation
        1. 11.2.1.1 Evaluation Board
    3. 11.3 Community Resources
    4. 11.4 Trademarks
    5. 11.5 Electrostatic Discharge Caution
    6. 11.6 Glossary
  12. 12Mechanical, Packaging, and Orderable Information

パッケージ・オプション

メカニカル・データ(パッケージ|ピン)
サーマルパッド・メカニカル・データ

7 Detailed Description

7.1 Overview

The LMH6552 is a fully differential current feedback amplifier with integrated output common mode control, designed to provide low distortion amplification to wide bandwidth differential signals. The common mode feedback circuit sets the output common mode voltage independent of the input common mode, as well as forcing the V+ and V− outputs to be equal in magnitude and opposite in phase, even when only one of the inputs is driven as in single to differential conversion.

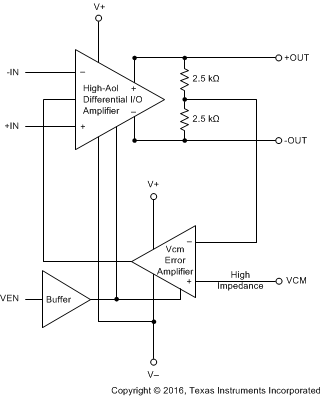
7.2 Functional Block Diagram

LMH6552 fbd_LMH6552.gif

7.3 Feature Description

The proprietary current feedback architecture of the LMH6552 offers gain and bandwidth independence with exceptional gain flatness and noise performance, even at high values of gain, simply with the appropriate choice of RF1 and RF2. Generally, RF1 is set equal to RF2, and RG1 equal to RG2, so that the gain is set by the ratio RF/RG. Matching of these resistors greatly affects CMRR, DC offset error, and output balance. A maximum of 0.1% tolerance resistors are recommended for optimal performance, and the amplifier is internally compensated to operate with optimum gain flatness with RF value of 200 Ω depending on PCB layout, and load resistance. The output common mode voltage is set by the VCM pin with a fixed gain of 1 V/V. Drive this pin by a low impedance reference and bypassed to ground with a 0.1-μF ceramic capacitor. Any unwanted signal coupling into the VCM pin is passed along to the outputs, reducing the performance of the amplifier. The LMH6552 can be configured to operate on a single 10V supply connected to V+ with V- grounded or configured for a split supply operation with V+ = +5 V and V− = −5 V. Operation on a single 10-V supply, depending on gain, is limited by the input common mode range; therefore, AC coupling may be required.

7.4 Device Functional Modes

This wideband FDA requires external resistors for correct signal-path operation. When configured for the desired input impedance and gain setting with these external resistors, the amplifier can be either on with the PD pin asserted to a voltage greater than Vs– + 3.0 V, or turned off by asserting PD low. Disabling the amplifier shuts off the quiescent current and stops correct amplifier operation. The signal path is still present for the source signal through the external resistors. The Vocm control pin sets the output average voltage. Left open, Vocm floats to an indeterminate voltage. Driving this high-impedance input with a voltage reference within its valid range sets a target for the internal Vcm error amplifier.