JAJSUP1B February   2015  – December 2024 LMR14030

PRODUCTION DATA  

  1.   1
  2. 特長
  3. アプリケーション
  4. 概要
  5. Pin Configuration and Functions
  6. Specifications
    1. 5.1 Absolute Maximum Ratings
    2. 5.2 ESD Ratings
    3. 5.3 Recommended Operating Conditions
    4. 5.4 Thermal Information
    5. 5.5 Electrical Characteristics
    6. 5.6 Switching Characteristics
    7. 5.7 Typical Characteristics
  7. Detailed Description
    1. 6.1 Overview
    2. 6.2 Functional Block Diagram
    3. 6.3 Feature Description
      1. 6.3.1  Fixed Frequency Peak Current Mode Control
      2. 6.3.2  Slope Compensation
      3. 6.3.3  Sleep Mode
      4. 6.3.4  Low Dropout Operation and Bootstrap Voltage (BOOT)
      5. 6.3.5  Adjustable Output Voltage
      6. 6.3.6  Enable and Adjustable Under-voltage Lockout
      7. 6.3.7  External Soft-start
      8. 6.3.8  Switching Frequency and Synchronization (RT/SYNC)
      9. 6.3.9  Overcurrent and Short-Circuit Protection
      10. 6.3.10 Overvoltage Protection
      11. 6.3.11 Thermal Shutdown
    4. 6.4 Device Functional Modes
      1. 6.4.1 Shutdown Mode
      2. 6.4.2 Active Mode
      3. 6.4.3 CCM Mode
      4. 6.4.4 Light Load Operation
  8. Application and Implementation
    1. 7.1 Application Information
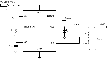
    2. 7.2 Typical Application
      1. 7.2.1 Design Requirements
      2. 7.2.2 Detailed Design Procedure
        1. 7.2.2.1 Output Voltage Set-Point
        2. 7.2.2.2 Switching Frequency
        3. 7.2.2.3 Output Inductor Selection
        4. 7.2.2.4 Output Capacitor Selection
        5. 7.2.2.5 Schottky Diode Selection
        6. 7.2.2.6 Input Capacitor Selection
        7. 7.2.2.7 Bootstrap Capacitor Selection
        8. 7.2.2.8 Soft-start Capacitor Selection
      3. 7.2.3 Application Curves
    3. 7.3 Power Supply Recommendations
    4. 7.4 Layout
      1. 7.4.1 Layout Guidelines
      2. 7.4.2 Layout Example
  9. Device and Documentation Support
    1. 8.1 ドキュメントの更新通知を受け取る方法
    2. 8.2 サポート・リソース
    3. 8.3 Trademarks
    4. 8.4 静電気放電に関する注意事項
    5. 8.5 用語集
  10. Revision History
  11. 10Mechanical, Packaging, and Orderable Information

パッケージ・オプション

メカニカル・データ(パッケージ|ピン)
サーマルパッド・メカニカル・データ
発注情報
Data Sheet

LMR14030 40μA IQ の SIMPLE SWITCHER® パワー コンバータ 40V 3.5A、2.2MHz 降圧コンバータ

このリソースの元の言語は英語です。 翻訳は概要を便宜的に提供するもので、自動化ツール (機械翻訳) を使用していることがあり、TI では翻訳の正確性および妥当性につきましては一切保証いたしません。 実際の設計などの前には、ti.com で必ず最新の英語版をご参照くださいますようお願いいたします。

最新の英語版をダウンロード