JAJS114D November   2011  – August 2016 UCC2817A , UCC2818A , UCC3817A , UCC3818A

PRODUCTION DATA.  

  1. 特長
  2. アプリケーション
  3. 概要
  4. 改訂履歴
  5. 概要(続き)
  6. Device Comparison Tables
  7. Pin Configuration and Functions
  8. Specifications
    1. 8.1 Absolute Maximum Ratings
    2. 8.2 ESD Ratings
    3. 8.3 Recommended Operating Conditions
    4. 8.4 Thermal Information
    5. 8.5 Electrical Characteristics
    6. 8.6 Typical Characteristics
  9. Detailed Description
    1. 9.1 Overview
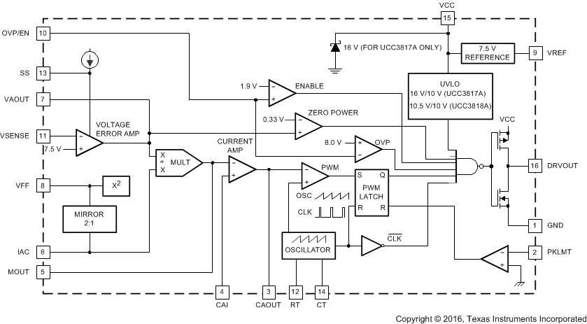
    2. 9.2 Functional Block Diagram
    3. 9.3 Feature Description
      1. 9.3.1 Reference Section and Error Amplifier
      2. 9.3.2 Zero Power Block
      3. 9.3.3 Multiplier
      4. 9.3.4 Output Overvoltage Protection
      5. 9.3.5 Pin Descriptions
        1. 9.3.5.1  CAI
        2. 9.3.5.2  CAOUT
        3. 9.3.5.3  CT
        4. 9.3.5.4  DRVOUT
        5. 9.3.5.5  GND
        6. 9.3.5.6  IAC
        7. 9.3.5.7  MOUT
        8. 9.3.5.8  OVP/EN
        9. 9.3.5.9  PKLMT
        10. 9.3.5.10 RT
        11. 9.3.5.11 SS
        12. 9.3.5.12 VAOUT
        13. 9.3.5.13 VCC
        14. 9.3.5.14 VFF
        15. 9.3.5.15 VSENSE
        16. 9.3.5.16 VREF
    4. 9.4 Device Functional Modes
      1. 9.4.1 Transition Mode Control
  10. 10Application and Implementation
    1. 10.1 Application Information
    2. 10.2 Typical Application
      1. 10.2.1 Design Requirements
      2. 10.2.2 Detailed Design Procedure
        1. 10.2.2.1 Power Stage
          1. 10.2.2.1.1 LBOOST
          2. 10.2.2.1.2 COUT
          3. 10.2.2.1.3 Power Switch Selection
        2. 10.2.2.2 Soft Start
        3. 10.2.2.3 Multiplier
        4. 10.2.2.4 Voltage Loop
        5. 10.2.2.5 Current Loop
        6. 10.2.2.6 Start-Up
        7. 10.2.2.7 Capacitor Ripple Reduction
      3. 10.2.3 Application Curves
  11. 11Power Supply Recommendations
  12. 12Layout
    1. 12.1 Layout Guidelines
      1. 12.1.1 Bias Current
      2. 12.1.2 VREF
    2. 12.2 Layout Example
  13. 13デバイスおよびドキュメントのサポート
    1. 13.1 ドキュメントのサポート
      1. 13.1.1 関連資料
    2. 13.2 関連リンク
    3. 13.3 ドキュメントの更新通知を受け取る方法
    4. 13.4 コミュニティ・リソース
    5. 13.5 商標
    6. 13.6 静電気放電に関する注意事項
    7. 13.7 Glossary
  14. 14メカニカル、パッケージ、および注文情報

パッケージ・オプション

デバイスごとのパッケージ図は、PDF版データシートをご参照ください。

メカニカル・データ(パッケージ|ピン)
  • PW|16
  • N|16
  • D|16
サーマルパッド・メカニカル・データ
発注情報

1 特長

  • 昇圧プリレギュレータをユニティに近い力率に制御
  • ライン歪みを制限
  • ワールドワイド電源ラインに対応
  • 過電圧保護
  • 高精度の電力制限
  • 平均電流モード制御
  • ノイズ耐性の向上
  • フィード・フォワード・ライン・レギュレーションの改良
  • リーディング・エッジ変調方式
  • 起動電流の標準値: 150µA
  • 低消費電力のBiCMOS動作
  • 12V~17Vで動作
  • 6kHz~220kHzの周波数範囲

2 アプリケーション

  • PC電源
  • コンシューマ・エレクトロニクス
  • ライティング
  • 産業用電源
  • IEC6100-3-2準拠の電源(300W未満)

3 概要

UCC3817AおよびUCC3818Aファミリは、アクティブ力率補正プリレギュレータに必要なすべての機能が搭載されています。コントローラは、AC入力ラインの電流波形を、AC入力ライン電圧の波形に対応するよう成形し、ユニティに近い力率を実現します。平均電流モード制御により、安定した低歪みの正弦ライン電流が維持されます。

UCC3817A/UCC3818Aはテキサス・インスツルメンツのBiCMOSプロセスで設計されており、低いスタートアップ電流、低消費電力、過電圧保護、シャントUVLO検出回路、リーディング・エッジ変調技法によるバルク・コンデンサのリップル電流低減、改良された低オフセット(±2mV)電流アンプによる軽負荷時の歪み低減などの新機能があります。

製品情報(1)

型番 パッケージ 本体サイズ(公称)
UCCx81xA SOIC (16) 4.90mm×3.91mm
PDIP (16) 19.30mm×6.35mm
TSSOP (16) 5.00mm×4.40mm
  1. 提供されているすべてのパッケージについては、データシートの末尾にある注文情報を参照してください。

ブロック図

UCC2817A UCC2818A UCC3817A UCC3818A Block_Diagram_SLUS577D.gif