JAJA614A January 2019 – September 2024 DAC8871 , OPA211 , OPA828 , REF6050
| DAC の出力範囲 | DAC VREFH の入力電圧 | DAC VREFL の入力電圧 |
|---|---|---|
| -5V~5V | 5 V | -5 V |
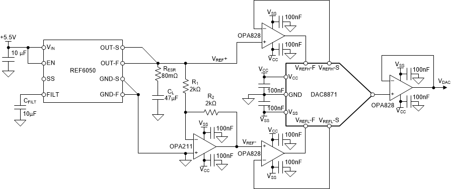
核磁気共鳴画像診断装置 (MRI) や任意波形ジェネレータ (AWG) などのアプリケーションに使用される高精度デジタル / アナログ コンバータ (DAC) には一般に、高精度の基準電圧が必要です。これらのシステムにおける一般的な問題点の原因は、DAC の基準入力に不要な直列抵抗が発生することです。この抵抗により、コードに基づいて R-2R ラダーの入力電流が変化するにつれて、DAC の入力コードに応じた電位降下がラダーの両端に発生します。結果として、DAC コードに応じて基準電圧が変化するように見え、弓型の積分非線形誤差曲線の原因となります。
この問題を解決するため、高精度の DAC には多くの場合、各基準入力 (VREFH および VREFL) に基準電圧のフォース / センス ピンが備わっています。これらのピンは本質的に、それぞれ独自の直列抵抗を持つ、R-2R ラダーの基準入力ノードに対する 2 つの並列接続に過ぎませんが、外部にユニティ ゲイン基準電源バッファを追加することで、ノード電圧をこのアンプによって補償できます。オペアンプの反転入力に流れ込む微小バイアス電流によって、センス入力の直列抵抗の両端に微小電圧が発生し、オペアンプ出力は R-2R ラダーが必要とする電流を供給します。


DAC8871 の出力インピーダンスは約 6.25kΩ (標準値) であり、室温での動作を想定すると、熱ノイズは次の式で計算できます。

基準電圧バッファは、DAC のコードが変化したとき、R-2R ラダーに必要な過渡電流を迅速に供給できる必要があります。DAC8871 のアーキテクチャから、最大過渡電流は DAC がゼロまたはフルスケール コードから中間スケールへ移行するとき発生します。この過渡は、VREFH 入力と VREFL 入力の間に電流源を接続することでシミュレーションできます。次のシミュレーションは、OPA828 と OPA227 での電流過渡時の基準電圧の差を示します。この結果から、OPA828 では基準電圧の誤差の大きさと期間が減少することが分かります。

回路により生成される全ノイズを、次のシミュレーションに示します。基準電源、反転アンプ、基準バッファがそれぞれノイズに寄与します。VREF- 入力のノイズが大きいことに注意してください。これは、反転アンプと、その帰還ネットワークのディスクリート抵抗による増加によるものです。

| デバイス | 主な特長 | リンク | 他の使用可能デバイス |
|---|---|---|---|
| DAC8871 | 16 ビット シングル チャネル、シリアル インターフェイス、高耐圧バイポーラ出力 DAC | 16 ビット シングルチャネル、シリアル インターフェイス、±18V (高電圧バイポーラ) 出力 DAC | 高精度 DAC (≦ 10MSPS) |
| OPA828 | 低オフセット、低ドリフト、低ノイズ、45MHz、JFET 入力オペアンプ | 高速 (45MHz と 150V/μs)、36V、低ノイズ (4nV/√Hz) RRO JFET オペアンプ | 高精度オペアンプ (Vos が 1mV 未満) |
| OPA221 | 1.1nV/rtHz のノイズ、低消費電力、高精度オペアンプ | 1.1nV/rtHz のノイズ、低消費電力、高精度オペアンプ | 高精度オペアンプ (Vos が 1mV 未満) |
| REF6050 | 低ノイズ、高精度、5V 出力基準電圧 | バッファ内蔵、イネーブル ピン搭載、5V、5ppm/℃の高精度基準電圧 | シリーズ電圧リファレンス |