JAJA649A January   2019  – September 2024 ADS1118

 

  1.   1
  2.   2
  3.   商標
Analog Engineer's Circuit

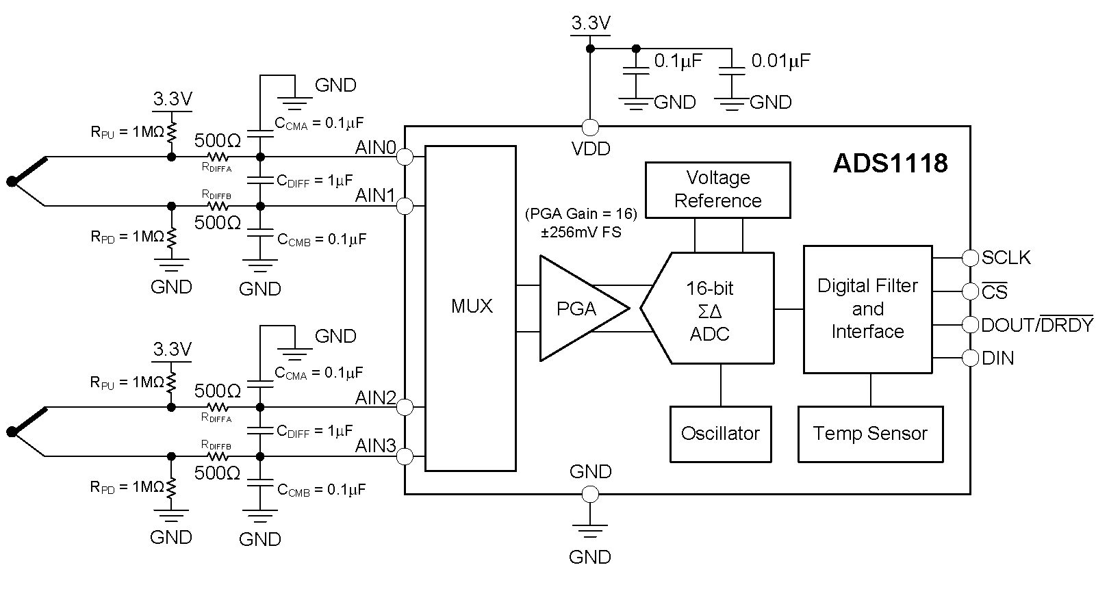
内部温度センサ CJC を搭載した 2 チャネル、K タイプの熱電対測定回路

最新の英語版をダウンロード