JAJSFS3D July   2018  – May 2025 OPA855

PRODUCTION DATA  

  1.   1
  2. 特長
  3. アプリケーション
  4. 説明
  5. デバイス比較表
  6. ピン構成および機能
  7. 仕様
    1. 6.1 絶対最大定格
    2. 6.2 ESD 定格
    3. 6.3 推奨動作条件
    4. 6.4 熱に関する情報
    5. 6.5 電気的特性
    6. 6.6 代表的特性
  8. パラメータ測定情報
  9. 詳細説明
    1. 8.1 概要
    2. 8.2 機能ブロック図
    3. 8.3 機能説明
      1. 8.3.1 入力および ESD 保護
      2. 8.3.2 フィードバック ピン
      3. 8.3.3 広いゲイン帯域幅積
      4. 8.3.4 スルーレートと出力段
    4. 8.4 デバイスの機能モード
      1. 8.4.1 分割電源と単一電源動作
      2. 8.4.2 パワーダウン モード
  10. アプリケーションと実装
    1. 9.1 アプリケーション情報
    2. 9.2 代表的なアプリケーション
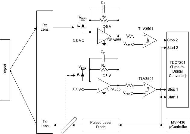
      1. 9.2.1 光学フロント エンド システム内の TIA を使用したものです
        1. 9.2.1.1 設計要件
        2. 9.2.1.2 詳細な設計手順
        3. 9.2.1.3 アプリケーション曲線
      2. 9.2.2 光センサ インターフェイス
        1. 9.2.2.1 設計要件
        2. 9.2.2.2 詳細な設計手順
        3. 9.2.2.3 アプリケーション曲線
    3. 9.3 電源に関する推奨事項
    4. 9.4 レイアウト
      1. 9.4.1 レイアウトのガイドライン
      2. 9.4.2 レイアウト例
  11. 10デバイスおよびドキュメントのサポート
    1. 10.1 デバイス サポート
      1. 10.1.1 開発サポート
    2. 10.2 ドキュメントのサポート
      1. 10.2.1 関連資料
    3. 10.3 ドキュメントの更新通知を受け取る方法
    4. 10.4 サポート・リソース
    5. 10.5 商標
    6. 10.6 静電気放電に関する注意事項
    7. 10.7 用語集
  12. 11改訂履歴
  13. 12メカニカル、パッケージ、および注文情報

アプリケーション

OPA855 高速タイム オブ フライト レシーバ高速タイム オブ フライト レシーバ