JAJSG35B August   2018  – October 2024 UCC28950 , UCC28951

PRODUCTION DATA  

  1.   1
  2. 特長
  3. アプリケーション
  4. 概要
  5. Pin Configuration and Functions
  6. Specifications
    1. 5.1 Absolute Maximum Ratings
    2. 5.2 ESD Ratings
    3. 5.3 Recommended Operating Conditions
    4. 5.4 Thermal Information
    5. 5.5 Electrical Characteristics
    6. 5.6 Timing Requirements
    7. 5.7 Dissipation Ratings
    8. 5.8 Typical Characteristics
  7. Detailed Description
    1. 6.1 Overview
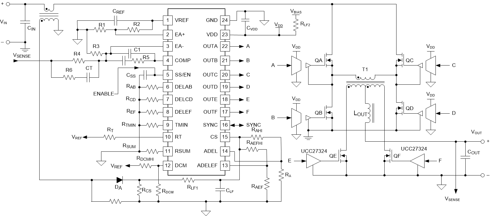
    2. 6.2 Functional Block Diagram
    3. 6.3 Feature Description
      1. 6.3.1  Start-Up Protection Logic
      2. 6.3.2  Voltage Reference (VREF)
      3. 6.3.3  Error Amplifier (EA+, EA–, COMP)
      4. 6.3.4  Soft-Start and Enable (SS/EN)
      5. 6.3.5  Light-Load Power Saving Features
      6. 6.3.6  Adaptive Delay, (Delay Between OUTA and OUTB, OUTC and OUTD (DELAB, DELCD, ADEL))
      7. 6.3.7  Adaptive Delay (Delay Between OUTA and OUTF, OUTB and OUTE (DELEF, ADELEF)
      8. 6.3.8  Minimum Pulse (TMIN)
      9. 6.3.9  Burst Mode
      10. 6.3.10 Switching Frequency Setting
      11. 6.3.11 Slope Compensation (RSUM)
      12. 6.3.12 Dynamic SR ON/OFF Control (DCM Mode)
      13. 6.3.13 Current Sensing (CS)
      14. 6.3.14 Cycle-by-Cycle Current Limit Current Protection and Hiccup Mode
      15. 6.3.15 Synchronization (SYNC)
      16. 6.3.16 Outputs (OUTA, OUTB, OUTC, OUTD, OUTE, OUTF)
      17. 6.3.17 Supply Voltage (VDD)
      18. 6.3.18 Ground (GND)
    4. 6.4 Device Functional Modes
  8. Application and Implementation
    1. 7.1 Application Information
    2. 7.2 Typical Application
      1. 7.2.1 Design Requirements
      2. 7.2.2 Detailed Design Procedure
        1. 7.2.2.1  Power Loss Budget
        2. 7.2.2.2  Preliminary Transformer Calculations (T1)
        3. 7.2.2.3  QA, QB, QC, QD FET Selection
        4. 7.2.2.4  Selecting LS
        5. 7.2.2.5  Selecting Diodes DB and DC
        6. 7.2.2.6  Output Inductor Selection (LOUT)
        7. 7.2.2.7  Output Capacitance (COUT)
        8. 7.2.2.8  Select FETs QE and QF
        9. 7.2.2.9  Input Capacitance (CIN)
        10. 7.2.2.10 Current Sense Network (CT, RCS, R7, DA)
          1. 7.2.2.10.1 Voltage Loop Compensation Recommendation
      3. 7.2.3 Application Curves
    3. 7.3 Power Supply Recommendations
    4. 7.4 Layout
      1. 7.4.1 Layout Guidelines
      2. 7.4.2 Layout Example
  9. Device and Documentation Support
    1. 8.1 Device Support
      1. 8.1.1 Development Support
    2. 8.2 Documentation Support
      1. 8.2.1 Related Documentation
    3. 8.3 Receiving Notification of Documentation Updates
    4. 8.4 Community Resources
    5. 8.5 Trademarks
  10. Revision History
  11. 10Mechanical, Packaging, and Orderable Information

概要

UCC28951 コントローラは UCC28950 の拡張版で、UCC28950 と完全に互換性のあるドロップイン代替品です。を参照します。UCC2895x デバイスは、同期整流器 (SR) 出力段の能動制御に加えて、フルブリッジの先進制御を採用しています。

ZVS 動作はさまざまな動作条件で保証されており、負荷電流によって 2 次側同期整流器 (SR) のスイッチング遅延が自動的に調整されるため、システム全体の効率が最大化されます。

UCC2895x 600W 位相シフト フルブリッジ設計レビュー / アプリケーション ノート』(SLUA560) を使って、気軽に設計を開始しましょう。

24 ピンの TSSOP パッケージは RoHS に準拠しています。

製品情報
部品番号 パッケージ (1) 本体サイズ (公称)
UCC2895x TSSOP (24) 7.80mm × 4.40mm
利用可能なすべてのパッケージについては、データシートの末尾にある注文情報を参照してください。
UCC28950 UCC28951 アプリケーション概略図アプリケーション概略図