JAJSPM1C March   2011  – November 2023 TPS40170

PRODUCTION DATA  

  1.   1
  2. 特長
  3. アプリケーション
  4. 概要
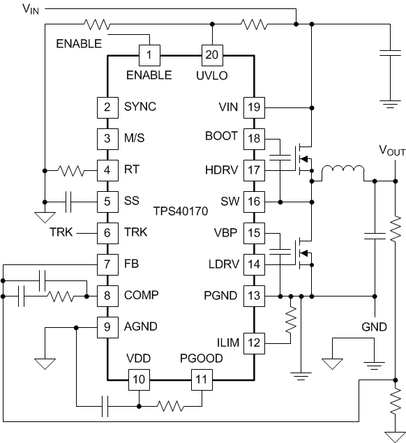
  5. Pin Configuration and Functions
  6. Specifications
    1. 5.1 Absolute Maximum Ratings
    2. 5.2 Handling Ratings
    3. 5.3 Recommended Operating Conditions
    4. 5.4 Thermal Information
    5. 5.5 Electrical Characteristics
    6. 5.6 Typical Characteristics
  7. Detailed Description
    1. 6.1 Overview
    2. 6.2 Functional Block Diagram
    3. 6.3 Feature Description
      1. 6.3.1  LDO Linear Regulators and Enable
      2. 6.3.2  Input Undervoltage Lockout (UVLO)
        1. 6.3.2.1 Equations for Programming the Input UVLO:
      3. 6.3.3  Oscillator and Voltage Feed-Forward
        1. 6.3.3.1 Calculating the Timing Resistance (RRT)
      4. 6.3.4  Overcurrent Protection and Short-Circuit Protection (OCP and SCP)
      5. 6.3.5  Soft-Start and Fault-Logic
        1. 6.3.5.1 Soft Start During Overcurrent Fault
        2. 6.3.5.2 Equations for Soft Start and Restart Time
      6. 6.3.6  Overtemperature Fault
      7. 6.3.7  Tracking
      8. 6.3.8  Adaptive Drivers
      9. 6.3.9  Start-Up into Pre-Biased Output
      10. 6.3.10 Power Good (PGOOD)
      11. 6.3.11 PGND and AGND
    4. 6.4 Device Functional Modes
      1. 6.4.1 Frequency Synchronization
      2. 6.4.2 Operation Near Minimum VIN (VVIN ≤ 4.5 V)
  8. Application and Implementation
    1. 7.1 Application Information
      1. 7.1.1 Bootstrap Resistor
      2. 7.1.2 SW Node Snubber Capacitor
      3. 7.1.3 Input Resistor
      4. 7.1.4 LDRV Gate Capacitor
    2. 7.2 Typical Application
      1. 7.2.1 Design Requirements
      2. 7.2.2 Detailed Design Procedure
        1. 7.2.2.1  Custom Design with WEBENCH® Tools
        2. 7.2.2.2  List of Materials
        3. 7.2.2.3  Select a Switching Frequency
        4. 7.2.2.4  Inductor Selection (L1)
        5. 7.2.2.5  Output Capacitor Selection (C9)
        6. 7.2.2.6  Peak Current Rating of Inductor
        7. 7.2.2.7  Input Capacitor Selection (C1, C6)
        8. 7.2.2.8  MOSFET Switch Selection (Q1, Q2)
        9. 7.2.2.9  Timing Resistor (R7)
        10. 7.2.2.10 UVLO Programming Resistors (R2, R6)
        11. 7.2.2.11 Boot-Strap Capacitor (C7)
        12. 7.2.2.12 VIN Bypass Capacitor (C18)
        13. 7.2.2.13 VBP Bypass Capacitor (C19)
        14. 7.2.2.14 VDD Bypass Capacitor (C16)
        15. 7.2.2.15 SS Timing Capacitor (C15)
        16. 7.2.2.16 ILIM Resistor (R9, C17)
        17. 7.2.2.17 SCP Multiplier Selection (R5)
        18. 7.2.2.18 Feedback Divider (R10, R11)
        19. 7.2.2.19 Compensation: (R4, R13, C13, C14, C21)
      3. 7.2.3 Application Curves
    3. 7.3 Power Supply Recommendations
    4. 7.4 Layout
      1. 7.4.1 Layout Guidelines
      2. 7.4.2 Layout Example
  9. Device and Documentation Support
    1. 8.1 Device Support
      1. 8.1.1 サード・パーティ製品に関する免責事項
      2. 8.1.2 Development Support
        1. 8.1.2.1 Custom Design with WEBENCH® Tools
      3. 8.1.3 Related Devices
    2. 8.2 Documentation Support
      1. 8.2.1 Related Documentation
    3. 8.3 ドキュメントの更新通知を受け取る方法
    4. 8.4 サポート・リソース
    5. 8.5 Trademarks
    6. 8.6 静電気放電に関する注意事項
    7. 8.7 用語集
  10. Revision History
  11. 10Mechanical, Packaging, and Orderable Information

概要

TPS40170 は、4.5V~60V の入力電圧で動作するフル機能の同期整流 PWM 降圧コントローラで、電力密度が高く信頼性の高い DC/DC コンバータ・アプリケーションに最適化されています。このコントローラは、入力電圧フィードフォワード補償による電圧モード制御を実装し、入力電圧の変化に対する瞬時の応答を可能にします。スイッチング周波数は 100kHz~600kHz の範囲で設定可能です。

TPS40170-Q1 は、プログラム可能な低電圧ロックアウト (UVLO)、ローサイド FET の検出によるプログラム可能な過電流保護 (OCP)、ハイサイド FET の検出による選択可能な短絡保護 (SCP)、サーマル・シャットダウンなど、一連のシステム保護および監視機能を備えています。ENABLE ピンにより、低電流 (代表値 1μA) モードでシステム・シャットダウンが可能です。このコントローラは、プリバイアス出力をサポートし、オープン・ドレインの PGOOD 信号を供給するほか、閉ループのソフトスタート、出力電圧トラッキング、適合型デッドタイム制御を備えています。

TPS40170 は、精度 1% 内の正確な出力電圧レギュレーショを実現します。さらに、このコントローラは 1 つのコントローラがプライマリ・コントローラとして動作し、他のダウンストリーム・コントローラが 1 次側に同相、または 180° 位相不一致に同期しているセカンダリ・コントローラとして動作している新しい双方向同期方式を実装しています。セカンダリ・コントローラは、フリーランニング・スイッチング周波数の ±30% 以内で外部クロックと同期できます。

新製品 (LM5145 および LM5146) には、BOM コストの削減、効率の向上、ソリューション・サイズの小型化など、多くの特長があります。

パッケージ情報
部品番号 パッケージ (1) パッケージ・サイズ (2)
TPS40170 RGY (VQFN、20) 4.50mm × 3.50mm
供給されているすべてのパッケージについては、セクション 10 を参照してください。
パッケージ・サイズ (長さ×幅) は公称値であり、該当する場合はピンも含まれます。
GUID-A1E047A8-8EAA-4851-BDB6-A44E9BCA14D1-low.gifアプリケーション概略図
GUID-5431410C-DBB4-4CB6-A6C0-747A14538EEC-low.gif効率と負荷電流との関係