JAJSQ89E December   2015  – July 2025 HD3SS3220 , HD3SS3220L

PRODUCTION DATA  

  1.   1
  2. 特長
  3. アプリケーション
  4. 説明
  5. ピン構成および機能
    1.     ピンの機能
  6. 仕様
    1. 5.1 絶対最大定格
    2. 5.2 ESD 定格
    3. 5.3 推奨動作条件
    4. 5.4 熱に関する情報
    5. 5.5 電気的特性
    6. 5.6 タイミング要件
  7. 詳細説明
    1. 6.1 概要
      1. 6.1.1 ケーブル、アダプタ、直接接続デバイス
        1. 6.1.1.1 USB Type-C のレセプタクルとプラグ
        2. 6.1.1.2 USB Type-C ケーブル
        3. 6.1.1.3 レガシー・ケーブルとアダプタ
        4. 6.1.1.4 直接接続デバイス
        5. 6.1.1.5 オーディオ・アダプタ
    2. 6.2 機能ブロック図
    3. 6.3 機能説明
      1. 6.3.1  DFP / ソース - ダウンストリーム側ポート
      2. 6.3.2  UFP / シンク - アップストリーム側ポート
      3. 6.3.3  DRP – デュアル・ロール・ポート
      4. 6.3.4  ケーブルの向きとマルチプレクサ制御
      5. 6.3.5  Type-C 電流モード
      6. 6.3.6  アクセサリのサポート
      7. 6.3.7  オーディオ アクセサリ
      8. 6.3.8  デバッグ アクセサリ
      9. 6.3.9  アクティブ・ケーブルでの VCONN サポート
      10. 6.3.10 I2C および GPIO 制御
      11. 6.3.11 HD3SS3220 VBUS 検出
      12. 6.3.12 VDD5 および VCC33 のパワーオン要件
    4. 6.4 デバイスの機能モード
      1. 6.4.1 非接続モード
      2. 6.4.2 アクティブ・モード
      3. 6.4.3 デッド バッテリ
      4. 6.4.4 シャットダウン・モード
    5. 6.5 プログラミング
    6. 6.6 レジスタ・マップ
      1. 6.6.1 デバイス識別レジスタ (オフセット= 0x07~0x00) [リセット = 0x00、0x54、0x55、0x53、0x42、0x33、0x32、0x32]
      2. 6.6.2 接続ステータス・レジスタ (オフセット = 0x08) [リセット = 0x00]
      3. 6.6.3 接続ステータスおよび制御レジスタ (オフセット = 0x09) [リセット = 0x20]
      4. 6.6.4 汎用制御レジスタ (オフセット = 0x0A) [リセット = 0x00]
      5. 6.6.5 デバイス・リビジョン・レジスタ (オフセット = 0xA0) [リセット = 0x02]
  8. アプリケーションと実装
    1. 7.1 アプリケーション情報
    2. 7.2 代表的なアプリケーション、DRP ポート
      1. 7.2.1 設計要件
      2. 7.2.2 詳細な設計手順
      3. 7.2.3 代表的なアプリケーション、DFP ポート
        1. 7.2.3.1 設計要件
        2. 7.2.3.2 詳細な設計手順
      4. 7.2.4 代表的なアプリケーション、UFP ポート
        1. 7.2.4.1 設計要件
        2. 7.2.4.2 詳細な設計手順
  9. 電源に関する推奨事項
  10. レイアウト
    1. 9.1 レイアウトのガイドライン
      1. 9.1.1 推奨される PCB スタックアップ
      2. 9.1.2 高速信号トレース長の一致
      3. 9.1.3 差動信号の間隔
      4. 9.1.4 高速差動信号のルール
      5. 9.1.5 差動ペアの対称性
      6. 9.1.6 ビアの不連続性の緩和
      7. 9.1.7 表面実装デバイス・パッドの不連続性の緩和
      8. 9.1.8 ESD/EMI に関する考慮事項
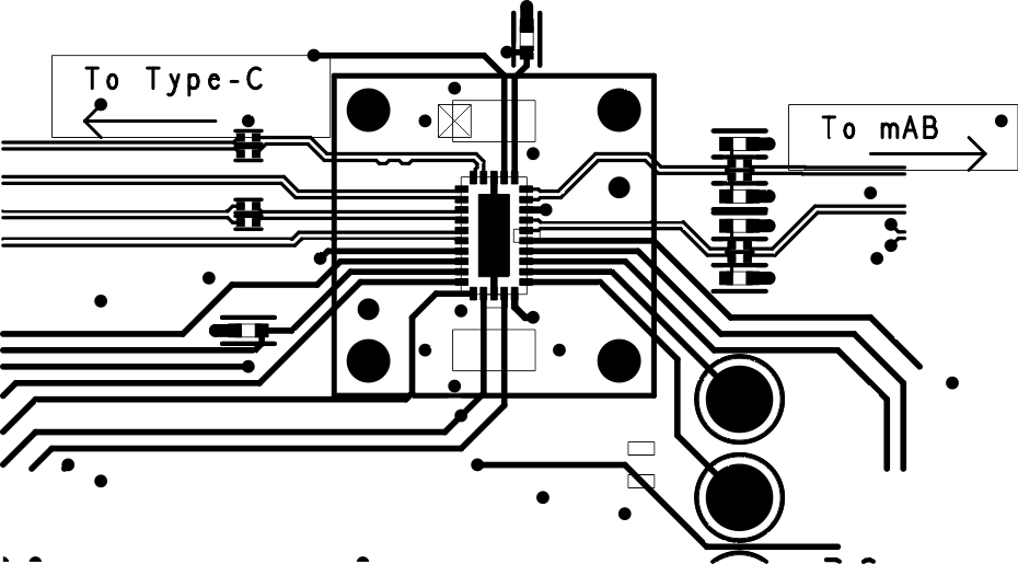
    2. 9.2 レイアウト
  11. 10デバイスおよびドキュメントのサポート
    1. 10.1 ドキュメントの更新通知を受け取る方法
    2. 10.2 商標
  12. 11改訂履歴
  13. 12メカニカル、パッケージ、および注文情報

レイアウト

HD3SS3220 HD3SS3220L レイアウト例図 9-10 レイアウト例
HD3SS3220 HD3SS3220L レイアウト例 2図 9-11 レイアウト例 2