JAJSST7B January   2024  – September 2025 MCF8315C-Q1

PRODUCTION DATA  

  1.   1
  2. 特長
  3. アプリケーション
  4. 説明
  5. ピン構成および機能
  6. 仕様
    1. 5.1 絶対最大定格
    2. 5.2 ESD 定格 (車載機器)
    3. 5.3 推奨動作条件
    4. 5.4 熱に関する情報
    5. 5.5 電気的特性
    6. 5.6 標準モードとファースト モードの SDA および SCL バスの特性
  7. 詳細説明
    1. 6.1 概要
    2. 6.2 機能ブロック図
    3. 6.3 機能説明
      1. 6.3.1  出力ステージ
      2. 6.3.2  デバイス インターフェイス
        1. 6.3.2.1 インターフェイス - 制御と監視
        2. 6.3.2.2 I2C インターフェイス
      3. 6.3.3  降圧混在モード降圧レギュレータ
        1. 6.3.3.1 インダクタ モードの降圧
        2. 6.3.3.2 抵抗モードの降圧
        3. 6.3.3.3 外部 LDO を使った降圧レギュレータ
        4. 6.3.3.4 降圧レギュレータからの AVDD 電源シーケンス
        5. 6.3.3.5 混在モードでの降圧動作と制御
        6. 6.3.3.6 降圧低電圧保護
        7. 6.3.3.7 降圧過電流保護
      4. 6.3.4  AVDD リニア電圧レギュレータ
      5. 6.3.5  チャージ ポンプ
      6. 6.3.6  スルー レート制御
      7. 6.3.7  クロス導通 (デッド タイム)
      8. 6.3.8  モーター制御入力源
        1. 6.3.8.1 アナログ モードのモーター制御
        2. 6.3.8.2 PWM モード モーター制御
        3. 6.3.8.3 I2C 方式のモーター制御
        4. 6.3.8.4 周波数モード モーター制御
        5. 6.3.8.5 速度プロファイル
          1. 6.3.8.5.1 リニア リファレンス プロファイル
          2. 6.3.8.5.2 階段リファレンス プロファイル
          3. 6.3.8.5.3 双方向リファレンス プロファイル
      9. 6.3.9  異なる初期条件でのモータの起動
        1. 6.3.9.1 ケース 1 – モータが停止
        2. 6.3.9.2 ケース 2 – モータが順方向に回転
        3. 6.3.9.3 ケース 3 – モータが逆方向に回転
      10. 6.3.10 モータの起動シーケンス (MSS)
        1. 6.3.10.1 初期速度検出 (ISD)
        2. 6.3.10.2 モータの再同期化
        3. 6.3.10.3 リバース ドライブ
          1. 6.3.10.3.1 リバース ドライブ チューニング
      11. 6.3.11 モータ起動
        1. 6.3.11.1 アライン
        2. 6.3.11.2 ダブル アライン
        3. 6.3.11.3 初期位置検出 (IPD)
          1. 6.3.11.3.1 IPD 動作
          2. 6.3.11.3.2 IPD 解放モード
          3. 6.3.11.3.3 IPD アドバンス角度
        4. 6.3.11.4 スロー ファースト サイクル起動
        5. 6.3.11.5 開ループ
        6. 6.3.11.6 オープン ループからクローズ ループへの遷移
      12. 6.3.12 閉ループ制御
        1. 6.3.12.1 閉ループ加速 / 減速スルーレート
        2. 6.3.12.2 速度 PI 制御
        3. 6.3.12.3 電流 PI 制御
        4. 6.3.12.4 トルク モード
        5. 6.3.12.5 過変調
      13. 6.3.13 モーター パラメータ
        1. 6.3.13.1 モータ抵抗
        2. 6.3.13.2 モーター インダクタンス
        3. 6.3.13.3 モータ逆起電力定数
      14. 6.3.14 モーター パラメータ抽出ツール (MPET)
      15. 6.3.15 電圧サージ防止 (AVS)
      16. 6.3.16 アクティブ ブレーキ
      17. 6.3.17 出力 PWM スイッチング周波数
      18. 6.3.18 PWM 変調方式
      19. 6.3.19 デッド タイム補償
      20. 6.3.20 モータ停止オプション
        1. 6.3.20.1 コースト (ハイ インピーダンス) モード
        2. 6.3.20.2 ローサイド ブレーキ
        3. 6.3.20.3 アクティブ スピン ダウン
      21. 6.3.21 FG の構成
        1. 6.3.21.1 FG 出力周波数
        2. 6.3.21.2 開ループ中の FG の
        3. 6.3.21.3 アイドル時およびフォルト時の FG
      22. 6.3.22 DC バス電流制限
      23. 6.3.23 保護
        1. 6.3.23.1  VM 電源低電圧誤動作防止
        2. 6.3.23.2  AVDD 低電圧誤動作防止 (AVDD_UV)
        3. 6.3.23.3  降圧低電圧誤動作防止 (BUCK_UV)
        4. 6.3.23.4  VCP チャージ ポンプ低電圧誤動作防止 (CPUV)
        5. 6.3.23.5  過電圧保護 (OVP)
        6. 6.3.23.6  過電流保護 (OCP)
          1. 6.3.23.6.1 OCP ラッチ シャットダウン (OCP_MODE = 00b)
          2. 6.3.23.6.2 OCP 自動リトライ (OCP_MODE = 01b)
        7. 6.3.23.7  降圧過電流保護
        8. 6.3.23.8  ハードウェア ロック検出電流制限 (HW_LOCK_ILIMIT)
          1. 6.3.23.8.1 HW_LOCK_ILIMIT ラッチ シャットダウン (HW_LOCK_ILIMIT_MODE = 00xxb)
          2. 6.3.23.8.2 HW_LOCK_ILIMIT 自動復帰 (HW_LOCK_ILIMIT_MODE = 01xxb)
          3. 6.3.23.8.3 HW_LOCK_ILIMIT 通知のみ (HW_LOCK_ILIMIT_MODE = 1000b)
          4. 6.3.23.8.4 HW_LOCK_ILIMIT 無効 (HW_LOCK_ILIMIT_MODE = 1xx1b)
        9. 6.3.23.9  モーター ロック (MTR_LCK)
          1. 6.3.23.9.1 MTR_LCK ラッチ シャットダウン (MTR_LCK_MODE = 00xxb)
          2. 6.3.23.9.2 MTR_LCK 自動復帰 (MTR_LCK_MODE= 01xxb)
          3. 6.3.23.9.3 MTR_LCK 通知のみ (MTR_LCK_MODE = 1000b)
          4. 6.3.23.9.4 MTR_LCK 無効 (MTR_LCK_MODE = 1xx1b)
        10. 6.3.23.10 モーター ロック検出
          1. 6.3.23.10.1 ロック 1:異常速度 (ABN_SPEED)
          2. 6.3.23.10.2 ロック 2:異常 BEMF (ABN_BEMF)
          3. 6.3.23.10.3 Lock3:モーター フォルトなし (NO_MTR)
        11. 6.3.23.11 最小 VM (低電圧) 保護
        12. 6.3.23.12 最大 VM (過電圧) 保護
        13. 6.3.23.13 MPET フォルト
        14. 6.3.23.14 IPD フォルト
        15. 6.3.23.15 過熱警告 (OTW)
        16. 6.3.23.16 サーマル シャットダウン (TSD)
    4. 6.4 デバイスの機能モード
      1. 6.4.1 機能モード
        1. 6.4.1.1 スリープ モード
        2. 6.4.1.2 スタンバイ モード
        3. 6.4.1.3 フォルト リセット (CLR_FLT)
    5. 6.5 外部インターフェイス
      1. 6.5.1 DRVOFF 機能
      2. 6.5.2 DAC 出力
      3. 6.5.3 電流センス出力
      4. 6.5.4 発振器ソース
        1. 6.5.4.1 外部クロック ソース
      5. 6.5.5 外部ウォッチドッグ
    6. 6.6 EEPROM アクセスと I2C インターフェイス
      1. 6.6.1 EEPROM アクセス
        1. 6.6.1.1 EEPROM 書き込み
        2. 6.6.1.2 EEPROM 読み出し
      2. 6.6.2 I2C シリアル インターフェイス
        1. 6.6.2.1 I2C データ ワード
        2. 6.6.2.2 I2C 書き込みトランザクション
        3. 6.6.2.3 I2C 読み出しトランザクション
        4. 6.6.2.4 I2C 通信プロトコル パケットの例
        5. 6.6.2.5 I2C クロック ストレッチング
        6. 6.6.2.6 CRC バイト計算
  8. EEPROM (不揮発性) レジスタ マップ
    1. 7.1 Algorithm_Configuration レジスタ
    2. 7.2 Fault_Configuration レジスタ
    3. 7.3 Hardware_Configuration レジスタ
    4. 7.4 Internal_Algorithm_Configuration レジスタ
  9. RAM (揮発性) レジスタ マップ
    1. 8.1 Fault_Status レジスタ
    2. 8.2 System_Status レジスタ
    3. 8.3 Device_Control レジスタ
    4. 8.4 Algorithm_Control レジスタ
    5. 8.5 Algorithm_Variables レジスタ
  10. アプリケーションと実装
    1. 9.1 アプリケーション情報
    2. 9.2 代表的なアプリケーション
      1. 9.2.1 アプリケーション曲線
        1. 9.2.1.1 モータ起動
        2. 9.2.1.2 MPET
        3. 9.2.1.3 デッド タイム補償
        4. 9.2.1.4 自動ハンドオフ
        5. 9.2.1.5 電圧サージ防止 (AVS)
        6. 9.2.1.6 DACOUT を使用したリアルタイムの変数トラッキング
    3. 9.3 電源に関する推奨事項
      1. 9.3.1 バルク コンデンサ
    4. 9.4 レイアウト
      1. 9.4.1 レイアウトのガイドライン
      2. 9.4.2 熱に関する注意事項
        1. 9.4.2.1 消費電力
  11. 10デバイスおよびドキュメントのサポート
    1. 10.1 ドキュメントの更新通知を受け取る方法
    2. 10.2 サポート・リソース
    3. 10.3 商標
    4. 10.4 静電気放電に関する注意事項
    5. 10.5 用語集
  12. 11改訂履歴
  13. 12メカニカル、パッケージ、および注文情報

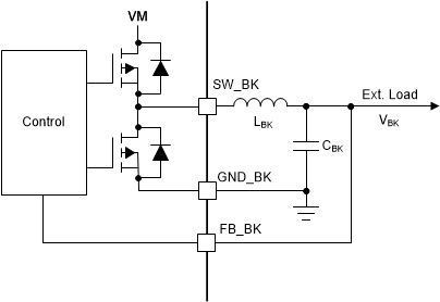
インダクタ モードの降圧

MCF8315C-Q1 の降圧レギュレータは、主に 47µH および 22µH の低インダクタンスに対応するように設計されています。47µH インダクタにより、降圧レギュレータは最大 170mA の負荷電流サポートで動作しますが、最大 20mA の電流を必要とするアプリケーションでは部品サイズを節約できる 22µH インダクタを使用できます。

図 6-3 に、インダクタ モードでの降圧レギュレータの接続を示します。

MCF8315C-Q1 降圧 (インダクタ モード)図 6-3 降圧 (インダクタ モード)