JAJY148 December   2024 AMC0106M05 , AMC0106M25 , AMC0136 , AMC0311D , AMC0311S , AMC0386 , AMC0386-Q1 , AMC1100 , AMC1106M05 , AMC1200 , AMC1200-Q1 , AMC1202 , AMC1203 , AMC1204 , AMC1211-Q1 , AMC1300 , AMC1300B-Q1 , AMC1301 , AMC1301-Q1 , AMC1302-Q1 , AMC1303M2510 , AMC1304L25 , AMC1304M25 , AMC1305M25 , AMC1305M25-Q1 , AMC1306M05 , AMC1306M25 , AMC1311 , AMC1311-Q1 , AMC131M03 , AMC1336 , AMC1336-Q1 , AMC1350 , AMC1350-Q1 , AMC23C12 , AMC3301 , AMC3330 , AMC3330-Q1

 

  1.   1
  2.   はじめに
  3.   絶縁型シグナル チェーンの紹介
    1.     絶縁型アンプと絶縁型変調器の比較
      1.      概要
      2.      絶縁型アンプの概要
      3.      絶縁型変調器の概要
      4.      絶縁型アンプと絶縁型変調器の性能比較
      5.      トラクション インバータにおける絶縁型変調器
      6.      推奨する絶縁型アンプおよび変調器
      7.      まとめ
    2.     TI 初の超広範囲の沿面距離と空間距離に対応した絶縁型アンプ
      1.      アプリケーション ブリーフ
  4.   選択ツリー
  5.   電流検出
    1.     絶縁型データ コンバータのシャント抵抗の選択
      1.      17
    2.     絶縁型電流センシングの設計上の考慮事項
      1.      19
      2.      まとめ
      3.      参考資料
      4.      関連ウェブサイト
    3.     ±50mV 入力およびシングルエンド出力を備えた絶縁型電流センシング回路
      1.      24
    4.     ±50mV 入力および差動出力を備えた絶縁型電流検出回路
      1.      26
    5.     ±250mV の入力範囲、シングルエンド出力電圧の絶縁型電流センシング回路
      1.      設計目標
      2.      設計の説明
      3.      デザイン ノート
      4.      設計手順
      5.      設計シミュレーション
      6.      DC シミュレーション結果
      7.      閉ループの AC シミュレーション結果
      8.      過渡シミュレーション結果
      9.      設計の参照資料
      10.      設計に使用されている絶縁型アンプ
      11.      代替絶縁型アンプの設計
    6.     ±250mV 入力および差動出力の絶縁型電流測定回路
      1.      設計目標
      2.      設計の説明
      3.      デザイン ノート
      4.      設計手順
      5.      設計シミュレーション
      6.      DC シミュレーション結果
      7.      閉ループの AC シミュレーション結果
      8.      過渡シミュレーション結果
      9.      設計の参照資料
      10.      設計に使用されているオペアンプ
      11.      設計の代替オペアンプ
    7.     絶縁型過電流保護回路
      1.      52
    8.     差動出力 (絶縁型) アンプからシングルエンド入力 ADC への接続
      1.      54
    9.     AMC3311 を使用して、AMC23C11 に絶縁型センシングとフォルト検出用の電力供給を行う
      1.      アプリケーション ブリーフ
    10.     フロントエンド ゲイン段を備えた絶縁型電流センシング回路
      1.      58
    11.     絶縁型シャント電流検出と閉ループ電流検出の精度の比較
      1.      60
  6.   電圧検出
    1.     絶縁型電圧センシングによる電力変換およびモーター制御の効率性の最大化
      1.      63
      2.      高電圧センシング向けソリューション
      3.      統合型抵抗デバイス
      4.      シングルエンド出力デバイス
      5.      統合型絶縁型電圧センシングのユース ケース
      6.      まとめ
      7.      その他の資料
    2.     高電圧抵抗内蔵の絶縁型アンプおよび変調器で精度と性能を向上
      1.      概要
      2.      はじめに
      3.      高電圧抵抗の絶縁型アンプおよび変調器の利点
        1.       省スペース
        2.       内蔵 HV 抵抗による温度および寿命ドリフトの向上
        3.       精度の結果
        4.       完全に内蔵された抵抗と追加外付け抵抗の例
        5.       デバイス選択ツリーおよび AC/DC の一般的な使用事例
      4.      まとめ
      5.      参考資料
    3.     差動、シングルエンド固定ゲイン、レシオメトリック出力を備えた電圧センシング アプリケーション向け絶縁型アンプ
      1.      概要
      2.      はじめに
      3.      差動、シングルエンド固定ゲイン、レシオメトリック出力の概要
        1.       差動出力を備えた絶縁型アンプ
        2.       シングルエンド固定ゲイン出力を備えた絶縁型アンプ
        3.       シングルエンド レシオメトリック出力を備えた絶縁型アンプ
      4.      アプリケーションの例
        1.       製品選択ツリー
      5.      まとめ
      6.      参考資料
    4.     ±250mV 入力および差動出力、絶縁型電圧測定回路
      1.      93
    5.     AMC3330 を使用したライン間絶縁型電圧測定用の分岐タップ接続
      1.      95
    6.     絶縁アンプと疑似差動入力 SAR ADC を使用した ±12V の電圧センシング回路
      1.      97
    7.     絶縁アンプと差動入力 SAR ADC を使用した ±12V の電圧センシング回路
      1.      99
    8.     絶縁型の低電圧および過電圧検出回路
      1.      101
    9.     絶縁型ゼロクロス検出回路
      1.      103
    10.     差動出力を持つ ±480V の絶縁電圧センシング回路
      1.      105
  7.   EMI 性能
    1.     絶縁型アンプによるクラス最高の放射エミッション EMI 性能
      1.      絶縁型アンプによるクラス最高の放射エミッション EMI 性能
      2.      はじめに
      3.      テキサス・インスツルメンツの現行世代の絶縁型アンプの放射エミッション性能
      4.      テキサス・インスツルメンツの前世代の絶縁型アンプの放射エミッション性能
      5.      まとめ
      6.      参考資料
    2.     AMC3301 ファミリの放射エミッション EMI を減衰させるためのベスト プラクティス
      1.      概要
      2.      はじめに
      3.      入力接続が AMC3301 ファミリの放射エミッションに及ぼす影響
      4.      AMC3301 ファミリの放射エミッションの減衰
        1.       フェライト ビーズとコモン モード チョーク
        2.       AMC3301 ファミリの PCB 回路図とレイアウトのベスト プラクティス
      5.      複数の AMC3301 デバイスの使用
        1.       デバイスの配置
        2.       複数の AMC3301 の PCB レイアウトのベスト プラクティス
      6.      まとめ
      7.      AMC3301 製品ファミリの特性表
  8.   最終製品
    1.     HEV/EV におけるシャント ベースとホール ベースの絶縁型電流センシング ソリューションの比較
      1.      128
    2.     EV (電気自動車) の DC 充電アプリケーションにおける電流センシングの設計上の考慮事項
      1.      概要
      2.      はじめに
        1.       電気自動車用 DC 充電ステーション
        2.       電流センシング技術の選択および等価モデル
          1.        シャント方式のソリューションによる電流センシング
          2.        センシング技術の等価モデル
      3.      AC/DCコンバータの電流センシング
        1.       AC/DC の基本的なハードウェアおよび制御の説明
          1.        AC 電流制御ループ
          2.        DC 電圧制御ループ
        2.       ポイント A、 B – AC/DC AC 位相電流センシング
          1.        帯域幅の影響
            1.         定常状態分析:基本電流およびゼロクロス電流
            2.         過渡分析:ステップ電力応答および一時的な電圧低下応答
          2.        レイテンシの影響
            1.         故障分析:グリッド短絡
          3.        ゲイン誤差の影響
            1.         ゲイン誤差に起因する AC/DC の電源の外乱
            2.         ゲイン誤差に起因する電源の外乱に対する AC/DC 応答
          4.        オフセットの影響
        3.       ポイント C、D – AC/DC DC リンク電流センシング
          1.        帯域幅のフィードフォワード性能への影響
          2.        レイテンシの電源スイッチ保護への影響
          3.        ゲイン誤差の電力測定への影響
            1.         過渡分析:ポイント D のフィードフォワード
          4.        オフセットの影響
        4.       ポイント A、B、C1/2、D1/2 におけるプラス要素とマイナス要素の概要および推奨製品
      4.      DC/DCコンバータの電流センシング
        1.       位相シフト制御を備えた絶縁型 DC/DC コンバータの基本動作原理
        2.       ポイント E、F - DC/DC 電流センシング
          1.        帯域幅の影響
          2.        ゲイン誤差の影響
          3.        オフセット誤差の影響
        3.       ポイント G - DC/DC タンク電流センシング
        4.       センシング ポイント E、F、G の概要と推奨製品
      5.      まとめ
      6.      参考資料
    3.     絶縁型コンパレータを使用して電動モーター ドライブの故障を検出
      1.      はじめに
      2.      電動モーター ドライブの概要
      3.      電動モーター ドライブの障害イベントについて
      4.      電動モーター ドライブで信頼性の高い検出と保護を実現
      5.      使用事例 1:双方向の同相過電流検出
      6.      使用事例 2:DC+ の過電流検出
      7.      使用事例 3:DC– 過電流または短絡の検出
      8.      使用事例 4:DC リンク (DC+ から DC –) の過電圧および低電圧の検出
      9.      使用事例 5:IGBT モジュールの過熱検出
    4.     モーター ドライブにおける UCC23513 フォトカプラ互換絶縁型ゲートドライバ向けディスクリート DESAT
      1.      概要
      2.      はじめに
      3.      DESAT 機能を内蔵した絶縁型ゲート ドライバに関するシステムの課題
      4.      UCC23513 および AMC23C11 を使用したシステム アプローチ
        1.       システムの概要と主な仕様
        2.       回路図の設計
          1.        回路図
          2.        VCE(DESAT) スレッショルドおよび DESAT バイアス電流の構成
          3.        DESAT ブランキング時間
          4.        DESAT グリッチ除去フィルタ
        3.       リファレンス PCB レイアウト
      5.      シミュレーションおよびテスト結果
        1.       シミュレーション回路と結果
          1.        シミュレーション回路
          2.        シミュレーション結果
        2. 3 相 IGBT インバータによるテスト結果
          1.        ブレーキ IGBT テスト
          2.        位相間短絡が発生した 3 相インバータのテスト結果
      6.      まとめ
      7.      参考資料
    5.     AC モーター ドライブの絶縁型電圧検出
      1.      はじめに
      2.      まとめ
      3.      参考資料
    6.     サーバー PSU で電流と電圧の高性能絶縁型センシングを実現
      1.      アプリケーション ブリーフ
  9.   その他のリファレンス デザイン / 回路
    1.     絶縁型アンプ用ブートストラップ チャージ ポンプ電源の設計
      1.      概要
      2.      はじめに
      3.      ブートストラップ電源の設計
        1.       チャージ ポンプ コンデンサの選択
        2.       TINA-TI でのシミュレーション
        3.       AMC1311-Q1 によるハードウェア テスト
      4.      まとめ
      5.      リファレンス
    2.     MCU への絶縁型変調器のデジタル インターフェイスによるクロック エッジ遅延補償
      1.      概要
      2.      はじめに
      3.      デジタル インターフェイスのタイミング仕様に関する設計上の課題
      4.      クロック エッジ遅延補償を使用した設計アプローチ
        1.       ソフトウェアで設定可能な位相遅延によるクロック信号補償
        2.       ハードウェアで構成可能な位相遅延によるクロック信号補償
        3.       クロック復帰によるクロック信号補償
        4.       MCU におけるクロック反転によるクロック信号補償
      5.      テストと検証
        1.       試験装置とソフトウェア
        2.       ソフトウェアで設定可能な位相遅延によるクロック信号補償のテスト
          1.        テスト構成
          2.        テスト測定結果
        3.       MCU におけるクロック反転によるクロック信号補償のテスト
          1.        テスト構成
          2.        テスト測定結果
            1.         テスト結果 – GPIO123 でのクロック入力の反転なし
            2.         テスト結果 – GPIO123 でのクロック入力のクロック反転
        4.       計算ツールによるデジタル インターフェイス タイミングの検証
          1.        補償方法のないデジタル インターフェイス
          2.        一般的に使用される方法 - クロック周波数の低減
          3.        ソフトウェアで設定可能な位相遅延によるクロック エッジ補償
      6.      まとめ
      7.      参考資料
    3.     AMC3311 を使用して、AMC23C11 に絶縁型センシングとフォルト検出用の電力供給を行う
      1.      アプリケーション ブリーフ

はじめに

電流を検出するときは、産業用 3 相サーボ モーター システム、電気自動車用バッテリ管理システム、太陽光発電インバータのいずれにおいても、多くの場合は安全のために何らかの絶縁方式を実装することが必要になります。安全関連の各種規格では、特定の設計に関連する最終機器についての具体的な絶縁要件が定義されています。機器の種類、使用する電圧レベル、機器を設置する環境に応じて、どのレベルの絶縁 (基本絶縁、補助絶縁、強化絶縁) が必要かを判断する際には、さまざまな要因を考慮しなければなりません。

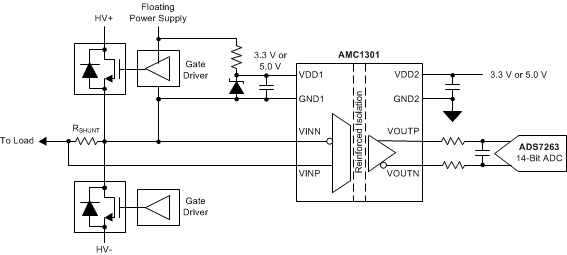
テキサス・インスツルメンツでは、前述の用途で電圧および電流のシャント検出に使用できる、基本絶縁または強化絶縁の要件を満たすさまざまな絶縁型電流シャント アンプを提供しています。強化絶縁を必要とする用途向けのデバイスの 1 つが AMC1301 です。AMC1301 の出力は 1.44V の同相電圧を中心とする完全差動信号であり、図 15 に示すようにスタンドアロンの A/D コンバータ (ADC) に直接供給するか、MSP430 および C2000 ファミリのマイクロコントローラ デバイスに搭載されたオンボード ADC に直接供給できます。

 AMC1301 の機能ブロック図図 15 AMC1301 の機能ブロック図

組み込みの ADC

MSP430 および C2000 ファミリのプロセッサには、いずれもシングルエンド入力 ADC が組み込まれています。この場合、差動信号をシングルエンド データ コンバータに取り込むにはどうすればよいでしょうか。

これを実現する最も簡単な方法は、AMC1301 の出力を 1 つだけ使用し、2 つ目の出力をフローティングにすることです。この設計の欠点は、データ コンバータで出力電圧スイングを半分しか利用できず、測定のダイナミック レンジが減少することです。AMC1301 のアナログ入力範囲は ±250mV です。図 16 に示すように、8.2 の固定ゲインでは、VOUTN と VOUTP の電圧は 1.44V の同相出力を中心に ±1.025V になります。差動では、出力電圧は ±2.05V です。

 差動出力電圧図 16 差動出力電圧

図 17 に示すように、差動からシングルエンドへのアンプの出力段を追加すると、AMC1301 の全出力範囲を ADC に供給できます。

 差動からシングルエンドへの出力図 17 差動からシングルエンドへの出力

VIN に ±250mV のフルスケールの正弦波が印加されていると仮定すると、AMC1301 の内部ゲインは、180° の位相差がある VOUTP と VOUTN のポイントで 2.05Vpk-pk の出力を供給します。これらの信号の差 VODIF は 4.1Vpk-pk です。R1 = R4、R2 = R3 の場合、出力段の伝達関数は 式 8 のようになります。

式 8. VOUT = VOUTP×R4R3-VOUTN×R1R2+VCM

式 8 の R1~R4 の抵抗値が同じで、VCM を 2.5V に設定した場合、式 9 のように小さくなります。

式 9. VOUT = VOUTP-VOUTN+VCM

図 18 のグラフは、AMC1301 の入力電圧と出力電圧、および最終的な差動からシングルエンドへの出力段の出力電圧を示しています。±2.05V の差動電圧が 0.5~4.5V のシングルエンド信号に置き換わっています。

 シングルエンド出力電圧図 18 シングルエンド出力電圧

ADC の入力電圧範囲に応じて、差動からシングルエンドへの段にゲインまたは減衰を組み込んで出力スイングを調整できます。出力同相電圧を ADC に必要な入力に合わせて調整することもできます。

設計例

MSP430 デバイスに搭載された ADC12 で内部電圧リファレンスを使用するときの入力電圧範囲は 0~2.5V です。AMC1301 の VOUTP を使用すると、0.415V~2.465V の範囲の入力信号を ADC12 に供給できます。これはコンバータの入力範囲内であり、AMC1301 の入力範囲の半分のみを使用します。図 19 に示すように、ゲインが 0.5、同相電圧が 1.25V の差動からシングルエンドへのアンプ構成を使用すると、AMC1301 の全電圧範囲を ADC12 に印加できます。

 差動からシングルエンドへのスケーリングされた出力図 19 差動からシングルエンドへのスケーリングされた出力

その他の推奨デバイス

AMC1100 と AMC1200 は、AMC1301 と同等の性能の基本絶縁を低価格で提供します。TLV170 は、バイポーラ出力を必要とする用途に使用できます。

表 5 その他の推奨デバイス
デバイス 最適化されたパラメータ 性能のトレードオフ
AMC1100 最大 4250VPEAK のガルバニック絶縁 過渡耐性が低い
AMC1200 最大 4250VPEAK のガルバニック絶縁 基本絶縁か強化絶縁かの違い
TLV170 ±18V までのバイポーラ動作 入力バイアス電流が高い

まとめ

AMC1301 のシングル出力を使用してシングルエンド ADC を駆動することもできますが、出力に差動からシングルエンドへのオペアンプ段に追加することで、対象の用途でのダイナミック レンジを最大限に広げることができます。