SLUAAN9 February 2023 BQ769142 , BQ76942 , BQ76952 , BQ76972 , ISO1640 , LM5168
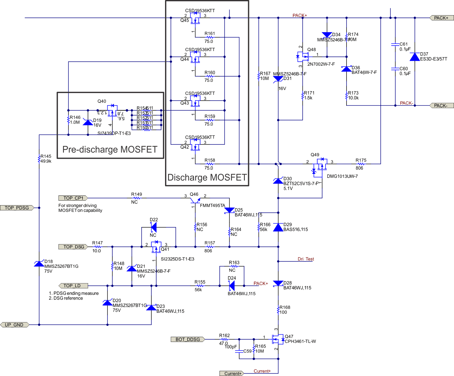
The TIDA-010247 supports a high-side N-channel MOSFET architecture and uses the top BQ769x2 charge pump to drive the MOSFET on and off. The high-side MOSFET architecture always secures the ground connection, being good for communications between pack and outside but have new design challenges. Since the top BQ769x2 references the bottom stack voltage, when the top BQ769x2 tries to turn the DSG MOSFET off, the DSG pin voltage drops towards the LD pin voltage and finally to the bottom stack voltage (top BQ769x2 ground), the bottom stack voltage is too high to completely turn the DSG MOSFET off. The TIDA-010247 uses a discrete circuit (shown in #FIG_TG5_XXH_VVB) to make sure the DSG MOSFET turns off completely and quickly.
