JAJSDC6 June   2017 LM324-N-MIL

PRODUCTION DATA.  

  1. 特長
  2. アプリケーション
  3. 概要
  4. 改訂履歴
  5. Pin Configuration and Functions
  6. Specifications
    1. 6.1 Absolute Maximum Ratings
    2. 6.2 ESD Ratings
    3. 6.3 Recommended Operating Conditions
    4. 6.4 Thermal Information
    5. 6.5 Electrical Characteristics
    6. 6.6 Typical Characteristics
  7. Detailed Description
    1. 7.1 Overview
    2. 7.2 Functional Block Diagram
    3. 7.3 Feature Description
    4. 7.4 Device Functional Modes
  8. Application and Implementation
    1. 8.1 Application Information
    2. 8.2 Typical Applications
      1. 8.2.1 Non-Inverting DC Gain (0 V Input = 0 V Output)
        1. 8.2.1.1 Design Requirements
        2. 8.2.1.2 Detailed Design Procedure
        3. 8.2.1.3 Application Curve
      2. 8.2.2 Other Application Circuits at V+ = 5.0 VDC
  9. Power Supply Recommendations
  10. 10Layout
    1. 10.1 Layout Guidelines
    2. 10.2 Layout Example
  11. 11デバイスおよびドキュメントのサポート
    1. 11.1 ドキュメントの更新通知を受け取る方法
    2. 11.2 コミュニティ・リソース
    3. 11.3 商標
    4. 11.4 静電気放電に関する注意事項
    5. 11.5 Glossary
  12. 12メカニカル、パッケージ、および注文情報

パッケージ・オプション

デバイスごとのパッケージ図は、PDF版データシートをご参照ください。

メカニカル・データ(パッケージ|ピン)
  • J|14
サーマルパッド・メカニカル・データ
発注情報

特長

  • ユニティ・ゲインのため内部的に周波数を補償
  • 大きなDC電圧ゲイン: 100dB
  • 広い帯域幅(ユニティ・ゲイン): 1MHz
    (温度補償後)
  • 広い電源電圧範囲:
    • 単一電源3V~32V
    • またはデュアル電源±1.5V~±16V
  • 非常に低い電源消費電流: 700μA
    - 本質的に電源電圧の値には無関係
  • 低い入力バイアス電流: 45nA
    (温度補償後)
  • 低い入力オフセット電圧: 2mV
    およびオフセット電流: 5nA
  • 入力同相電圧範囲にグランドを含む
  • 差動入力電圧範囲は電源電圧に等しい
  • 大きな出力電圧スイング: 0V~V+ − 1.5V
  • 利点
    • デュアル電源が不要
    • 4つの内部補償オペアンプを単一のパッケージに搭載
    • 直接GNDレベル近くまでセンシング可能、VOUTもGNDレベルまで遷移可能
    • すべての形式のロジックと互換
    • バッテリ動作に適した消費電力
    • リニア・モードでは、入力同相電圧範囲にグランドおよび出力電圧を含む
    • 単一の電源電圧で動作しながら、グランドまでスイング可能
    • ユニティ・ゲインのクロス周波数を温度補償
    • 入力バイアス電流も温度補償

アプリケーション

  • トランスデューサ・アンプ
  • DCゲイン・ブロック
  • 従来型のオペアンプ回路

概要

LM324-N-MILデバイスは4つの独立した高ゲインの内部周波数補償付きオペアンプで構成され、単一の電源から、広い電圧範囲で動作するよう設計されています。分割電源からも動作でき、低消費電力で、電源からの消費電流は電源電圧の大きさに依存しません。

応用分野として、トランスデューサ・アンプ、DCゲイン・ブロック、各種の従来型オペアンプ回路があり、これらを単一の電源システムで、より簡単に実装できます。たとえば、LM324-N-MILデバイスは、デジタル・システムで使用される標準の5V電源電圧で直接動作し、追加の±15V電源の必要なしに、必要なインターフェイス電子回路を簡単に提供できます。

製品情報(1)

型番 パッケージ 本体サイズ(公称)
LM324-N-MIL CDIP (14) 19.56mm×6.67mm
PDIP (14) 19.177mm×6.35mm
SOIC (14) 8.65mm×3.91mm
TSSOP (14) 5.00mm×4.40mm
  1. 利用可能なすべてのパッケージについては、このデータシートの末尾にある注文情報を参照してください。

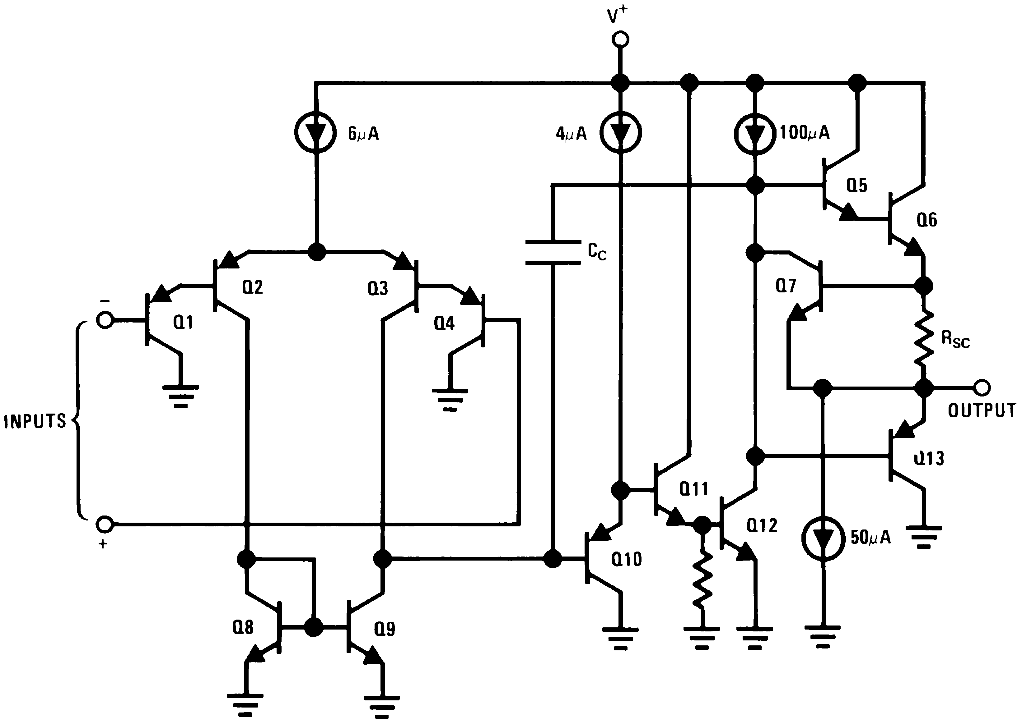
回路図

LM324-N-MIL 929902.png

改訂履歴

日付 改訂内容
2017年6月 * 初版