SBOU211A October   2018  – July 2025 INA105 , INA106 , INA132 , INA134 , INA137 , INA143 , INA152 , INA154 , INA157 , INA333 , INA592 , INA600

 

  1.   1
  2.   Description
  3.   Get Started
  4.   Features
  5.   5
  6. 1Evaluation Module Overview
    1. 1.1 Introduction
    2. 1.2 General Texas Instruments High Voltage Evaluation (TI HV EMV) User Safety Guidelines
    3. 1.3 Features
    4. 1.4 Diff-amp Pinout
    5. 1.5 Compatible Devices
  7. 2Hardware
    1. 2.1 Power
    2. 2.2 Inputs
    3. 2.3 Output
      1. 2.3.1 Output Filtering
    4. 2.4 Reference
    5. 2.5 Miscellaneous
    6. 2.6 Configurations
      1. 2.6.1 Difference Amplifiers (SOIC-8 and VSSOP-8)
      2. 2.6.2 Difference Amplifiers (SOT23 and SOT-SC70)
      3. 2.6.3 Reference Amplifier
        1. 2.6.3.1 Buffered Reference Voltage Connection
        2. 2.6.3.2 AC Coupled Output
  8. 3Hardware Design Files
    1. 3.1 Schematic
    2. 3.2 PCB Layout
    3. 3.3 Bill of Materials (BOM)
  9. 4Additional Information
    1. 4.1 Trademarks
    2. 4.2 Related Documentation
  10. 5Revision History

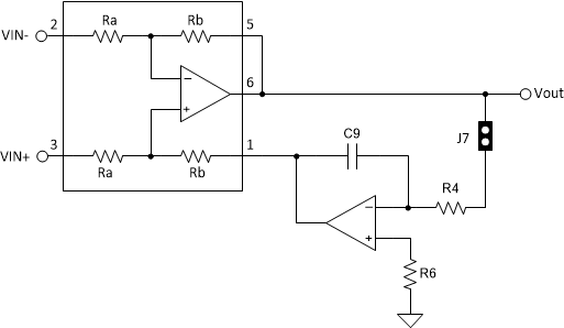
AC Coupled Output

It is possible to generate an ac coupled output by feeding the output of the diff-amp through an integrator and back to the reference pin. The output of the integrator drives the reference such that the dc voltage at the output of the diff-amp matches the voltage applied to the non-inverting terminal of the reference amplifier. R5 can be removed if the user desires to ground the input of the amplifier in dual supply operation. The cutoff frequency is set by the RC time constant of the integrator. This is sometimes preferable to using ac coupling capacitors at the input because capacitors tend to have wide tolerance ranges and mismatch in these capacitors can degrade the common-mode rejection of the amplifier. This can be implemented by placing a jumper on J7, removing R3, and populating R4 and C9 as shown in Figure 2-3.

 AC Coupling with Output IntegratorFigure 2-3 AC Coupling with Output Integrator