SBOU211A October   2018  – July 2025 INA105 , INA106 , INA132 , INA134 , INA137 , INA143 , INA152 , INA154 , INA157 , INA333 , INA592 , INA600

 

  1.   1
  2.   Description
  3.   Get Started
  4.   Features
  5.   5
  6. 1Evaluation Module Overview
    1. 1.1 Introduction
    2. 1.2 General Texas Instruments High Voltage Evaluation (TI HV EMV) User Safety Guidelines
    3. 1.3 Features
    4. 1.4 Diff-amp Pinout
    5. 1.5 Compatible Devices
  7. 2Hardware
    1. 2.1 Power
    2. 2.2 Inputs
    3. 2.3 Output
      1. 2.3.1 Output Filtering
    4. 2.4 Reference
    5. 2.5 Miscellaneous
    6. 2.6 Configurations
      1. 2.6.1 Difference Amplifiers (SOIC-8 and VSSOP-8)
      2. 2.6.2 Difference Amplifiers (SOT23 and SOT-SC70)
      3. 2.6.3 Reference Amplifier
        1. 2.6.3.1 Buffered Reference Voltage Connection
        2. 2.6.3.2 AC Coupled Output
  8. 3Hardware Design Files
    1. 3.1 Schematic
    2. 3.2 PCB Layout
    3. 3.3 Bill of Materials (BOM)
  9. 4Additional Information
    1. 4.1 Trademarks
    2. 4.2 Related Documentation
  10. 5Revision History

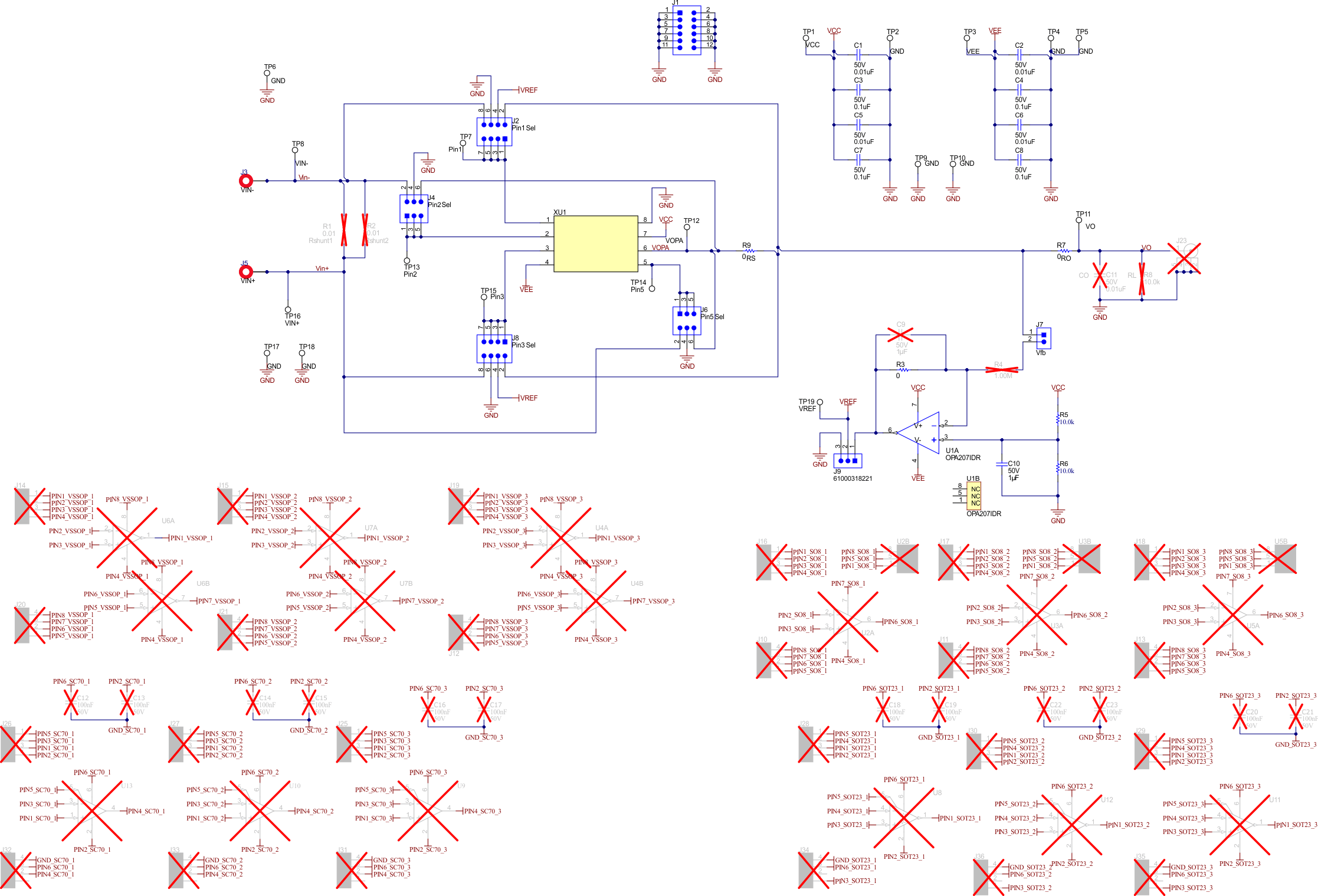
Schematic

Figure 3-1 shows the schematic for the PCB.

 DIFFAMP-EVM Schematic Figure 3-1 DIFFAMP-EVM Schematic