SLUAAH0 February 2022 UCC14130-Q1 , UCC14131-Q1 , UCC14140-Q1 , UCC14141-Q1 , UCC14240-Q1 , UCC14241-Q1 , UCC14340-Q1 , UCC14341-Q1 , UCC15240-Q1 , UCC15241-Q1
The PMP22817A reference design solution operates from a nominal 12-V input and includes a SEPIC pre-regulator, UCC14240-Q1 isolated bias converter and UCC5870-Q1 30-A Isolated IGBT/SiC MOSFET Gate Driver with Advanced Protection Features for Automotive Applications .

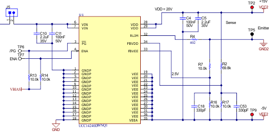
The partitions outlined in Figure 13-1 are defined as:



