SLUUC27C June   2019  – July 2022 BQ25611D , BQ25619

 

  1.   BQ25611D, BQ25619 (BMS025) Evaluation Module
  2.   Trademarks
  3. 1Introduction
    1. 1.1 EVM Features
    2. 1.2 I/O Descriptions
  4. 2Test Summary
    1. 2.1 Equipment
    2. 2.2 Equipment Setup
    3. 2.3 Software Setup
    4. 2.4 Test Procedure
      1. 2.4.1 Initial Settings
      2. 2.4.2 Communication Verification
      3. 2.4.3 Charger Mode Verification
      4. 2.4.4 Boost Mode Verification
      5. 2.4.5 Evaluation Results
      6. 2.4.6 Helpful Tips
  5. 3PCB Layout Guideline
  6. 4Board Layout, Schematic, and Bill of Materials
    1. 4.1 Board Layout
    2. 4.2 Schematics
    3. 4.3 Bill of Materials
  7. 5Revision History

Schematics

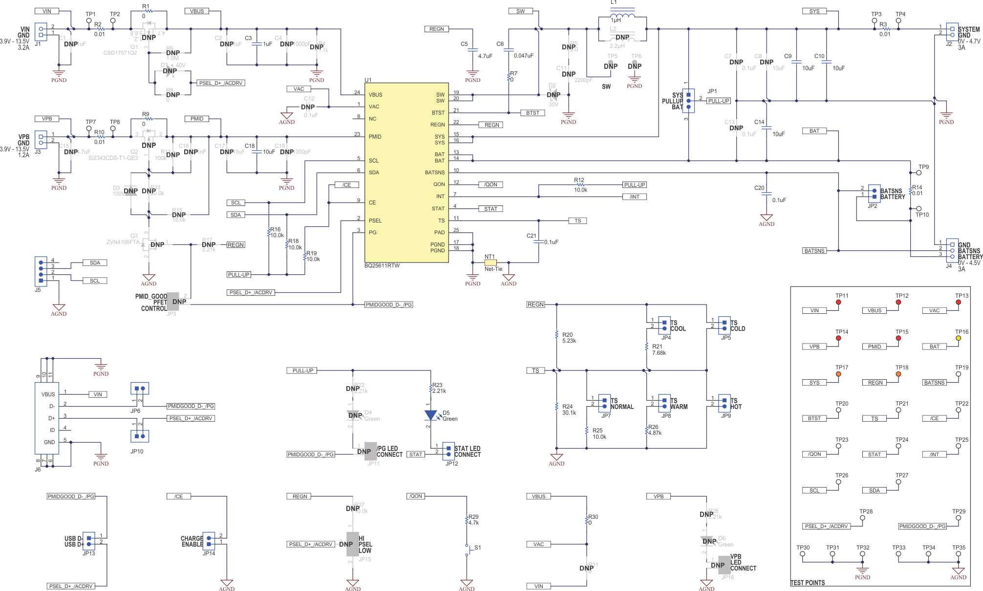
Figure 4-9 illustrates the schematic for this BQ25619EVM.

GUID-28443ED9-8622-4867-B1B9-7A66D0686BA6-low.gifFigure 4-9 BQ25619EVM Schematic

Figure 4-10 illustrates the schematic for this BQ25611DEVM.

GUID-D2A8A53C-04CA-4F32-9694-FDD708165351-low.gifFigure 4-10 BQ25611DEVM Schematic