SLUUCK8A December   2021  – December 2022 TPS4811-Q1

 

  1.   TPS48111Q1EVM: Evaluation Module for Smart High-Side Driver TPS48111-Q1
  2.   Trademarks
  3. 1Introduction
    1. 1.1 EVM Features
    2. 1.2 EVM Applications
  4. 2Description
  5. 3Schematic
  6. 4General Configurations
    1. 4.1 Physical Access
    2. 4.2 Test Equipment and Setup
      1. 4.2.1 Power Supplies
      2. 4.2.2 Meters
      3. 4.2.3 Oscilloscope
      4. 4.2.4 Loads
  7. 5Test Setup and Procedures
    1. 5.1 Pre-charging Functional Test
    2. 5.2 Power-Up With EN Control
    3. 5.3 ON and OFF Control With INP Input
    4. 5.4 Overcurrent Protection Test
    5. 5.5 Output Hot-Short Test
  8. 6EVAL Board Assembly Drawings
    1. 6.1 PCB Drawings
  9. 7Bill Of Materials (BoM)
  10. 8Revision History

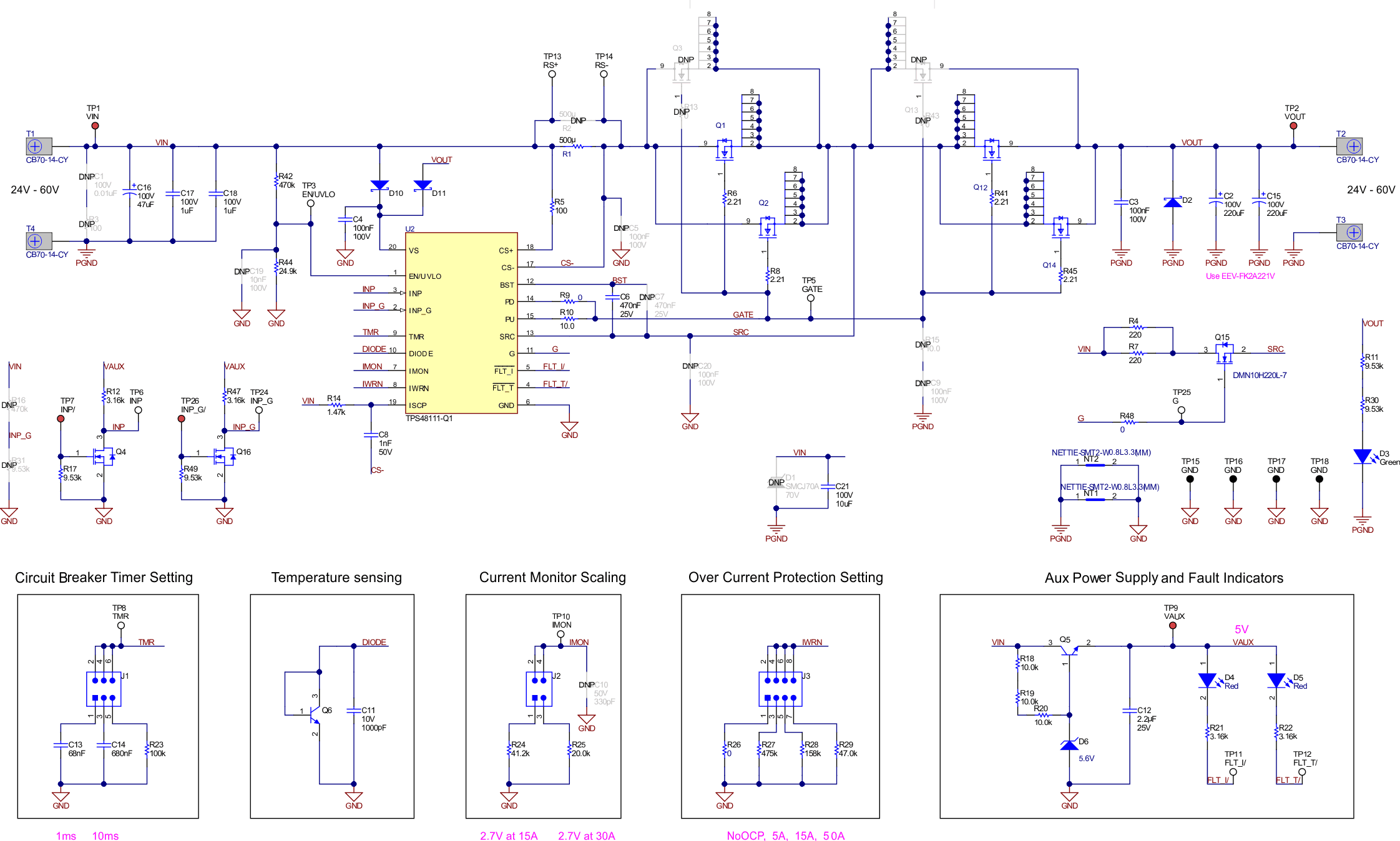
Schematic

Figure 3-1 illustrates the EVM schematic.

GUID-20221209-SS0I-VWNR-JWS4-F03HQ57NCGKF-low.gifFigure 3-1 TPS48111Q1EVM: Evaluation Module Schematic