SLVA959B November   2018  – October 2021 DRV10866 , DRV10963 , DRV10964 , DRV10970 , DRV10974 , DRV10975 , DRV10983 , DRV10983-Q1 , DRV10987 , DRV11873 , DRV3205-Q1 , DRV3220-Q1 , DRV3245E-Q1 , DRV3245Q-Q1 , DRV8301 , DRV8302 , DRV8303 , DRV8304 , DRV8305 , DRV8305-Q1 , DRV8306 , DRV8307 , DRV8308 , DRV8312 , DRV8313 , DRV8320 , DRV8320R , DRV8323 , DRV8323R , DRV8332 , DRV8343-Q1 , DRV8350 , DRV8350R , DRV8353 , DRV8353R , DRV8412 , DRV8701 , DRV8702-Q1 , DRV8702D-Q1 , DRV8703-Q1 , DRV8703D-Q1 , DRV8704 , DRV8711 , DRV8800 , DRV8801 , DRV8801-Q1 , DRV8801A-Q1 , DRV8802 , DRV8802-Q1 , DRV8803 , DRV8804 , DRV8805 , DRV8806 , DRV8811 , DRV8812 , DRV8813 , DRV8814 , DRV8816 , DRV8818 , DRV8821 , DRV8823 , DRV8823-Q1 , DRV8824 , DRV8824-Q1 , DRV8825 , DRV8828 , DRV8829 , DRV8830 , DRV8832 , DRV8832-Q1 , DRV8833 , DRV8833C , DRV8834 , DRV8835 , DRV8836 , DRV8837 , DRV8837C , DRV8838 , DRV8839 , DRV8840 , DRV8841 , DRV8842 , DRV8843 , DRV8844 , DRV8846 , DRV8847 , DRV8848 , DRV8850 , DRV8860 , DRV8870 , DRV8871 , DRV8871-Q1 , DRV8872 , DRV8872-Q1 , DRV8873-Q1 , DRV8880 , DRV8881 , DRV8884 , DRV8885 , DRV8886 , DRV8886AT , DRV8889-Q1

 

  1.   Trademarks
  2. 1Grounding Optimization
    1. 1.1 Frequently Used Terms/Connections
    2. 1.2 Using a Ground Plane
      1. 1.2.1 Two-Layer Board Techniques
    3. 1.3 Common Problems
      1. 1.3.1 Capacitive and Inductive Coupling
      2. 1.3.2 Common and Differential Noise
    4. 1.4 EMC Considerations
  3. 2Thermal Overview
    1. 2.1 PCB Conduction and Convection
    2. 2.2 Continuous Top-Layer Thermal Pad
    3. 2.3 Copper Thickness
    4. 2.4 Thermal Via Connections
    5. 2.5 Thermal Via Width
    6. 2.6 Summary of Thermal Design
  4. 3Vias
    1. 3.1 Via Current Capacity
    2. 3.2 Via Layout Recommendations
      1. 3.2.1 Multi-Via Layout
      2. 3.2.2 Via Placement
  5. 4General Routing Techniques
  6. 5Bulk and Bypass Capacitor Placement
    1. 5.1 Bulk Capacitor Placement
    2. 5.2 Charge Pump Capacitor
    3. 5.3 Bypass/Decoupling Capacitor Placement
      1. 5.3.1 Near Power Supply
      2. 5.3.2 Near Power Stage
      3. 5.3.3 Near Switch Current Source
      4. 5.3.4 Near Current Sense Amplifiers
      5. 5.3.5 Near Voltage Regulators
  7. 6MOSFET Placement and Power Stage Routing
    1. 6.1 Common Power MOSFET Packages
      1. 6.1.1 DPAK
      2. 6.1.2 D2PAK
      3. 6.1.3 TO-220
      4. 6.1.4 8-Pin SON
    2. 6.2 MOSFET Layout Configurations
    3. 6.3 Power Stage Layout Design
      1. 6.3.1 Switch Node
      2. 6.3.2 High-Current Loop Paths
      3. 6.3.3 VDRAIN Sense Pin
  8. 7Current Sense Amplifier Routing
    1. 7.1 Single High-Side Current Shunt
    2. 7.2 Single Low-Side Current Shunt
    3. 7.3 Two-Phase and Three-Phase Current Shunt Amplifiers
    4. 7.4 Component Selection
    5. 7.5 Placement
    6. 7.6 Routing
    7. 7.7 Useful Tools (Net Ties and Differential Pairs)
    8. 7.8 Input and Output Filters
    9. 7.9 Do's and Don'ts
  9. 8References
  10. 9Revision History

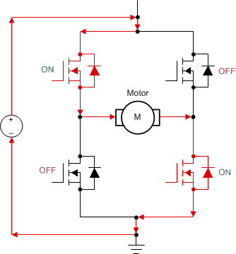
High-Current Loop Paths

Because motor applications depend on high switching currents, minimizing the overall loop inductance of the high current path is critical. Minimizing this inductance minimizes voltage ripple and noise, and it can reduce the need for extra bypass capacitance.

In the motor system, the high current loop is traced from the positive terminal of the power supply, through the high-side power MOSFET, through the motor winding, through the opposite low-side MOSFET, and back to the negative terminal of the power supply. Figure 6-11 shows this flow with in an H-bridge example.

GUID-F8FEEE82-4AFB-4BD9-9539-AA7577314815-low.gifFigure 6-11 High-Current Loop Path Example

The high current loop path should be minimized by doing the following:

  • Use correct trace widths for the full high current loop. Increasing the trace width decreases parasitic inductance.
  • Use correct placement to minimize the distance between components. Decreasing the trace length decreases parasitic inductance.
  • Minimize the number of layer jumps in the high current path and use correct via sizing and numbers when jumping layers with a high current trace.

Figure 6-12 shows an example layout of an optimized high-current loop.

GUID-C61333DF-6332-4891-8BB1-C993B0CEA9B8-low.gifFigure 6-12 High-Current Loop Path Layout Example