SLVUAF6A June   2015  – May 2021 TPS62745

 

  1.   Trademarks
  2. 1Introduction
    1. 1.1 Background
  3. 2Setup
    1. 2.1 Input/Output Connector Descriptions
    2. 2.2 Operation
  4. 3Common Efficiency Measurement Errors with Ultra-Low Iq Devices
    1. 3.1 Efficiency Measurement Setup
    2. 3.2 Pullup and Pulldown Resistors
  5. 4Board Layout
  6. 5Schematic and Bill of Materials
    1. 5.1 Schematic
    2. 5.2 Bill of Materials
  7. 6Revision History

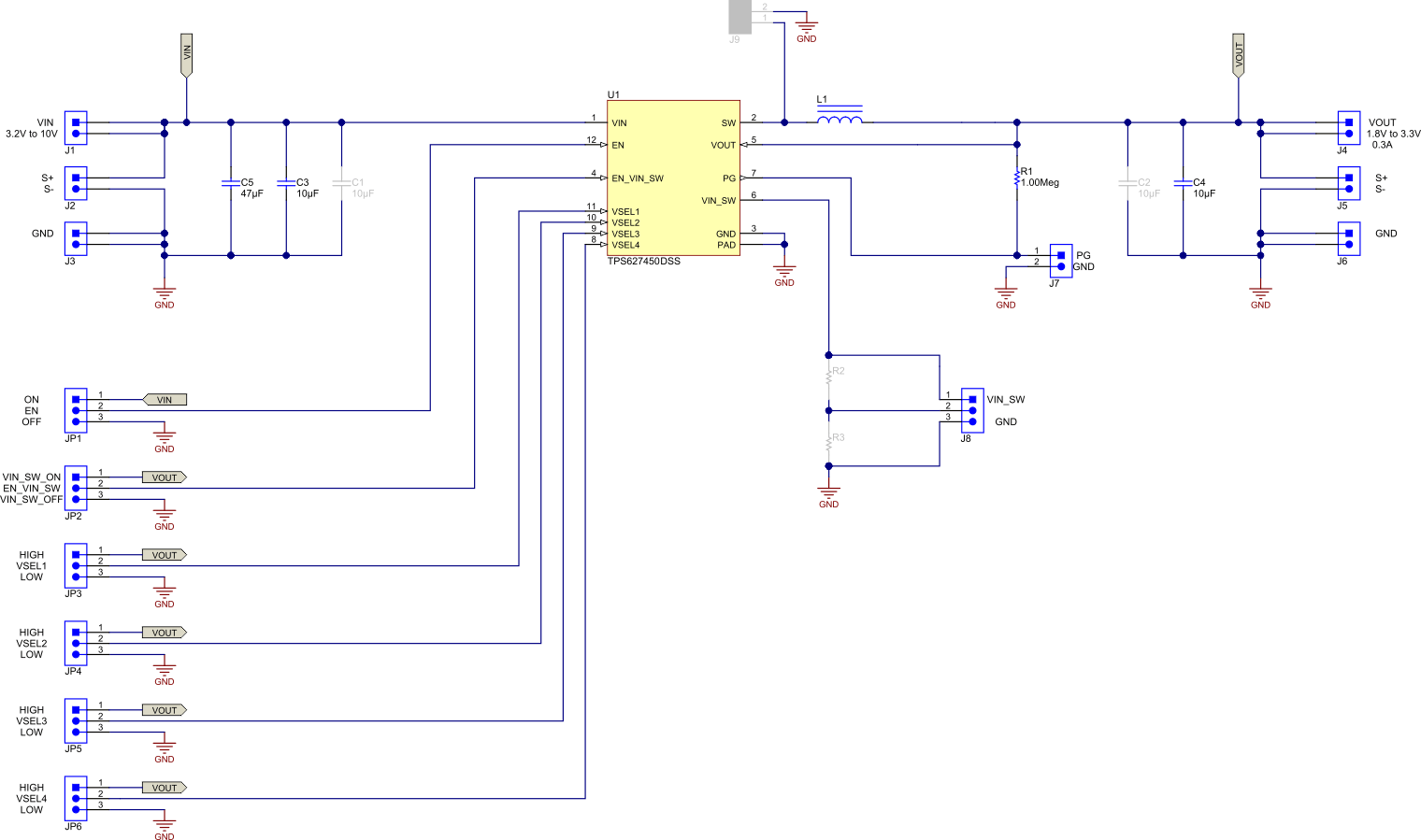
Schematic

Figure 5-1 illustrates the TPS62745EVM-622 schematic.

GUID-FEA48CD0-5104-40F8-9BAF-18BD59467210-low.gifFigure 5-1 TPS62745EVM-622 Schematic