SLVUAK7A November   2015  – July 2021 TPS563201

 

  1.   Trademarks
  2. 1Introduction
  3. 2Performance Specification Summary
  4. 3Modifications
    1. 3.1 Output Voltage Setpoint
  5. 4Test Setup and Results
    1. 4.1  Input/Output Connections
    2. 4.2  Start-Up Procedure
    3. 4.3  Efficiency
    4. 4.4  Load Regulation
    5. 4.5  Line Regulation
    6. 4.6  Load Transient Response
    7. 4.7  Output Voltage Ripple
    8. 4.8  Input Voltage Ripple
    9. 4.9  Start-Up
    10. 4.10 Shut-Down
  6. 5Board Layout
    1. 5.1 Layout
  7. 6Schematic, Bill of Materials, and Reference
    1. 6.1 Schematic
    2. 6.2 Bill of Materials
    3. 6.3 Reference
  8. 7Revision History

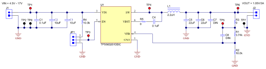
Schematic

Figure 6-1 is the schematic for the TPS563201EVM-715.

GUID-7DF95084-08AB-4C3F-AB1F-0FFE556266BE-low.gif Figure 6-1 TPS563201EVM-715 Schematic Diagram