SLVUBN2 May   2022 TPS62088A , TPS62089A

 

  1. 1Introduction
    1. 1.1 Performance Specification
    2. 1.2 Modifications
      1. 1.2.1 Fixed Output Voltage Operation
      2. 1.2.2 Input and Output Capacitors
  2. 2Setup
    1. 2.1 Input and Output Connector Descriptions
    2. 2.2 Setup
  3. 3Board Layout
  4. 4Schematic and Bill of Materials
    1. 4.1 Schematic
    2. 4.2 Bill of Materials

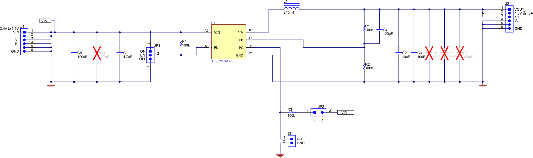
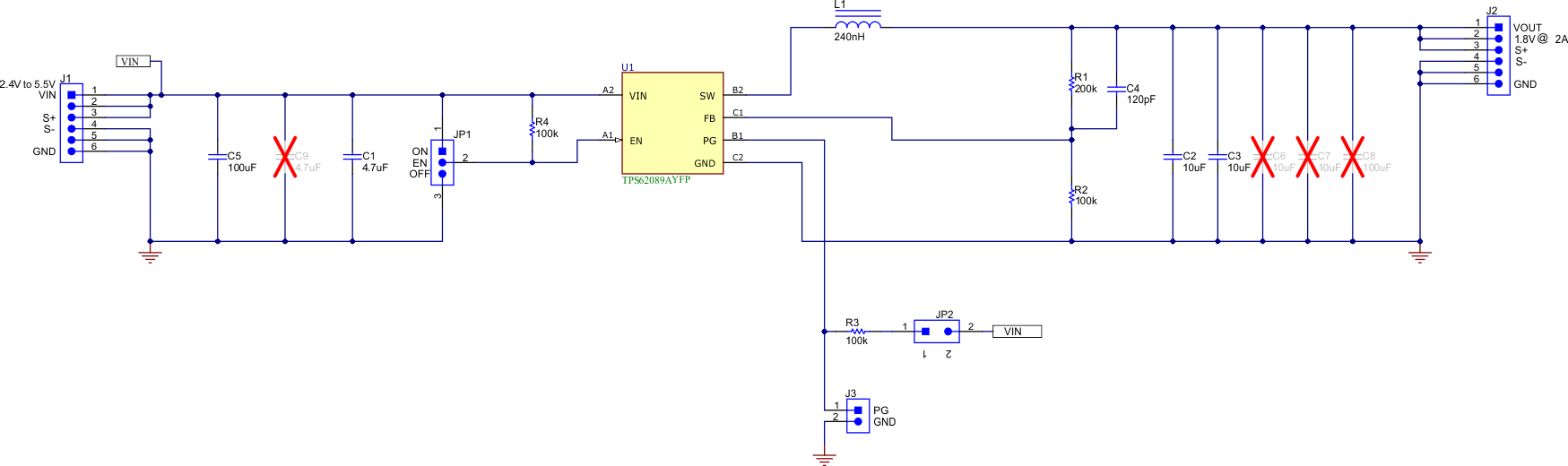
Schematic

Figure 4-1 and Figure 4-2 illustrate the TPS62088A and TPS62089A EVM schematic, respectively.

GUID-20220422-SS0I-JGFD-W8VK-JQFNBT80KVM2-low.gif Figure 4-1 TPS62088A EVM Schematic
GUID-20220422-SS0I-F9FH-XVCN-8MXDGBKNP5ZJ-low.gif Figure 4-2 TPS62089A EVM Schematic