SLVUCR9C August   2023  – April 2025 TPS2HCS10-Q1

 

  1.   1
  2.   Description
  3.   Get Started
  4.   Features
  5.   Applications
  6.   6
  7. 1Evaluation Module Overview
    1. 1.1 Introduction
    2. 1.2 Kit Contents
    3. 1.3 Specification
    4. 1.4 Device Information
  8. 2Hardware
    1. 2.1 Assembly Instructions
    2. 2.2 Revision Differences
    3. 2.3 Jumper Information
    4. 2.4 Interfaces
    5. 2.5 Test Points
    6. 2.6 Transient Testing
  9. 3Software
    1. 3.1 Software Usage
      1. 3.1.1  Command Center View
      2. 3.1.2  I2T Tuner
      3. 3.1.3  Device Settings
      4. 3.1.4  Channel Settings
      5. 3.1.5  Console View
      6. 3.1.6  Log View
      7. 3.1.7  Importing/Exporting
      8. 3.1.8  Firmware Updates
      9. 3.1.9  Persist Settings
      10. 3.1.10 Language Settings
    2. 3.2 Software Development
  10. 4Hardware Design Files
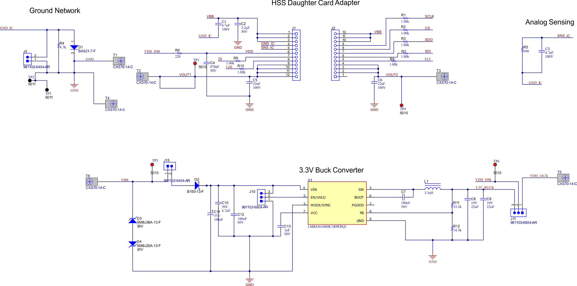
    1. 4.1 Schematics
    2. 4.2 PCB Layouts
    3. 4.3 Bill of Materials (BOM)
  11. 5Additional Information
    1. 5.1 Trademarks
  12. 6Revision History

Schematics

TPS2HCS10-Q1 Daughter Card Schematic Figure 4-1 Daughter Card Schematic

TPS2HCS10-Q1 Motherboard Schematic - High-Side Switch Figure 4-2 Motherboard Schematic - High-Side Switch

TPS2HCS10-Q1 Motherboard Schematic - MCU Figure 4-3 Motherboard Schematic - MCU