SLVUD66 March   2025 TPS1HTC100-Q1

 

  1.   1
  2.   Description
  3.   Features
  4.   Applications
  5.   5
  6. 1Evaluation Module Overview
    1. 1.1 Introduction
    2. 1.2 Kit Contents
    3. 1.3 Specification
    4. 1.4 Device Information
  7. 2Hardware
    1. 2.1 Connections and Test Points
    2. 2.2 Jumper Information
    3. 2.3 Current Limit and Current Sense Configuration
    4. 2.4 Transient Protection
  8. 3Hardware Design Files
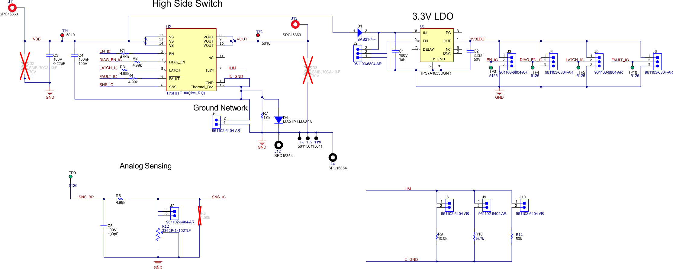
    1. 3.1 Schematic
    2. 3.2 PCB Layouts
    3. 3.3 Bill Of Materials
  9. 4Additional Information
    1.     Trademarks

Schematic

TPS1HTC100EVM TPS1HTC100EVM Schematic Figure 3-1 TPS1HTC100EVM Schematic