SNOU191 January   2022 LM74502-Q1 , LM74502H-Q1

 

  1.   Trademarks
  2. 1Introduction
    1. 1.1 Features
    2. 1.2 Applications
  3. 2Description
    1. 2.1 Input Power and Load (J1/J5 and J2/J6, J7/J11 and J8/J12)
    2. 2.2 Two Back-to-Back Connected MOSFETs (Q1/Q2–Q3/Q4 and Q6/Q7–Q8/Q9)
    3. 2.3 Output Slew Rate Control (R1 and C1)
    4. 2.4 Output Schottky Diode (D4, D10) and LED Indication (D6, D12)
    5. 2.5 Test Points
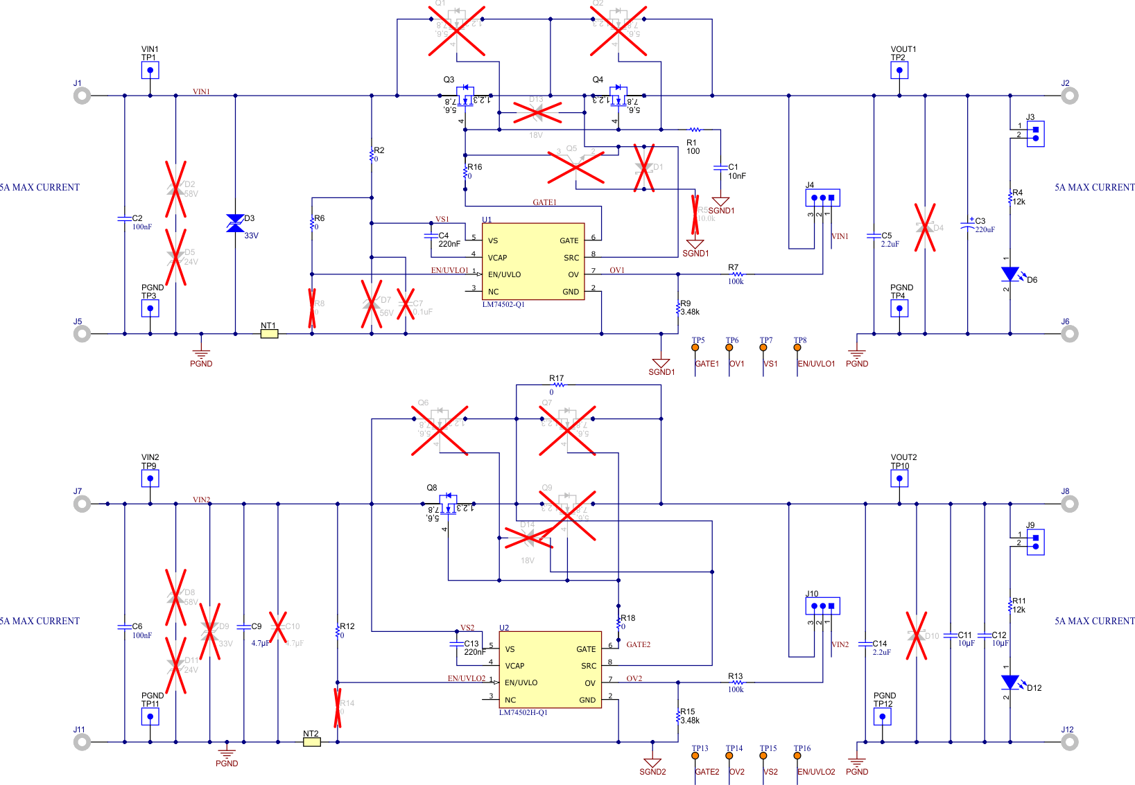
  4. 3Schematic
  5. 4Test Equipment Requirements
    1. 4.1 Power Supplies
    2. 4.2 Meters
    3. 4.3 Oscilloscope
    4. 4.4 Loads
  6. 5Test Setup and Results
    1. 5.1 Initial Setup
    2. 5.2 Power Up
    3. 5.3 Turn-ON with EN
    4. 5.4 Inrush Current Control
    5. 5.5 Overvoltage Response
    6. 5.6 Reverse Polarity Protection
  7. 6Board Layout and Bill of Materials
    1. 6.1 Board Layout
    2. 6.2 Bill of Materials

Schematic

GUID-20220124-SS0I-XDRQ-FKR4-GKCQSJMDHNXX-low.gifFigure 3-1 LM74502Q1EVM Schematic