SNVSB75E december   2018  – august 2023 LM5155 , LM51551

PRODUCTION DATA  

  1.   1
  2. Features
  3. Applications
  4. Description
  5. Revision History
  6. Description (continued)
  7. Device Comparison Table
  8. Pin Configuration and Functions
  9. Specifications
    1. 8.1 Absolute Maximum Ratings
    2. 8.2 ESD Ratings
    3. 8.3 Recommended Operating Conditions
    4. 8.4 Thermal Information
    5. 8.5 Electrical Characteristics
    6. 8.6 Typical Characteristics
  10. Detailed Description
    1. 9.1 Overview
    2. 9.2 Functional Block Diagram
    3. 9.3 Feature Description
      1. 9.3.1  Line Undervoltage Lockout (UVLO/SYNC Pin)
      2. 9.3.2  High Voltage VCC Regulator (BIAS, VCC Pin)
      3. 9.3.3  Soft Start (SS Pin)
      4. 9.3.4  Switching Frequency (RT Pin)
      5. 9.3.5  Clock Synchronization (UVLO/SYNC Pin)
      6. 9.3.6  Current Sense and Slope Compensation (CS Pin)
      7. 9.3.7  Current Limit and Minimum On-time (CS Pin)
      8. 9.3.8  Feedback and Error Amplifier (FB, COMP Pin)
      9. 9.3.9  Power-Good Indicator (PGOOD Pin)
      10. 9.3.10 Hiccup Mode Overload Protection (LM51551 Only)
      11. 9.3.11 Maximum Duty Cycle Limit and Minimum Input Supply Voltage
      12. 9.3.12 MOSFET Driver (GATE Pin)
      13. 9.3.13 Overvoltage Protection (OVP)
      14. 9.3.14 Thermal Shutdown (TSD)
    4. 9.4 Device Functional Modes
      1. 9.4.1 Shutdown Mode
      2. 9.4.2 Standby Mode
      3. 9.4.3 Run Mode
  11. 10Application and Implementation
    1. 10.1 Application Information
    2. 10.2 Typical Application
      1. 10.2.1 Design Requirements
      2. 10.2.2 Detailed Design Procedure
        1. 10.2.2.1 Custom Design With WEBENCH® Tools
        2. 10.2.2.2 Recommended Components
        3. 10.2.2.3 Inductor Selection (LM)
        4. 10.2.2.4 Output Capacitor (COUT)
        5. 10.2.2.5 Input Capacitor
        6. 10.2.2.6 MOSFET Selection
        7. 10.2.2.7 Diode Selection
        8. 10.2.2.8 Efficiency Estimation
      3. 10.2.3 Application Curve
    3. 10.3 System Examples
    4. 10.4 Power Supply Recommendations
    5. 10.5 Layout
      1. 10.5.1 Layout Guidelines
      2. 10.5.2 Layout Examples
  12. 11Device and Documentation Support
    1. 11.1 Device Support
      1. 11.1.1 Third-Party Products Disclaimer
      2. 11.1.2 Development Support
        1. 11.1.2.1 Custom Design With WEBENCH® Tools
    2. 11.2 Documentation Support
      1. 11.2.1 Related Documentation
    3. 11.3 Receiving Notification of Documentation Updates
    4. 11.4 Support Resources
    5. 11.5 Trademarks
    6. 11.6 Electrostatic Discharge Caution
    7. 11.7 Glossary
  13. 12Mechanical, Packaging, and Orderable Information

System Examples

GUID-A169F9EA-EE69-437C-944C-4A197C3E9206-low.gifFigure 10-3 Typical Boost Application
GUID-6CBD9698-ACCE-413F-9151-0BAD12E9BFE2-low.gifFigure 10-4 Typical Start-Stop Application
GUID-4FF42EA2-3EEE-4695-AC29-E2FFED287E89-low.gifFigure 10-5 Emergency-call / Boost On-Demand / Portable Speaker
GUID-F0AFB9AD-26FA-49E6-A748-611EB97B4BE9-low.gifFigure 10-6 Typical SEPIC Application
GUID-F86D27E6-1965-4200-B335-E6FA26A9A218-low.gifFigure 10-7 LIDAR Bias Supply 1
GUID-E08C0E2F-2EDF-4516-8902-101D42FDE6E1-low.gifFigure 10-8 LIDAR Bias Supply 2
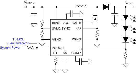
GUID-75732708-7DD0-4FEC-B085-3FAEBFDFE3A9-low.gifFigure 10-9 Low-Cost LED Driver
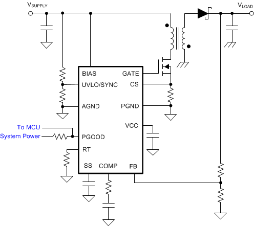
GUID-911875FD-0D9F-49EA-B74B-0638E1E29B3A-low.gifFigure 10-10 Secondary-Side Regulated Isolated Flyback
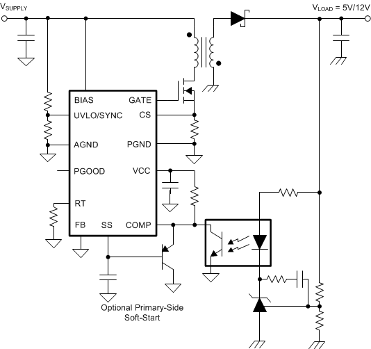
GUID-20230619-SS0I-NP1Z-4GZR-SPHZLZGXCSWF-low.gifFigure 10-11 Primary-Side Regulated Multiple-Output Isolated Flyback
GUID-64584889-4AC3-406F-A712-0EBCDB7E3203-low.gifFigure 10-12 Typical Non-Isolated Flyback
GUID-6B0949A2-9455-4410-B1C5-680679A1963B-low.gifFigure 10-13 LED Driver with High-Side Current Sensing
GUID-821C6E0B-13D8-45E6-A414-D9A239D19A7D-low.gifFigure 10-14 Dual-Stage Automotive Rear-Lights LED Driver