SBOA411 December   2020 INA3221-Q1

 

  1. 1Overview
  2. 2Functional Safety Failure In Time (FIT) Rates
  3. 3Failure Mode Distribution (FMD)
  4. 4Pin Failure Mode Analysis (Pin FMA)

Overview

This document contains information for INA3221-Q1 (VQFN-16 package) to aid in a functional safety system design. Information provided are:

  • Functional Safety Failure In Time (FIT) rates of the semiconductor component estimated by the application of industry reliability standards
  • Component failure modes and their distribution (FMD) based on the primary function of the device
  • Pin failure mode analysis (Pin FMA)

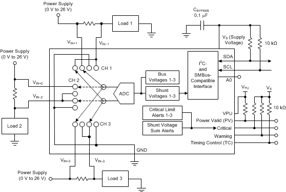
Figure 1-1 shows the device functional block diagram for reference.

GUID-62001B17-6A19-45B5-B5A3-39ACD0C7CFDC-low.gif Figure 1-1 Functional Block Diagram

INA3221-Q1 was developed using a quality-managed development process, but was not developed in accordance with the IEC 61508 or ISO 26262 standards.