SNOAA21A May   2019  – September 2024 INA185 , TLV4041

 

  1.   1
  2.   2
  3.   Trademarks
Analog Engineer's Circuit

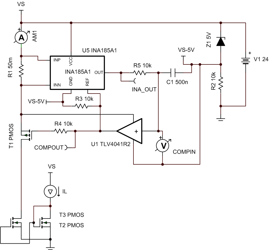
Current Limiting with Comparator Circuit