SNVSAA9 October   2017 LM138QML

PRODUCTION DATA.  

  1. Features
  2. Applications
  3. Description
  4. Revision History
  5. Pin Configuration and Functions
  6. Specifications
    1. 6.1 Absolute Maximum Ratings
    2. 6.2 Recommended Operating Conditions
    3. 6.3 Thermal Information
    4. 6.4 Electrical Characteristics
    5. 6.5 Quality Conformance Inspection
    6. 6.6 Typical Performance Characteristics
  7. Detailed Description
    1. 7.1 Overview
    2. 7.2 Functional Block Diagram
    3. 7.3 Feature Description
      1. 7.3.1 NPN Darlington Output Drive
      2. 7.3.2 Overload Block
      3. 7.3.3 Programmable Feedback
    4. 7.4 Device Functional Modes
      1. 7.4.1 Normal Operation
      2. 7.4.2 Operation With Low Input Voltage
      3. 7.4.3 Operation at Light Loads
      4. 7.4.4 Operation in Self Protection
  8. Application and Implementation
    1. 8.1 Application Information
    2. 8.2 Typical Applications
      1. 8.2.1 Constant 5-V Regulator
        1. 8.2.1.1 Design Requirements
        2. 8.2.1.2 Detailed Design Procedure
          1. 8.2.1.2.1 External Capacitors
          2. 8.2.1.2.2 Load Regulation
          3. 8.2.1.2.3 Protection Diodes
        3. 8.2.1.3 Application Curves
    3. 8.3 System Examples
  9. Power Supply Recommendations
  10. 10Layout
    1. 10.1 Layout Guidelines
    2. 10.2 Layout Example
  11. 11Device and Documentation Support
    1. 11.1 Receiving Notification of Documentation Updates
    2. 11.2 Community Resources
    3. 11.3 Trademarks
    4. 11.4 Electrostatic Discharge Caution
    5. 11.5 Glossary
  12. 12Mechanical, Packaging, and Orderable Information

Package Options

Mechanical Data (Package|Pins)
Thermal pad, mechanical data (Package|Pins)
Orderable Information

Features

  • Manufactured and Tested per Texas Instruments Military Grade Flow
  • Specified 7-A Peak Output Current
  • Specified 5-A Output Current
  • Wide Temperature Range –55°C to 150°C
  • Adjustable Output Down to 1.2 V
  • Specified Thermal Regulation
  • Current Limit Constant With Temperature
  • P+ Product Enhancement Tested
  • Output is Short-Circuit Protected

Applications

  • Adjustable Power Supplies
  • Constant Current Regulators
  • Battery Chargers

Description

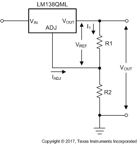
The LM138QML adjustable 3-terminal positive voltage regulator is capable of supplying in excess of 5 A over a 1.2-V to 32-V output range. The device is exceptionally easy to use and requires only two resistors to set the output voltage. Careful circuit design has resulted in outstanding load and line regulation—comparable to many commercial power supplies.

A unique feature of the LM138QML device is time-dependent current limiting. The current limit circuitry allows peak currents of up to 12 A to be drawn from the regulator for short periods of time. This allows the LM138QML device to be used with heavy transient loads and speeds start-up under full-load conditions. Under sustained loading conditions, the current limit decreases to a safe value protecting the regulator. Also included on the chip are thermal overload protection and safe area protection for the power transistor. Overload protection remains functional even if the adjustment pin is accidentally disconnected.

Normally, no capacitors are needed unless the device is situated more than 6 inches from the input filter capacitors, in which case an input bypass is needed. An output capacitor can be added to improve transient response, while bypassing the adjustment pin will increase the regulator's ripple rejection.

Besides replacing fixed regulators or discrete designs, the LM138QML is useful in a wide variety of other applications. Since the regulator is “floating” and sees only the input-to-output differential voltage, supplies of several hundred volts can be regulated as long as the maximum input to output differential is not exceeded; that is, do not short-circuit output to ground.

Device Information(1)

PART NUMBER GRADE PACKAGE
LM138K-MIL Military TO-3 (2)
LM138KG-MD8 Military Die
LM138KG-MW8 Military Wafer
  1. For all available packages, see the orderable addendum at the end of the data sheet.

Typical Application Circuit

LM138QML typicalapplication.gif