SLUSCM6E June   2016  – April 2019 BQ35100

PRODUCTION DATA.  

  1. Features
  2. Applications
  3. Description
    1.     Device Images
      1.      Simplified Schematic
  4. Revision History
  5. Pin Configuration and Functions
    1.     Pin Functions
  6. Specifications
    1. 6.1  Absolute Maximum Ratings
    2. 6.2  ESD Ratings
    3. 6.3  Recommended Operating Conditions
    4. 6.4  Thermal Information
    5. 6.5  Power Supply Current Static Modes
    6. 6.6  Digital Input and Outputs
    7. 6.7  Power-On Reset
    8. 6.8  LDO Regulator
    9. 6.9  Internal Temperature Sensor
    10. 6.10 Internal Clock Oscillators
    11. 6.11 Integrating ADC (Coulomb Counter)
    12. 6.12 ADC (Temperature and Voltage Measurements)
    13. 6.13 Data Flash Memory
    14. 6.14 I2C-Compatible Interface Timing Characteristics
    15. 6.15 Typical Characteristics
  7. Detailed Description
    1. 7.1 Overview
    2. 7.2 Functional Block Diagram
    3. 7.3 Feature Description
      1. 7.3.1 Basic Measurement Systems
        1. 7.3.1.1 Voltage
        2. 7.3.1.2 Temperature
        3. 7.3.1.3 Coulombs
        4. 7.3.1.4 Current
      2. 7.3.2 Battery Gauging
        1. 7.3.2.1 ACCUMULATOR (ACC) Mode
        2. 7.3.2.2 STATE-OF-HEALTH (SOH) Mode
          1. 7.3.2.2.1 Low State-of-Health Alert
        3. 7.3.2.3 END-OF-SERVICE (EOS) Mode
          1. 7.3.2.3.1 Initial EOS Learning
            1. 7.3.2.3.1.1 End-Of-Service Detection
      3. 7.3.3 Power Control
      4. 7.3.4 Battery Condition Warnings
        1. 7.3.4.1 Battery Low Warning
        2. 7.3.4.2 Temperature Low Warning
        3. 7.3.4.3 Temperature High Warning
        4. 7.3.4.4 Battery Low SOH Warning
        5. 7.3.4.5 Battery EOS OCV BAD Warning
      5. 7.3.5 ALERT Signal
      6. 7.3.6 Lifetime Data Collection
      7. 7.3.7 SHA-1 Authentication
      8. 7.3.8 Data Commands
        1. 7.3.8.1 Command Summary
        2. 7.3.8.2 0x00, 0x01 AltManufacturerAccess() and 0x3E, 0x3F AltManufacturerAccess()
        3. 7.3.8.3 Control(): 0x00/0x01
      9. 7.3.9 Communications
        1. 7.3.9.1 I2C Interface
    4. 7.4 Device Functional Modes
  8. Application and Implementation
    1. 8.1 Application Information
    2. 8.2 Typical Applications
      1. 8.2.1 Design Requirements
      2. 8.2.2 Detailed Design Procedure
        1. 8.2.2.1 Preparation for Gauging
        2. 8.2.2.2 Gauging Mode Selection
          1. 8.2.2.2.1 ACCUMULATOR Mode
            1. 8.2.2.2.1.1 STATE-OF-HEALTH (Voltage Correlation) Mode
            2. 8.2.2.2.1.2 END-OF-SERVICE (Resistance Correlation) Mode
        3. 8.2.2.3 Voltage Measurement Selection
        4. 8.2.2.4 Temperature Measurement Selection
        5. 8.2.2.5 Current Sense Resistor Selection
        6. 8.2.2.6 Expected Device Usage Profiles
        7. 8.2.2.7 Using the BQ35100 Fuel Gauge with a Battery and Capacitor in Parallel
          1. 8.2.2.7.1 ACCUMULATOR Mode
          2. 8.2.2.7.2 STATE-OF-HEALTH Mode
          3. 8.2.2.7.3 END-OF-SERVICE Mode
      3. 8.2.3 EOS Mode Load Pulse Synchronization
      4. 8.2.4 Benefits of the BQ35100 Gauge Compared to Alternative Monitoring Techniques
      5. 8.2.5 Application Curves
  9. Power Supply Recommendations
  10. 10Layout
    1. 10.1 Layout Guidelines
      1. 10.1.1 Introduction
      2. 10.1.2 Power Supply Decoupling Capacitor
      3. 10.1.3 Capacitors
      4. 10.1.4 Communication Line Protection Components
    2. 10.2 Layout Example
      1. 10.2.1 Ground System
      2. 10.2.2 Kelvin Connections
      3. 10.2.3 Board Offset Considerations
    3. 10.3 ESD Spark Gap
  11. 11Device and Documentation Support
    1. 11.1 Documentation Support
      1. 11.1.1 Related Documentation
    2. 11.2 Receiving Notification of Documentation Updates
    3. 11.3 Community Resources
    4. 11.4 Trademarks
    5. 11.5 Electrostatic Discharge Caution
    6. 11.6 Glossary
  12. 12Mechanical, Packaging, and Orderable Information

Package Options

Mechanical Data (Package|Pins)
Thermal pad, mechanical data (Package|Pins)
Orderable Information

Device Functional Modes

The BQ35100 device is intended for systems where the battery electronics are required to consume a very low average current. To achieve this, the device is intended to be fully powered off when not required through control of the GAUGE ENABLE (GE) pin. When this pin is low, then the device is fully powered down with no measurements being made and no data, unless in flash, is retained.

An example system current profile is shown along with the state of GAUGE ENABLE to reduce the average power consumption of the battery electronics.

BQ35100 DeviceModes.gifFigure 10. Power Consumption

The average power consumption of the BQ35100 device is an average of the periods where GAUGE ENABLE is high AND low over a given period.

For example, if the system enters a high power state (500 µA) for 30 s every 4 hours, the average current will be:

315 µA × 30 s / 4 h = 0.66 µA

When GAUGE ENABLE is low (GE = Low), then the device is powered off and the current is nominally ICC_GELOW, and is the leakage current into the REGIN pin. Other components connected to this node should also be evaluated to determine the "System Off" current total.

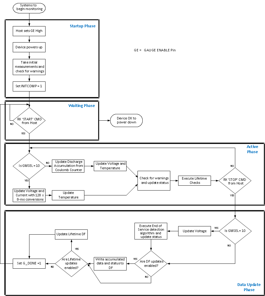
When the device is used for gas gauging, it transitions through several power states based on the selection of OperationCfgA[GMSEL].

Figure 11 highlights the operational flow and conditional decisions.

BQ35100 OperationalFlow.gifFigure 11. Operational Flow