SLUSE05 December   2019 BQ78350-R1A

PRODUCTION DATA.  

  1. Features
  2. Applications
  3. Description
    1.     Device Images
      1.      Simplified Schematic
  4. Revision History
  5. Description (continued)
  6. Pin Configuration and Functions
  7. Specifications
    1. 7.1  Absolute Maximum Ratings
    2. 7.2  ESD Ratings
    3. 7.3  Recommended Operating Conditions
    4. 7.4  Thermal Information
    5. 7.5  Electrical Characteristics: Supply Current
    6. 7.6  Electrical Characteristics: I/O
    7. 7.7  Electrical Characteristics: ADC
    8. 7.8  Electrical Characteristics: Power-On Reset
    9. 7.9  Electrical Characteristics: Oscillator
    10. 7.10 Electrical Characteristics: Data Flash Memory
    11. 7.11 Electrical Characteristics: Register Backup
    12. 7.12 SMBus Timing Specifications
    13. 7.13 Typical Characteristics
  8. Detailed Description
    1. 8.1 Overview
    2. 8.2 Functional Block Diagram
    3. 8.3 Feature Description
      1. 8.3.1 Primary (1st Level) Safety Features
      2. 8.3.2 Secondary (2nd Level) Safety Features
      3. 8.3.3 Charge Control Features
      4. 8.3.4 Fuel Gauging
      5. 8.3.5 Lifetime Data Logging
      6. 8.3.6 Authentication
      7. 8.3.7 Battery Parameter Measurements
        1. 8.3.7.1 Current and Coulomb Counting
        2. 8.3.7.2 Voltage
        3. 8.3.7.3 Temperature
    4. 8.4 Device Functional Modes
    5. 8.5 Programming
      1. 8.5.1 Physical Interface
      2. 8.5.2 SMBus Address
      3. 8.5.3 SMBus On and Off State
  9. Application and Implementation
    1. 9.1 Application Information
    2. 9.2 Typical Applications
      1. 9.2.1 Schematic
      2. 9.2.2 Design Requirements
      3. 9.2.3 Detailed Design Procedure
        1. 9.2.3.1 Measurement System
          1. 9.2.3.1.1 Cell Voltages
          2. 9.2.3.1.2 External Average Cell Voltage
          3. 9.2.3.1.3 Current
          4. 9.2.3.1.4 Temperature
        2. 9.2.3.2 Gas Gauging
        3. 9.2.3.3 Charging
          1. 9.2.3.3.1 Fast Charging Voltage
          2. 9.2.3.3.2 Fast Charging Current
          3. 9.2.3.3.3 Other Charging Modes
        4. 9.2.3.4 Protection
        5. 9.2.3.5 Peripheral Features
          1. 9.2.3.5.1 LED Display
          2. 9.2.3.5.2 SMBus Address
      4. 9.2.4 Application Performance Plots
  10. 10Power Supply Recommendations
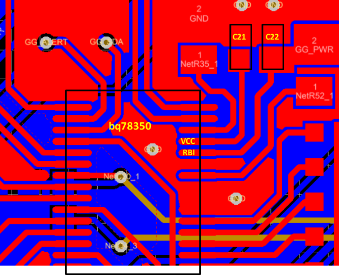
  11. 11Layout
    1. 11.1 Layout Guidelines
      1. 11.1.1 Power Supply Decoupling Capacitor
      2. 11.1.2 MRST Connection
      3. 11.1.3 Communication Line Protection Components
      4. 11.1.4 ESD Spark Gap
    2. 11.2 Layout Example
  12. 12Device and Documentation Support
    1. 12.1 Related Documentation
    2. 12.2 Support Resources
    3. 12.3 Trademarks
    4. 12.4 Electrostatic Discharge Caution
    5. 12.5 Glossary
  13. 13Mechanical, Packaging, and Orderable Information

Package Options

Mechanical Data (Package|Pins)
Thermal pad, mechanical data (Package|Pins)
Orderable Information

Layout Example

BQ78350-R1A LayoutExample.gifFigure 16. BQ78350-R1A Layout