SCAS951 April   2017 CDCS504-Q1

PRODUCTION DATA.  

  1. Features
  2. Applications
  3. Description
  4. Revision History
  5. Pin Configuration and Functions
  6. Specifications
    1. 6.1 Absolute Maximum Ratings
    2. 6.2 ESD Ratings
    3. 6.3 Recommended Operating Conditions
    4. 6.4 Thermal Information
    5. 6.5 Electrical Characteristics - Device Characteristics
    6. 6.6 Typical Characteristics
  7. Parameter Measurement Information
    1. 7.1 Measurement Circuits
  8. Detailed Description
    1. 8.1 Overview
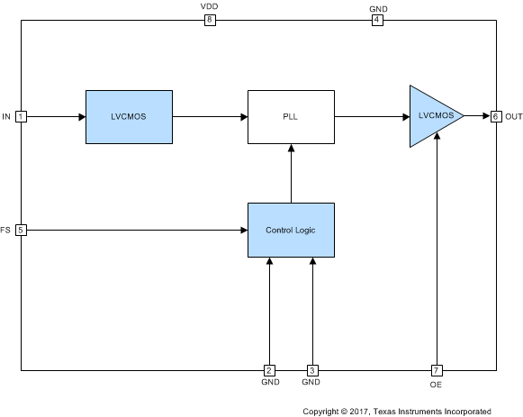
    2. 8.2 Functional Block Diagram
    3. 8.3 Feature Description
    4. 8.4 Device Functional Modes
  9. Application and Implementation
    1. 9.1 Application Information
    2. 9.2 Typical Application
      1. 9.2.1 Design Requirements
      2. 9.2.2 Detailed Design Procedure
        1. 9.2.2.1 Custom Design With WEBENCH® Tools
      3. 9.2.3 Application Curves
  10. 10Power Supply Recommendations
  11. 11Layout
    1. 11.1 Layout Guidelines
    2. 11.2 Layout Example
  12. 12Device And Documentation Support
    1. 12.1 Device Support
      1. 12.1.1 Development Support
        1. 12.1.1.1 Custom Design With WEBENCH® Tools
    2. 12.2 Receiving Notification of Documentation Updates
    3. 12.3 Community Resources
    4. 12.4 Trademarks
    5. 12.5 Electrostatic Discharge Caution
    6. 12.6 Glossary
  13. 13Mechanical, Packaging, and Orderable Information

Package Options

Mechanical Data (Package|Pins)
Thermal pad, mechanical data (Package|Pins)
Orderable Information

Detailed Description

Overview

The CDCS504-Q1 is a LVCMOS clock buffer (x1 mode) or quadrupler (x4 mode). It integrates an internal PLL and generates a LVCMOS clock frequency range from 2 MHz to 108 MHz.

Functional Block Diagram

CDCS504-Q1 fbd-01-SCAS951.gif

Feature Description

The CDCS504-Q1 is qualified for automotive applications with AEC-Q100 test, which could support wide temperature range from –40°C to 105°C. The device is easy to use, only need single 3.3-V power supply. The output enable or disable mode, along with frequency multiplication, could be controlled by external controls pins.

Device Functional Modes

When pin 7 OE is in low, the CDCS504-Q1 outputs 3-state. When pin 7 OE is set in high, the device would output clocks, output frequency depends on pin 5 FS status. FS = high enables frequency ×4 mode. FS= low makes output frequency equal to input frequency. If no input clock is provided, it is recommended to set OE=low in order to avoid random clock pulses from the internal PLL at the outputs.

Table 1. Function Table

OE FS fOUT/fIN fOUT at fin = 27 MHz
0 x x 3-state
1 0 1 27 MHz
1 1 4 108 MHz