SBOS871A May   2019  – March 2022 INA190-Q1

PRODUCTION DATA  

  1. Features
  2. Applications
  3. Description
  4. Revision History
  5. Pin Configuration and Functions
  6. Specifications
    1. 6.1 Absolute Maximum Ratings
    2. 6.2 ESD Ratings
    3. 6.3 Recommended Operating Conditions
    4. 6.4 Thermal Information
    5. 6.5 Electrical Characteristics
    6. 6.6 Typical Characteristics
  7. Detailed Description
    1. 7.1 Overview
    2. 7.2 Functional Block Diagram
    3. 7.3 Feature Description
      1. 7.3.1 Precision Current Measurement
      2. 7.3.2 Low Input Bias Current
      3. 7.3.3 Low Quiescent Current With Output Enable
      4. 7.3.4 Bidirectional Current Monitoring
      5. 7.3.5 High-Side and Low-Side Current Sensing
      6. 7.3.6 High Common-Mode Rejection
      7. 7.3.7 Rail-to-Rail Output Swing
    4. 7.4 Device Functional Modes
      1. 7.4.1 Normal Operation
      2. 7.4.2 Unidirectional Mode
      3. 7.4.3 Bidirectional Mode
      4. 7.4.4 Input Differential Overload
      5. 7.4.5 Shutdown
  8. Application and Implementation
    1. 8.1 Application Information
      1. 8.1.1 Basic Connections
      2. 8.1.2 RSENSE and Device Gain Selection
      3. 8.1.3 Signal Conditioning
      4. 8.1.4 Common-Mode Voltage Transients
    2. 8.2 Typical Applications
      1. 8.2.1 Design Requirements
      2. 8.2.2 Detailed Design Procedure
      3. 8.2.3 Application Curve
  9. Power Supply Recommendations
  10. 10Layout
    1. 10.1 Layout Guidelines
    2. 10.2 Layout Examples
  11. 11Device and Documentation Support
    1. 11.1 Documentation Support
      1. 11.1.1 Related Documentation
    2. 11.2 Receiving Notification of Documentation Updates
    3. 11.3 Support Resources
    4. 11.4 Trademarks
    5. 11.5 Electrostatic Discharge Caution
    6. 11.6 Glossary
  12. 12Mechanical, Packaging, and Orderable Information

Package Options

Mechanical Data (Package|Pins)
Thermal pad, mechanical data (Package|Pins)
Orderable Information

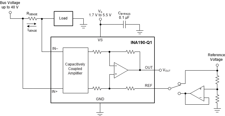
Bidirectional Mode

The INA190-Q1 devices are bidirectional current-sense amplifiers capable of measuring currents through a resistive shunt in two directions. This bidirectional monitoring is common in applications that include charging and discharging operations where the current flowing through the resistor can change directions.

GUID-A94D48BA-0C42-4731-BC3F-433CED3978D4-low.gif Figure 7-4 Bidirectional Application

The user can apply a voltage to the REF pin to measure this current flowing in both directions (see Figure 7-4). The voltage applied to REF (VREF) sets the output state that corresponds to the zero-input level state. The output then responds by increasing above VREF for positive differential signals (relative to the IN– pin) and responds by decreasing below VREF for negative differential signals. This reference voltage applied to the REF pin can be set anywhere between 0 V to VS. For bidirectional applications, VREF is typically set at VS/2 for equal signal range in both current directions. In some cases, VREF is set at a voltage other than VS/2; for example, when the bidirectional current and corresponding output signal do not need to be symmetrical.