SLYS018F April   2018  – October 2024 INA181-Q1 , INA2181-Q1 , INA4181-Q1

PRODUCTION DATA  

  1.   1
  2. Features
  3. Applications
  4. Description
  5. Device Comparison
  6. Pin Configuration and Functions
  7. Specifications
    1. 6.1 Absolute Maximum Ratings
    2. 6.2 ESD Ratings
    3. 6.3 Recommended Operating Conditions
    4. 6.4 Thermal Information
    5. 6.5 Electrical Characteristics
    6. 6.6 Typical Characteristics
  8. Detailed Description
    1. 7.1 Overview
    2. 7.2 Functional Block Diagrams
    3. 7.3 Feature Description
      1. 7.3.1 High Bandwidth and Slew Rate
      2. 7.3.2 Bidirectional Current Monitoring
      3. 7.3.3 Wide Input Common-Mode Voltage Range
      4. 7.3.4 Precise Low-Side Current Sensing
      5. 7.3.5 Rail-to-Rail Output Swing
    4. 7.4 Device Functional Modes
      1. 7.4.1 Normal Mode
      2. 7.4.2 Unidirectional Mode
      3. 7.4.3 Bidirectional Mode
      4. 7.4.4 Input Differential Overload
      5. 7.4.5 Shutdown Mode
  9. Application and Implementation
    1. 8.1 Application Information
      1. 8.1.1 Basic Connections
      2. 8.1.2 RSENSE and Device Gain Selection
      3. 8.1.3 Signal Filtering
      4. 8.1.4 Summing Multiple Currents
      5. 8.1.5 Detecting Leakage Currents
    2. 8.2 Typical Application
      1. 8.2.1 Design Requirements
      2. 8.2.2 Detailed Design Procedure
      3. 8.2.3 Application Curve
    3. 8.3 Power Supply Recommendations
      1. 8.3.1 Common-Mode Transients Greater Than 26 V
    4. 8.4 Layout
      1. 8.4.1 Layout Guidelines
      2. 8.4.2 Layout Example
  10. Device and Documentation Support
    1. 9.1 Device Support
      1. 9.1.1 Development Support
    2. 9.2 Documentation Support
      1. 9.2.1 Related Documentation
    3. 9.3 Receiving Notification of Documentation Updates
    4. 9.4 Support Resources
    5. 9.5 Trademarks
    6. 9.6 Electrostatic Discharge Caution
    7. 9.7 Glossary
  11. 10Revision History
  12. 11Mechanical, Packaging, and Orderable Information

Package Options

Refer to the PDF data sheet for device specific package drawings

Mechanical Data (Package|Pins)
  • PW|20
Thermal pad, mechanical data (Package|Pins)
Orderable Information

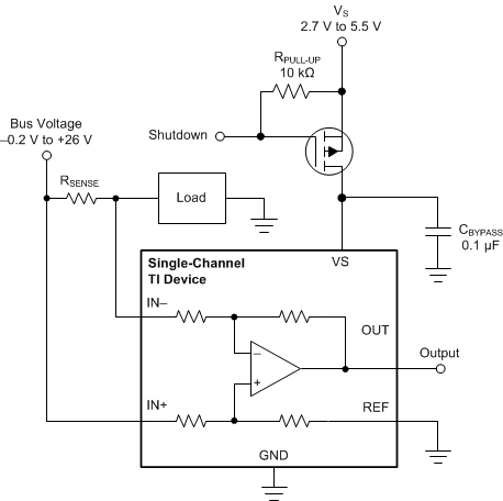
Shutdown Mode

Although the INAx181-Q1 do not have a shutdown pin, the low power consumption of these devices allows the output of a logic gate or transistor switch to power the INAx181-Q1. This gate or switch turns on and off the INAx181-Q1 power-supply quiescent current.

However, in current shunt monitoring applications, the amount of current drained from the shunt circuit in shutdown conditions is also a concern. Evaluating this current drain involves considering the simplified schematic of the INAx181-Q1 in shutdown mode, as shown in Figure 7-8.

INA181-Q1 INA2181-Q1 INA4181-Q1 Basic Circuit to Shut Down the INA181-Q1 With a Grounded ReferenceFigure 7-8 Basic Circuit to Shut Down the INA181-Q1 With a Grounded Reference

There is typically more than 500 kΩ of impedance (from the combination of 500-kΩ feedback and input gain set resistors) from each input of the INAx181-Q1 to the OUT pin and to the REF pin. The amount of current flowing through these pins depends on the voltage at the connection. For example, if the REF pin is grounded, the calculation of the effect of the 500 kΩ impedance from the shunt to ground is straightforward. However, if the reference is powered while the INAx181-Q1 is in shutdown mode, the input current is determined by the 500-kΩ impedance and the voltage difference between the positive input and the voltage applied to the reference voltage.

Regarding the 500-kΩ path to the output pin, the output stage of a disabled INAx181-Q1 does constitute a good path to ground. Consequently, this current is directly proportional to a shunt common-mode voltage present across a 500-kΩ resistor.

As long as the shunt common-mode voltage is greater than VS when the device is powered up, there is an additional and well-matched 55-µA typical current that flows in each of the inputs. If less than VS, the common-mode input currents are negligible, and the only current effects are the result of the 500-kΩ resistors.