SLPS730B august   2021  – august 2023 JFE2140

PRODUCTION DATA  

  1.   1
  2. Features
  3. Applications
  4. Description
  5. Revision History
  6. Pin Configuration and Functions
  7. Specifications
    1. 6.1 Absolute Maximum Ratings
    2. 6.2 ESD Ratings
    3. 6.3 Recommended Operating Conditions
    4. 6.4 Thermal Information
    5. 6.5 Electrical Characteristics
    6. 6.6 Typical Characteristics
  8. Parameter Measurement Information
    1. 7.1 AC Measurement Configurations
  9. Detailed Description
    1. 8.1 Overview
    2. 8.2 Functional Block Diagram
    3. 8.3 Feature Description
      1. 8.3.1 Precision Matching
      2. 8.3.2 Ultra-Low Noise
      3. 8.3.3 Low Gate Current
      4. 8.3.4 Input Protection
    4. 8.4 Device Functional Modes
  10. Application and Implementation
    1. 9.1 Application Information
      1. 9.1.1 Input Protection Diodes
      2. 9.1.2 Cascode Configuration
      3. 9.1.3 Common-Source Amplifier
      4. 9.1.4 Composite Amplifiers
    2. 9.2 Typical Applications
      1. 9.2.1 Low-Noise, Low-Power, High-Input-Impedance Composite Amplifier
        1. 9.2.1.1 Design Requirements
        2. 9.2.1.2 Detailed Design Procedure
        3. 9.2.1.3 Application Curves
      2. 9.2.2 Differential Front-End Design
        1. 9.2.2.1 Application Curves
    3. 9.3 Power Supply Recommendations
    4. 9.4 Layout
      1. 9.4.1 Layout Guidelines
      2. 9.4.2 Layout Example
  11. 10Device and Documentation Support
    1. 10.1 Device Support
      1. 10.1.1 Development Support
        1. 10.1.1.1 PSpice® for TI
        2. 10.1.1.2 TINA-TI™ Simulation Software (Free Download)
        3. 10.1.1.3 TI Reference Designs
        4. 10.1.1.4 Filter Design Tool
    2. 10.2 Documentation Support
      1. 10.2.1 Related Documentation
    3. 10.3 Receiving Notification of Documentation Updates
    4. 10.4 Support Resources
    5. 10.5 Trademarks
    6. 10.6 Electrostatic Discharge Caution
    7. 10.7 Glossary
  12. 11Mechanical, Packaging, and Orderable Information

Package Options

Mechanical Data (Package|Pins)
Thermal pad, mechanical data (Package|Pins)
Orderable Information

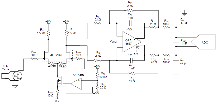
Differential Front-End Design

Differential pair architectures are useful for differential small signal amplification where high common-mode voltage rejection (CMRR) is required. In typical differential amplifiers or fully-differential amplifiers (FDA), the tolerance of the resistors alone dominates the CMRR performance. In addition, these amplifiers cannot be configured with high input impedance because of the requirement of input resistors. When used on the front-end of an FDA, the precision-matching on the JFE2140 removes the requirement of extremely low resistor matching (< 1%) by creating a matched-input gain stage. In addition, high input impedance significantly reduces the effects of source impedance mismatch on CMRR performance, creating a differential input designed for noisy environments that are common in professional audio.

GUID-20210810-SS0I-6JGJ-DHZX-2DJFV176MJQS-low.gif Figure 9-10 The JFE2140 as a High Input Impedance Front End for the OPA1637