SNOSCS3B September 2013 – March 2014 LMP91300
PRODUCTION DATA.
The LMP91300 is a complete analog front end (AFE) optimized for use in inductive proximity sensors. The LMP91300 detects the presence of a metal object based on the RP change of an LC oscillator, depending on the distance of the metal object.
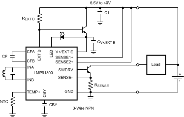
The LMP91300 can be used in 3 wire NPN or PNP inductive sensors.
Figure 19. 3-Wire NPN Configuration
Figure 20. 3-Wire PNP ConfigurationFor operation above 40V a series resistance must be added to SENSE1+ and SENSE2+. The mismatch in these resistors will affect the overload protection accuracy for the PNP configuration. These resistors must be chosen so that the SENSE1+ and SENSE2+ terminals do not operate above 40V.
When a new sensor is being used the registers should be setup using the following procedure. Instructions on how to determine the value to put in each register are described in the Register Maps section.
The method in the Quick Start section for setting the values in the LMP91300 registers requires that the RP of the LC tank be known at the switching point (the point that the switch is changed from the normal condition to the triggered condition). It is best to use an impedance analyzer to characterize the RP of the LC tank over distance. If an impedance analyzer is not available the RP of the LC tank can be determined using the method below.
This value can have a tolerance of ±25% when compared to the value from an impedance analyzer.
The following PCB layout guidelines and suggested components should be used when designing a PCB.
10pF to 100nF, ≥10V, X7R ceramic capacitor. The traces connecting CFA and CFB to the capacitor should be as short as possible to minimize the parasitic capacitance. The value of this capacitor will be based on the time constant and resonating frequency of the LC tank.
For optimal performance, the value of CF, needs to be as small as possible, but large enough such that the active filter does not saturate. The size of this capacitor depends on the time constant of the SENSE coil, which is given by L/RS, (L = inductance, RS = series resistance of the inductor at oscillation frequency). The larger this time constant becomes, the larger the value of filter capacitor that is required. Hence, this time constant reaches its maximum when there is no target present in front of the sensing coil.
The following procedure can be used to determine CF:
Figure 21. Determining the Value of CF
Figure 22. Determining the Value of CFThe thermistor, such as the Murata NCP03WF104F05RL, should be placed as close to the LC tank as possible to minimize error introduced by temperature variation within the operating environment. The NTC should also be close to the LMP91300 to minimize the parasitic capacitance. It is connected between terminals 22 and 23. There should be a ground trace separating the thermistor from the LC tank, to minimize the coupling from the signal on the LC tank. Ideally, the thermistor could be on one side of the PCB and the LC tank on the other side of the PCB with a ground plane between them.
0.1µF to 1µF, ≥50V, X7R ceramic capacitor. This is a bypass capacitor for the regulator. The value of this capacitor will also affect the rising and falling edges of the SWIF signal. A good value to start with is 0.1µF.
100nF, ≥10V, X7R ceramic capacitor. If the loop voltage is ≤ 8V, 100nF is the maximum value that can be used.
56nF, ≥5V, X7R ceramic capacitor. Connect between the CBY terminal and ground.
The value of this resistor and power rating of the RSENSE resistor depends on the amount of current allowed through the switch transistor. The LMP91300 has an Over Current Detection Threshold of 310mV typical. When the LMP91300 detects ≥ 310mV across the sense resistor it will go into Overload Protection mode. In this mode it will periodically turn on the switch for 30µs to check if the overload condition is still there. If the LMP91300 detects a value ≥ 310mV (typical) across the sense resistor it will limit the current through the switch so that the voltage across RSENSE is ≤ 480mV. See the OVERLOAD PROTECTION entries in the ELECTRICAL CHARACTERISTICS section and Figure 7, Figure 12, and Figure 13.
The internal regulator along with the external NPN transistor will develop 5V on the V+/EXT E terminal. The EXT B terminal will be one diode drop above this at about 5.6V. The voltage across REXT B will be the difference between the loop voltage and the 5.6V on the EXT B terminal. The value of REXT B depends on the minimum loop voltage and the minimum temperature that the LMP91300 will be used at. The values shown in Figure 23 show the largest typical value for REXT B that can be used for a specific minimum loop voltage and minimum temperature. For example, if the LMP91300 is being used in a proximity sensor that has a specification of 10V minimum for the loop voltage and an operating temperature minimum of 0°C, a value of 26kΩ or smaller can be used for REXT B. The data shown in Figure 23 depends on several variables, such as the external transistor used and the value of CV+/EXT E. A SMBTA06 transistor was used when taking the data in Figure 23. The user must ensure that the resistor has the correct power rating and that the regulated 5V on the V+/EXT E terminal comes up correctly and is stable for the entire loop voltage and temperature range in the intended application.
Figure 23. Maximum REXT B Value33kΩ, 1/8W resistor.
If the supply is ≤ 40V these terminals can be shorted to the supply. If the supply is > 40V resistors must be placed between the SENSE1+ and SENSE2+ terminals and the supply. These resistors must drop enough voltage so that the terminals of the LMP91300 are < 40V. The resistors will have 100µA going through them. For example, if the supply is at 50V, 10V will need to be dropped across these resistors so the resistance will be 10V/100µV = 100kΩ. These resistors must be matched resistors, 0.1% or better. Keep the trace between the LMP91300 and the resistors short.
In NPN mode the SENSE1+ terminal is not used. It should be connected to the supply as described above.
A SMBTA06 or similar transistor.
A FMMT593 or similar transistor.
The LMP91300 can be programmed to supply 2.5 or 5mA. The LED chosen should have a voltage drop of less than 3V. If an LED is not needed the LED terminal can be connected directly to the V+/EXT E terminal. The LMP91300 uses the LED terminal to talk back to the device controlling the SWIF interface by sinking current into the LED terminal.
There should be a ground trace between the INA and INB terminals and the rest of the terminals of the LMP91300 to decrease the coupling of the signal on the INA and INB terminals to the other terminals of the LMP91300. The trace between the LC tank and the INA and INB terminals should be as short as possible as shown in part A of Figure 24. Longer traces between the LC tank and the INA and INB terminals can cause ringing at the INA and INB terminals which can produce very noisy proximity readings. If longer traces need to be used split the LC tank so that the capacitor is close to the LMP91300 as shown in part B of Figure 24. If both the L an C have to be located a longer distance away from the LMP91300 small capacitors (15 to 22pF) can be connected between INA and ground and INB and ground as shown in part C of Figure 24.
Figure 24. LC Tank TracesKeep the trace between the SWDRV terminal and the transistor short.
Connect to ground using short traces.
Connect to ground using short traces.
These terminals do not connect to the silicon and can be left unconnected.
Connect to ground. The DAP area on the PCB can be used as the center of a star ground with all other ground terminals connecting to it.
In PNP mode the SENSE- terminal is not used. It should be connected to ground.
Figure 25. RP Measurement Example
Figure 26. GCF Normalized Example
Figure 27. Binary Representation Of Gain Correction Factor