SBOS489A December   2011  – December 2024 OPA1662 , OPA1664

PRODUCTION DATA  

  1.   1
  2. 1Features
  3. 2Applications
  4. 3Description
  5. 4Pin Configurations
  6. 5Specifications
    1. 5.1 Absolute Maximum Ratings
    2. 5.2 ESD Ratings
    3. 5.3 Recommended Operating Conditions
    4. 5.4 Thermal Information: OPA1662
    5. 5.5 Thermal Information: OPA1664
    6. 5.6 Electrical Characteristics: VS = ±15V
    7. 5.7 Electrical Characteristics: VS = 5V
    8. 5.8 Typical Characteristics
  7. 6Application and Implementation
    1. 6.1 Application Information
      1. 6.1.1 Operating Voltage
      2. 6.1.2 Input Protection
      3. 6.1.3 Noise Performance
      4. 6.1.4 Basic Noise Calculations
      5. 6.1.5 Total Harmonic Distortion Measurements
      6. 6.1.6 Capacitive Loads
      7. 6.1.7 Power Dissipation
      8. 6.1.8 Electrical Overstress
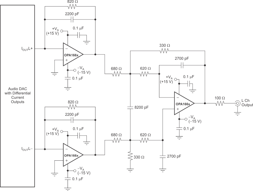
    2. 6.2 Typical Application
  8. 7Device and Documentation Support
    1. 7.1 Receiving Notification of Documentation Updates
    2. 7.2 Support Resources
    3. 7.3 Trademarks
    4. 7.4 Electrostatic Discharge Caution
    5. 7.5 Glossary
  9. 8Revision History
  10. 9Mechanical, Packaging, and Orderable Information

Package Options

Refer to the PDF data sheet for device specific package drawings

Mechanical Data (Package|Pins)
  • D|8
  • DGK|8
Thermal pad, mechanical data (Package|Pins)
Orderable Information

Typical Application

Figure 6-7 shows an additional application idea.

OPA1662 OPA1664 Audio DAC
                    I/V Converter and Output Filter Figure 6-7 Audio DAC I/V Converter and Output Filter