SBASA61A December   2020  – June 2021 PCM1820 , PCM1821

PRODUCTION DATA  

  1. Features
  2. Applications
  3. Description
  4. Revision History
  5. Device Comparison Table
  6. Pin Configuration and Functions
  7. Specifications
    1. 7.1 Absolute Maximum Ratings
    2. 7.2 ESD Ratings
    3. 7.3 Recommended Operating Conditions
    4. 7.4 Thermal Information
    5. 7.5 Electrical Characteristics
    6. 7.6 Timing Requirements: TDM, I2S or LJ Interface
    7. 7.7 Switching Characteristics: TDM, I2S or LJ Interface
    8. 7.8 Typical Characteristics
  8. Detailed Description
    1. 8.1 Overview
    2. 8.2 Functional Block Diagram
    3. 8.3 Feature Description
      1. 8.3.1 Hardware Control
      2. 8.3.2 Audio Serial Interfaces
        1. 8.3.2.1 Time Division Multiplexed Audio (TDM) Interface
        2. 8.3.2.2 Inter IC Sound (I2S) Interface
      3. 8.3.3 Phase-Locked Loop (PLL) and Clock Generation
      4. 8.3.4 Input Channel Configurations
      5. 8.3.5 Reference Voltage
      6. 8.3.6 Signal-Chain Processing
        1. 8.3.6.1 Digital High-Pass Filter
        2. 8.3.6.2 Configurable Digital Decimation Filters
          1. 8.3.6.2.1 Linear Phase Filters
            1. 8.3.6.2.1.1 Sampling Rate: 8 kHz or 7.35 kHz
            2. 8.3.6.2.1.2 Sampling Rate: 16 kHz or 14.7 kHz
            3. 8.3.6.2.1.3 Sampling Rate: 24 kHz or 22.05 kHz
            4. 8.3.6.2.1.4 Sampling Rate: 32 kHz or 29.4 kHz
            5. 8.3.6.2.1.5 Sampling Rate: 48 kHz or 44.1 kHz
            6. 8.3.6.2.1.6 Sampling Rate: 96 kHz or 88.2 kHz
            7. 8.3.6.2.1.7 Sampling Rate: 192 kHz or 176.4 kHz
          2. 8.3.6.2.2 Low-Latency Filters
            1. 8.3.6.2.2.1 Sampling Rate: 16 kHz or 14.7 kHz
            2. 8.3.6.2.2.2 Sampling Rate: 24 kHz or 22.05 kHz
            3. 8.3.6.2.2.3 Sampling Rate: 32 kHz or 29.4 kHz
            4. 8.3.6.2.2.4 Sampling Rate: 48 kHz or 44.1 kHz
            5. 8.3.6.2.2.5 Sampling Rate: 96 kHz or 88.2 kHz
      7. 8.3.7 Dynamic Range Enhancer (DRE)
    4. 8.4 Device Functional Modes
      1. 8.4.1 Active Mode
  9. Application and Implementation
    1. 9.1 Application Information
    2. 9.2 Typical Application
      1. 9.2.1 Design Requirements
      2. 9.2.2 Detailed Design Procedure
      3. 9.2.3 Application Curves
  10. 10Power Supply Recommendations
  11. 11Layout
    1. 11.1 Layout Guidelines
    2. 11.2 Layout Example
  12. 12Device and Documentation Support
    1. 12.1 Receiving Notification of Documentation Updates
    2. 12.2 Support Resources
    3. 12.3 Trademarks
    4. 12.4 Electrostatic Discharge Caution
    5. 12.5 Glossary
  13. 13Mechanical, Packaging, and Orderable Information

Package Options

Mechanical Data (Package|Pins)
Thermal pad, mechanical data (Package|Pins)
Orderable Information

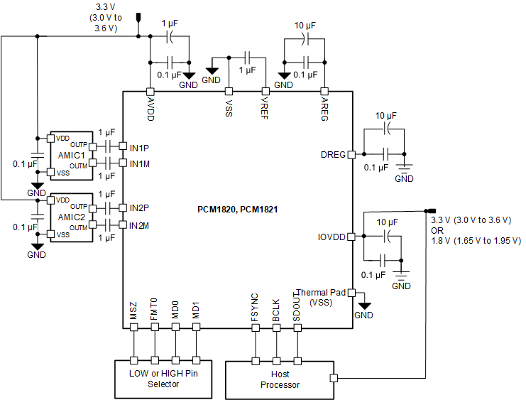
Typical Application

Figure 9-1 shows a typical configuration of the PCM182x for an application using stereo analog microelectrical-mechanical system (MEMS) microphones for simultaneous recording operation with a time-division multiplexing (TDM) audio data slave interface. For best distortion performance, use input AC-coupling capacitors with a low-voltage coefficient.

GUID-20201130-CA0I-BXMG-1XCC-WN0HKG6HW9WC-low.gif Figure 9-1 Two-Channel Analog Microphone Recording Diagram for 3.3-V AVDD Operation